2020年长沙住房公积金「公积金新政策2020」
买房使用公积金贷款好处显而易见,相比商贷,利率低,还款压力小,今年春节前后,长沙两次出台公积金政策,减少套数认定,提高个贷率,加大组合贷支持……扩大公积金的覆盖范围。
更多楼市资讯请关注公众号
值得一提的是,为实现公积金组合贷“最多跑一次”,相关部门对组合贷申请资料、申办流程进行了大幅精简、优化,借款人只需准备一套申请资料,只需跑一次公积金窗口,只需签一个借款合同,只需办一张银行卡,只需办一次抵押登记。
公积金热度不减,各种问题屡见不鲜,下面地图妹整理了有关公积金的各类权威问题,为大家一网打尽。
房产咨询请关注后私信
01
关于公积金贷款
1.公积金连续正常缴存12个月以上,可以申请公积金贷款,最高额度为60万。
2.可用于购买商品自住房及商转公等,购买别墅、商业用房、商住两用住房、投资投机性住房的不予贷款。
3.征信有连续逾期超过6期、累计逾期超过24期记录(助学贷款除外)任一情形,或其他严重失信行为,不予发放个人住房贷款。
4.暂停住房公积金异地贷款。
注:在浏阳市、宁乡市区域范围内购买自住房,同样按照长沙市公积金政策执行。
职工购买全装修房申请住房公积金贷款时,商品房买卖合同中明确了房屋毛坯价款和装修价款的,装修价款不计入总房价计算可贷额度。
房产咨询请关注后私信
02
关于套数认定
1月23日,长沙市公积金中心发布新规,对名下房产套数认定有了新的标准。
职工申请住房公积金贷款时,家庭已注销的房产,其中1套无论面积大小不计入家庭住房套数。
例:如果家庭仅有一套住房,并且已经注销,公积金贷款还可以按照首套办理,以此类推。
点击放大查看
房产咨询请关注后私信
03
关于公积金贷款比例、金额
一、贷款比例
1.公积金首套住房,最低首付比例为20%,基准利率为3.25%。
2.公积金购买二套房的,最低首付款60%,利率上浮10%。
注意,单身或离异未再婚的,二套房不能申请公积金贷款。
二、贷款金额
公积金贷款,最短不少于1年,最长不超过30年。
男性最高为60周岁,女性按55周岁(县处级以上干部为60周岁)计算。
借款人家庭可贷额度,按照个贷率、账户余额、购建房、家庭收入等进行测算,取测算结果的最低值,最高为60万。
公式如下,以前两个公式取最低值,现在直接用第二个公式,只看个贷率。
可贷额度=(月缴存额×12×未来可缴存年限 个人账户余额)×2
可贷额度=个贷率×账户余额
2020年,长沙最新的个贷率是13倍(2019年是12倍),离满额贷,账户余额要求又低了一点点。
注:个人公积金月还款本息,不得超过家庭月工资收入的50%。
房产咨询请关注后私信
04
关于办理流程
新房公积金贷款流程,从开发商提交贷款资料开始,一直到公积金放款结束。
借款申请人提供资料→管理部前台收件、录入→初审、复审、审批→签订借款及抵押担保合同→担保公司复核→受委托银行复核→开发商或借款人办理抵押→中心放款。
公积金中心表示,从收件录入到通知面签环节,在15个工作日内可完成。
房产咨询请关注后私信
05
关于对冲业务
公积金放款后,购房者凭借身份证前往公积金网点,开通对冲还款。
每月公积金账户余额自动扣款,余额不足时,需存钱到指定的公积金还款账户。
注:同时冲抵配偶的贷款,需配偶身份证、结婚证。
房产咨询请关注后私信
06
关于组合贷款首付比例
职工家庭购买首套房使用组合贷款方式,首付比例不得低于30%;
二套房首付比例不低于60%。
房产咨询请关注后私信
07
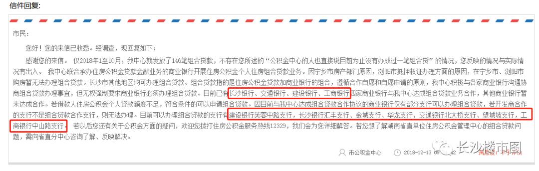
关于组合贷合作银行
目前已有长沙银行、交通银行、建设银行、工商银行四家商业银行与市公积金中心达成组合贷合作。
最早支持组合贷的是7家支行,可供参考。
注:省直公积金组合贷,最新的回复是只要楼盘与省直公积金中心合作即可,都可进行组合贷。
房产咨询请关注后私信
08
关于审批放贷
公积金贷款由公积金中心审批,商业贷款由商业银行审批,年限要求一致。
购买期房申请组合贷的,公积金中心取得预告抵押登记证明文件后,将公积金贷款划入商业银行,商业银行统一将组合贷款发放至售房人。
借款人购买现房或二手房申请组合贷款的,公积金中心取得《不动产权证书》和抵押权登记证明文件或不动产登记受理凭证后,管理中心和商业银行分别放款。
组合贷中的公积金贷款和商贷,分别按有关政策规定的利率计算利息,遇国家利率调整时,分别按照各自政策规定调整利率。
房产咨询请关注后私信
09
关于商转公
对于公积金暂时未连续缴满12个月的购房者,先使用商贷,后续再转公积金就成了权宜之计。
商转公额度不得超过原商业贷款所剩本金余额。但对于原商业银行二手房贷款金额,超过契税完税凭证所记载金额,按照商业银行剩余本金金额计算。
目前长沙商贷转公积金,有两种方式:
第一种:以所购房屋设定抵押。借款人符合住房公积金个人贷款条件的,先到银行办理商业银行住房贷款提前还清,提供结清单、最后一次还贷回执、房屋的《不动产权证书》。
第二种:所购房产未下产权证时,可以用同一行政区内且建筑时间在20年内的房子做抵押。无需提前结清商业贷款,放款时由公积金中心与商业银行直接对接。
被抵押房屋不属于拆迁范围,产权没有异议,不是未成年人的房产(含共有产权)。
注:长沙市暂不支持异地公积金办理“商转公”业务。
房产咨询请关注后私信
10
关于公积金缴存业务
1.年满18周岁,且男性未满60周岁,女性未满55周岁,具有民事行为能力;
2.在长沙就业且具有合法经济收入来源;
3.自愿遵守住房公积金管理规定,承诺履行住房公积金缴存义务;
4.未与其他单位建立劳动关系。
符合以上条件的个体工商户、自由职业者以及其他灵活就业人员,携带本人身份证明,个体工商户提供本市《个体工商户营业执照》,其他灵活就业人员提供本市户籍证明或长沙市居住证,缴存基数5000元以上(含)的需提供近3个月个人所得税纳税证明到长沙住房公积金管理中心各管理部申请办理缴存登记和个人账户设立手续。
房产咨询请关注后私信
11
关于个人账户转移
根据国务院《住房公积金管理条例》,每个职工只能有一个公积金账户。职工因工作调动,或有多个账户,应及时办理公积金账户转移或合并手续。
1.从异地中心转移到长沙中心:职工在长沙市公积金中心已设立个人账户,并正常缴存住房公积金6个月以上,可申请将在异地缴存的公积金转移到市公积金中心。
2.异地公积金转移到长沙市公积金中心:职工在转入地开户后提出转入申请,转入地向转出地申请转出,转出地接到联系函后作出审核、转账,转入地接到转入资金和信息后办理入账,住房公积金转移成功。
房产咨询请关注后私信
12
关于公积金汇缴、补缴
住房公积金月缴存额,由职工月缴存额和单位公积金月缴存额两部分组成。
职工月缴存额为缴存基数乘以职工住房公积金缴存比例。单位为职工缴存的住房公积金月缴存额为缴存基数乘以单位住房公积金缴存比例。
经市中心、铁路分中心和各管理部审核,符合补缴规定的补缴金额和通过全国异地转移接续平台转移进来的异地缴存金额可以计入职工账户余额计算可贷额度。
单位给每个职工通过网上服务大厅(单位版)补缴住房公积金1年不得超过1次,且一次性补缴金额不得超过原月缴存额的3倍,超过则需携带社保缴费证明等资料到缴存管理部进行现场审核。
房产咨询请关注后私信
13
关于公积金二手房贷款
一、职工购买二手房申请住房公积金贷款,需要准备的资料:
1.《住房公积金个人借款申请表》 ;
2.借款人夫妻双方身份证、户口簿;
3.婚姻状况证明,签订《住房公积金业务声明书》;
4.收入证明:配偶未缴存住房公积金的提供工作单位出具的收入证明和近3个月的银行工资流水或纳税证明,月收入超过5000元的,应当提供纳税证明。以现金形式发放工资的,应提供近3个月的工资单;5.住房公积金开户银行活期存折或储蓄卡(面签时提供) ;
6.二手房买卖合同(签订时间一年内) ;
7.买卖过程中的有关票据(契税发票);
8.《不动产权证书》;
9.职工家庭房屋产权信息查询证明(公积金缴存地和所购房屋所在地,即使夫妻另一方无公积金也需要提供);
10.有住房贷款记录或购房记录的,需提供本套房购房合同和贷款合同。
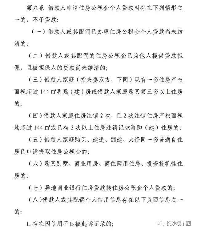
二、以下情况可申请公积金二套贷款:
1,长沙市公积金中心缴存职工家庭现有1套144㎡以下住房(无注销记录)或有1次住房注销记录,需再次购买改善性住房的,公积金连续正常缴存12个月以上,家庭名下没有公积金正在贷款的情况,可以申请住房公积金贷款,执行住房公积金二套房贷款政策。
2,家庭名下第三套及第三套以上的房产不能提取住房公积金。
三、有12种情况不予以贷款:
注:在相关文件中,有一条值得特别注意,借款人或者配偶的征信有问题,也不予以贷款。
房产咨询请关注后私信
14
关于提前结清
一、公积金贷款申请人办理提前结清贷款业务所在地:
1. 在内五区申请贷款的,统一在芙蓉区管理部申请办理提前结清贷款业务;
2. 在长、望、浏、宁申请贷款的,在各自贷款地申请办理提前结清贷款业务;
3. 在铁路分中心申请贷款的,在铁路分中心申请办理提前结清贷款业务。
二、借款人申请提前部分还款,次数不得超过4次,每次金额不低于5万元。
三、提前对冲还款
1. 提前对冲还款(全部结清):在内五区申请贷款的,统一在芙蓉区管理部办理;在长、望、浏、宁申请贷款的,在各自贷款地申请办理;
2. 提前对冲还款(提前部分结清):借款人可以在任一管理部办理。
房产咨询请关注后私信
15
关于市公积金与省直公积金业务对比
针对粉丝反映的部分楼盘不接受公积金贷款,小编特意查看了并找到了相关文件。
文件中明确规定,企业在预售或者现售商品房时阻扰或者拒绝购房人选择住房公积金贷款的,或者对选择住房公积金贷款实行不同销售价格的,或者增加不利于选择住房公积金贷款购房人的附带条件,将依法进行查处。
房产咨询请关注后私信
ps:以上信息均来自公开信息汇总,仅供参考。如果大家还有不清楚的问题,或者在买房过程中申请公积金贷款受阻,可以拨打市公积金管理中心的热点电话咨询或投诉:12329。
18年专业选房请点下方”了解更多“