2021上海最新购房政策指南「2020合作医疗政策」
今天初七,新年的假期已经结束,大家伙陆续回到了自己的工作岗位,新的一年重新上紧发条,打工人,加油吧!
之前小编发布了2021上海购房政策指南,尽管小编努力做到量大面广,尽量把更多的信息传递给大家,但还有很多网友对于上海置业仍有较多疑问,今天小编再出一篇续集,根据大家的留言以及在上海置业过程中,存在的疑问点,一一点破。
2021祝大家都生牛宝宝
话不多说,咱们下面以Q&A的方式开始今天的干货:
Q1:过年前,上海市出台了新的购房政策,规定新房售卖规则为:名下无房优先摇号,我现在只有一套房子,如果卖掉,再买新房属于名下无房吗?
A1:属于。也就是说是可以优先摇号买房的。但是这里要注意区别首套,如果之前一套房子有贷款记录,就不再认定为首套。再强调一次:属于名下无房优先摇号并不等同于是首套哦。首付比例不同。
下面给大家罗列下上海首套和二套的认定:
感觉回答的挺好,拿过来给大家参考
Q2:如果上海夫妻俩人名下有两套房,成年子女未婚名下一套房,那夫妻俩人卖掉一套,还能买二套吗?
A2:可以的,卖掉一套还可以再买一套,不限购。
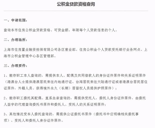
Q3:上海2011年开始交社保,2019年9月开始交公积金,可不可以公积金贷款买房。
A3:可以的。在购房前连续缴纳公积金满6个月以上(含6个月),可以贷的公积金贷款额度为:账户余额的40倍。
现行公积金贷款利率
公积金贷款这边比较复杂,还有疑问的小伙伴留言问我吧。同时也可以通过上海公积金官网查询自己的贷款资格,由于文章不给发链接,这里就不给大家链接了,可以搜上海公积金官网,进入下图页面。
Q4:离婚时家庭有一套,现在再婚男女都没房,还算首套吗?
A4:根据1月21日上海楼市新政,离婚3年内再次购房,会按照离婚前家庭套数计算。很尴尬,如果离婚还没过三年,这种情况也就不能算首套了,因为是按照离婚前家庭套数计算的。不得不说,小编都感觉到烧脑,规则太复杂了。
感觉总结的不错,分享给大家
Q5:婚后在外地买了一套房,是以老公名义贷款的,在上海再买一套以老婆名义贷款,可以按照35%的首付比例吗?
A5:不能。这里重点提醒有贷款记录的置业者,一旦有贷款记录,别管是在外地还是上海本地买的房,再买就不能以35%的首付置业了。很多人竟想着骚操作,感觉在外地买房,到时候外地房卖掉,在上海付首付,这种情况不能再以35%的首付了。而是认定为二套房。
重要提醒:在上海首套房资格很重要,小编不建议大家在外地先置业,再在上海置业。
Q6:夫妻俩为外地户口,男方婚前有两次购房记录,且有贷款,一个还清,另一个在还。女方婚前也有一次购房记录,房贷目前已还清,请问我们社保5年之后还可以在上海买吗?
A6:可以买,但是首付按7成支付。
Q7:去年卖掉了家庭唯一房产,新规之前定了一套二手房,并交付了定金,但没来得及网签,新规就下来了,请问还能算首套吗(之前没贷款记录)。
A7:在法律的意义上,没有网签就等同于没有成交,没有网签新规就执行了,这在后面的网签是按照新规执行的。这个情况大家一定要注意,没网签新政下来一定是按新政的,别管你是交了押金,还是已经签了合同。
好了,由于篇幅问题,只能给大家罗列那么多小伙伴私信以及留言的的问题,在Q&A环节没有罗列大家的ID,是为了更好保护大家的隐私,在此也谢谢大家的信任和支持。如果哪里有误,还请大家多多指正。
看上期上海购房政策指南可点击下方了解更多