该时间段不能做此交易「买入止损限价与卖出止损限价」
石英转债成为《可转换公司债券交易细则和自律监管指引》(下称《可转债指引》)正式实施后的首只强赎可转债,这只可转债也是当前市场上正常交易的价格最高的可转债。
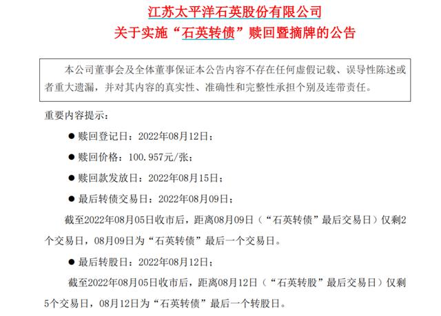
石英股份公告显示,石英转债赎回登记日为8月12日,最后交易日为今日(8月9日),最后转股日为8月12日,赎回价格为每张100.957元。截至8月8日收盘,石英转债报934.92元。
这意味着,卖出石英转债一定要在今天收市之前操作;转股则一定要在8月12日收市之前完成。否则,按照最新市场价格计算,损失将高达89.20%。
来源:上市公司公告
新规下首只强赎可转债
《可转债指引》正式实施后,可转债市场上迎来首只被提前赎回的可转债——石英转债。
值得注意的是,《可转债指引》下,可转债提前赎回规则有新变化。据石英股份公告,石英转债最后交易日为8月9日,最后转股日为8月12日。与此前最后交易日、转股日为同一日相比,3天的时间差,为投资者留出更多转股操作时间,以避免遭受不必要的损失。
这也意味着,投资者想要卖出石英转债须在今天(8月9日)收市前完成,转股则必须在8月12日收市前完成。
值得一提的是,石英转债也是目前正常交易的可转债中价格最高的一只。Wind数据显示,截至8月8日收盘,石英转债跌0.76%,报934.92元。如果投资者没有及时转股或卖出,将承受较大的损失。
来源:Wind
石英股份公告提示,赎回登记日收市前(2022年08月12日15:00),“石英转债”持有人可以转股价格每股14.69元进行转股操作,转为江苏太平洋石英股份有限公司A股股票。赎回登记日收市后,未实施转股的“石英转债”将全部冻结,停止交易和转股。石英转债赎回价格为每张100.957元,与最新市场价格相差833.96元,若不卖出或者转股,损失比例将达到89.20%。
在此之前,石英转债已先后6次触发提前赎回条款,石英股份皆公告不赎回。
“强赎潮”来袭
可转债市场或将迎来一轮新的“强赎潮”。
Wind数据显示,截至8月8日,除石英转债外,还有6只可转债公告提前赎回。其中,8月份将有5只可转债被提前赎回:同和转债、祥鑫转债、高澜转债、海兰转债、雷迪转债将分别于8月15日、18日、19日、23日、31日提前赎回。9月7日,美力转债也将被提前赎回。
6只可转债提前赎回价格与最新市场价格有较大差距,投资者要注意发行人公告,及时转股或卖出,避免损失。
制图:连润
广发证券首席固收分析师刘郁此前表示,新规落地之后,发行人一方面将迎来不赎回的“冷淡期”,另一方面,还需公布持有5%以上股份的股东、董监高在未来6个月内减持可转债的计划,可能对赎回倾向带来一定影响。
关注个券机会
截至8月8日收盘,中证转债指数涨0.56%,报423.85点。上周,中证转债指数累计跌0.34%。
来源:Wind
中信证券首席经济学家明明分析,近期持续提升的股性估值对可转债市场行情的制约逐步显现。有了今年年初的经验后,投资者对可转债估值的敏感性普遍增强,近期市场估值水平开始重新接近年初高位水平,给后续可转债市场走势增加了不确定性。
在择券上,刘郁建议,绝对价格或溢价较低的稳健品种仍然是主要的配置品种。同时,可关注后续成长性股票的反弹趋势,关注正股波动带来的增配窗口。
华泰证券首席固收分析师张继强表示,转债估值仍将在历史高位水平震荡,建议转债仓位保持稳定,重点仍是个券,股指关键点位支撑渐强,自主可控、中小盘成长品种仍具有一定优势。
编辑:王寅