IB盈透证券「interactivebrokers盈透证券」
六合咨询第331家公司347篇研报
全文4,564字
预计阅读9分钟
盈透证券(IBKR)简称IB或IB盈透,是美国头部互联网券商。公司是自动化的全球线上经纪商与做市商,在全球125家交易所,提供证券、期货、外汇工具、债券、共同基金等交易经纪服务,并向客户提供托管、大宗经纪、证券与保证金贷款务,平台日均交易82.8万单。总部位于美国,在加拿大、英国、瑞士、印度、中国(香港与上海)、日本、澳大利亚设立办事处。
公司主要业务为线上经纪与做市业务,做市业务逐步收缩。经纪业务:为全球客户提供电子交易平台、清算结算服务,获取佣金与手续费。做市业务:覆盖股票衍生产品、股票指数衍生产品、权益性证券(包括普通股、优先股等)、期货等,提供具有竞争力的买卖差价,以提供流动性,通过买卖价差获得收入或遭受损失。
公司交易平台
公司主打更低成本,更高收益,将服务做到极致。公司收取低廉的佣金与融资利率,支持最佳价格执行,支付更高的资金利息,帮助客户最小化成本,最大化收益。根据公司官网介绍,公司股票佣金费率比竞争对手低83%,收取保证金贷款利率仅比市场隔夜利率高0.5%。盈透证券连续18年被《巴伦周刊》评为最低成本互联网券商,并被Stockbrokers.com(2009年成立,致力通过完全无偏见的评论,帮助个人投资者找到满足需求的最佳经纪商)评为提供最低保证金费率的券商。
公司对客户账户中闲置余额以市场利率支付利息,支持客户通过出借全额支付的股票获得额外收益。盈透证券交易平台IB SmartRouting技术,支持众多交易所,可通过不断搜索并重新传递订单,并为非市价成交的股票与期权订单选择成本更低或回扣更高的交易所,以实现股票、期权、组合产品的最佳价格。
公司美元佣金费率远低于其他互联网券商(来源:公司官网)
公司受益于全球积极的股票市场环境,客户账户数增长强劲。截至2019年上半年,公司约69%客户,居住在美国以外的200多个国家地区,超过50%的新客户来自非美国地区;客户总账户增至64.5万户( 19%),客户资产增至1,531亿美元( 14%),客户平均资产23.7万美元(-4.2%)。
盈透证券在多项核心指标领先国内互联网券商富途、老虎证券
资料来源:盈透证券公告、富途证券公告、老虎证券公告、六合咨询
公司积极吸引机构大客户,机构客户资产占比高。公司依托技术、执行力、高现金余额利息率、低佣金,及融资融券服务,包括支持保证金贷款与卖空交易等,吸引机构大客户。公司客户按资产计算,约有65%来自对冲基金,财务顾问、自营交易、介绍经纪商(为期货经纪公司开发客户或接受期货、期权指令,但不能接受客户资金,且必须通过期货经纪公司结算)等机构账户;按账户数计算,机构账户占总账户约51%,2019年Q1为50%。
公司为客户实现一体化投资管理,提供一站式金融服务,提升客户黏性。公司支持客户使用盈透证券账户,无需在不同账户间转账,在全球范围内投资、赚利息、借款、消费。公司账户支持客户低成本投资全球股票、期权、外汇、期货、固收产品;为账户现金余额、借出股票支付高利息;支持以账户作抵、按极低的利息率借款;盈透证券万事达借记卡(限美国居民),支持任意地点消费,自动完成每月信用卡还款并最大化用卡收益。
一体化的投资管理
公司平台支持同时监控全球多个市场,单个账户支持多种货币。公司致力成为客户进入全球市场的门户,通过单个IB账户,可用24种货币,直接投资31个国家的超过125个交易所股票、期权、固收产品、指数基金等,支持以多种货币向账户注资,根据市场汇率转换货币,费率低至0.001%,并支持通过单个账户交易多种货币计价的资产。
公司通过综合投资管理计划,扩大为客户提供金融服务范围。公司推出盈透证券万事达借记卡,允许客户直接通过经纪账户支出与借款,并在世界各地接受万事达借记卡的地方购物及ATM取款。公司为客户符合条件的账户现金余额,提供除现有的美国证券投资者保护公司(SIPC,Securities Investor Protection Corporation)承保最高25万美元保额保险外,还为客户提供美国联邦存款保险公司(FDIC,Federal Deposit Insurance Corporation)承保最高250万美元保额保险。公司Bill Pay支持客户在美国线上支付或支票付款,并可以设置为一次性付款或定期付款,支持客户安排未来付款计划。此外,客户可将其薪水或其他经常性付款直接存入他们的经纪账户。
公司创始人Thomas Peterffy(托马斯·彼得菲),为高频交易鼻祖,上榜全球亿万富豪榜。Thomas Peterffy,犹太人,1944年在匈牙利首都布达佩斯的医院地下室出生,他的童年充满饥饿、困苦,经常为躲债而不得不跟着父母半夜搬家。1965年,Peterffy移民至美国,几乎身无分文地来到纽约,自学编程设计数据库,成为当时为数不多的程序员。1967年,他跳槽到为华尔街客户建立计算机系统的Aranyi公司;1969年,创造出华尔街首个“黑盒”,通过读取行情数据,通过算法产生交易买卖指令,成为现在“高频交易”的最初模式。
根据福布斯发布《2019福布斯全球亿万富豪榜》,公司创始人Thomas Peterffy(托马斯·彼得菲),以171亿美元,排名63位。2019年初,Thomas Peterffy宣布将于2019年Q3正式退休,卸任CEO,退休后将继续担任公司董事会主席。
公司创始人Thomas Peterffy
经纪业务 做市业务,双轮驱动
公司作为线上经纪商,为机构与个人客户执行、清算、结算全球交易。公司经纪业务客户,根据提供的服务不同,分为清算客户与非清算客户,非清算客户也称为交易执行客户。
清算客户:公司为清算客户提供交易执行 清算服务。公司通过低佣金、低融资利率、高利息、最佳执行价格,吸引此类客户。公司清算客户群不断扩大,包括机构及个人的交易商与投资者、对冲基金、财务顾问、介绍经纪商等。
非清算客户(交易执行客户):公司仅提供交易执行服务,客户最终与其它经纪人或托管银行清算。公司主要依托IB SmartRouting技术获取最优执行价格,以及直接进入全球股票、期权、期货、外汇、债券、共同基金市场渠道,吸引此类客户。公司非清算客户,包括在线经纪商等。
公司在少数特定市场提供做市服务,通过提供具有竞争力的买卖差价,提供流动性。公司使用自有资本,并从买卖证券的价差中获取收益或遭受损失。由于公司需要提供持续买价与卖价报价,同时不断买卖报价证券,因此可能在特定时间点,对部分证券持有多头或空头头寸。公司每秒多次评估整个投资组合,并在整个交易日持续重新平衡,最大限度地降低投资组合风险。
公司2017年9月29日,将美国期权做市业务转让给Two Sigma Securities,并在2017年底前,退出在美国境外的大部分期权做市活动。公司将继续进行某些专有权股票与相关工具的交易活动,以促进线上经纪客户交易ETF、ADR(美国存托凭证)、差价合约及其他金融工具等,以及在美国外的某些交易所做市业务。
公司受全球多国监管机构监管,抢先布局中国大陆。公司受到SEC(美国证券交易监督委员会)、FINRA(金融行业规范权威)、NYSE(纽约股票交易所)、FCA(英国金融服务局)与世界其他监管机构监管。公司是目前唯一在中国证监会登记,接受中国大陆监管,并成立代表处的美国互联网券商。
公司营收稳步增长,净利率维持高位。总收入:2016~2018年、2019年上半年分别为14.0亿美元、17.0亿美元( 21.9%)、19.0亿美元( 11.8%)、9.7亿美元(-0.0%);归属母公司净利润:2016~2018年、2019年上半年分别为0.84亿美元、0.76亿美元(-9.5%)、1.69亿美元( 122.4%)、0.81亿美元(-6.9%);毛利率:2016~2018年、2019年上半年分别为54.5%、61.6%、62.8%、58.1%;净利率:2016~2018年、2019年上半年分别为50.1%、46.6%、59.1%、55.0%。
公司1977年成立,截至2019年6月30日,在全球拥有1,519名员工。公司2018年将股票转移到新的股票交易所IEX,并成为新交易所首只上市股票,公司认为此举将使个人和机构客户获得更好的执行价格。IEX交易所通过提供新订单类型,并将所有订单处理时间延迟350微妙,以提供更好的交易执行服务,同时IEX收取的费用为每股0.0003美元~0.0009美元之间,远低于其他大型交易所。
盈透证券2014年开始为老虎证券提供支持,并于2017年战略投资老虎证券;老虎证券2019年3月20日美国纳斯达克上市时,盈透证券通过IB Global Investments LLC,持有老虎证券1.5亿股(占7.6%)。老虎主要通过与盈透证券合作,开展证券交易服务,即老虎向盈透证券进行用户导流,盈透证券向投资者提供股票经纪、融资融券等服务并收取费用,之后向老虎进行费用返还。凭借盈透证券成熟产品与服务体系,促进老虎业务快速发展。盈透证券是美国最大互联网券商,也是公司重要股东,凭借品牌、牌照、用户规模等优势,可为老虎提供品牌背书,及交易结算、法务合规、风险管理等支持。
互联网券商有效提升用户体验,在线交易渗透率不断提升
随着移动技术发展和在线交易普及,全球在线证券市场交易规模持续增长,在线交易渗透率不断提升。根据Oliver Wyman数据,全球证券市场包括股票、债券、基金、金融衍生品等子市场,整体交易规模从2012年77.9万亿美元,增至2018年107.8万亿美元,年复合增长率5.6%;其中,全球在线证券市场交易规模从2012年12.3万亿美元,增至2018年37.7万亿美元,年复合增长率20.6%;同时全球在线证券市场交易规模占证券市场整体交易规模的比例,从2012年15.8%增至2018年35.0%,在线交易渗透率不断提升。
全球在线证券市场交易规模情况(单位:万亿美元)
资料来源:Oliver Wyman、六合咨询
互联网券商借助互联网等技术,解决传统证券交易模式痛点,提升用户体验。互联网券商凭借门槛低、开户快、流程短、使用方便、信息直观、覆盖平台广等优势,解决传统券商开户繁琐、手续繁复、订单繁杂等证券交易痛点;沿袭互联网产品开发经验,以友好使用界面,多元化投资产品,及社区化运营,提高用户留存与转化率;凭借创新数字交易技术与算法驱动的市场分析,对传统证券交易模式,进行深层次变革,持续提升用户体验。
传统券商与互联网券商比较
资料来源:iResearch、六合咨询
线上经纪服务市场正在迅速发展,竞争激烈。公司线上经纪业务主要竞争对手,包括主要商业银行、投资银行、经纪商,如高盛、摩根士丹利、摩根大通的线上经纪业务,以及大型在线零售经纪商为专业交易员提供的产品,但许多竞争对手的线上经纪业务,在其公司业务总体上相对微不足道。
面对高频交易商挑战,做市商的竞争环境变化大。高频交易商通过使用复杂的算法与市场分析,基于高速执行软件,在线上交易所进行大量交易。未注册做市商的高频交易在监管限制较少的情况下运作,能够更快地交易,交易成本也更低。
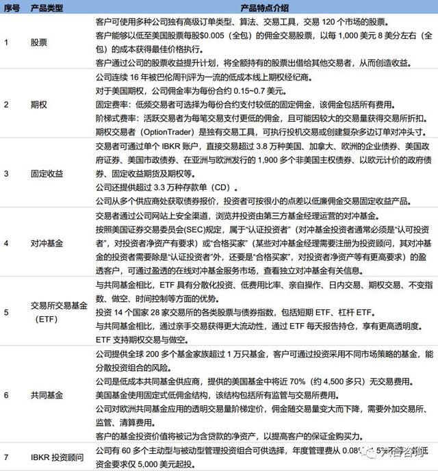
公司交易产品类型丰富,提供多样化工具
公司主要有电子做市与电子经纪人两大业务,产品类型多样,客户可以通过单个IBKR全能账户交易股票、期权、固定收益产品、交易所交易基金(ETF)等。
公司主要产品类型
资料来源:公司公告、六合咨询
公司拥有多种交易平台,及行业领先交易工具。交易平台是公司证券交易业务引擎,支持多种平台,包括桌面版、移动版(iOS、安卓)、网页版。公司强大的订单类型和算法套组,提供各类高级交易功能,帮助交易者加快执行速度、限制风险、优化总体成本效益。
多种交易平台
公司提供多样化工具
资料来源:公司公告、六合咨询
公司积极拓展客户,在北美、欧洲、亚洲、澳大利亚建立专业销售团队。公司销售团队致力于向大型零售经纪商,销售公司IB SmartRouting技术;通过电视与印刷广告活动,加强与媒体互动,突出在期权市场的竞争优势。此外,公司还为销售团队提供多种技术与产品相关信息培训的网络研讨会。
公司营收稳步增长,净利率维持高位
总收入:2016~2018年、2019年上半年分别为14.0亿美元、17.0亿美元( 21.9%)、19.0亿美元( 11.8%)、9.7亿美元(-0.0%);
归属母公司净利润:2016~2018年、2019年上半年分别为0.84亿美元、0.76亿美元(-9.5%)、1.69亿美元( 122.4%)、0.81亿美元(-6.9%);
毛利率:2016~2018年、2019年上半年分别为54.5%、61.6%、62.8%、58.1%;
净利率:2016~2018年、2019年上半年分别为50.1%、46.6%、59.1%、55.0%。
公司历年财务简表(单位:百万美元)
资料来源:公司公告、六合咨询
公司拥有两大主营业务,做市业务逐步收缩
经纪业务:2016~2018年、2019年上半年,该业务收入分别为12.4亿、14.1亿( 13.4%)、18.4亿( 31.1%)、9.3亿( 2.3%),毛利率分别为61.0%、61.2%、63.9%、63.2%、59.4%。
做市业务:2016~2018年、2019年上半年,该业务收入分别为1.9亿、0.9亿(-54.7%)、0.8亿(-11.6%)、0.4亿(-18.6%),毛利率分别为23.2%、-31.4%、44.7%、41.9%、48.6%。
公司主业收入(单位:百万美元)
资料来源:公司公告、六合咨询
公司合并利润表(单位:百万美元)
资料来源:公司公告、六合咨询
公司合并资产负债表(单位:百万美元)
资料来源:公司公告、六合咨询
公司合并现金流量表(单位:百万美元)
资料来源:公司公告、六合咨询
相关研报:
长期主义第10期:巴菲特致股东的信1964~1965年
长期主义第9期:任正非接受《雅虎财经》采访纪要,附华为2019上半年业绩
长期主义第8期:贝索斯致股东的信1999年
长期主义第7期:巴菲特致股东的信1962~1963年
长期主义第6期:任正非接受英国《金融时报》采访纪要
长期主义第5期:贝索斯致股东的信1998年
【珍藏版】六合宝典:300家明星公司全景扫描,历时3年,210万字超5,000页,重磅推荐
九宇资本赵宇杰:九宫格分析法,语数外教育培训领域的道与术
九宇资本赵宇杰:抓住电子烟这一巨大的趋势红利,抓住产业变革中的变与不变
【重磅】22位“90后”2万字回乡见闻录,讲述他们眼中的中国县城、乡镇、农村
六合君3周岁生日,TOP 60篇经典研报重磅推荐
下午茶,互联网世界的三国杀
5G助推AR开启新产业周期,AR眼镜开启专用AR终端时代
新商业基础设施持续丰富完善,赋能新品牌、新模式、新产品崛起,打造新型多元生活方式
【重磅】得到:抓住知识服务本质,信用构建增长飞轮,以肉眼可见速度持续进化
【重磅】中国新经济龙头,赴港赴美上市报告合辑20篇
【珍藏版】六合宝典:200家明星公司全景扫描,历时2年,150万字超3000页,重磅推荐
知识服务 付费 音频,开启内容生产新的产业级机遇,知识经济10年千亿级市场规模可期
从APP Store畅销榜4年更替,看内容付费崛起
新三板,我们有个九宇会家族
新三板破万思考:新三板日交易量10年100倍?
九宇资本赵宇杰:科技改变消费,让生活更美好|2017 GNEC 新经济新消费峰会
九宇资本赵宇杰:创业时代的时间法则,开发用户平行时间|2016 GNEC新经济新智能峰会
九宇资本赵宇杰:互联网引领新经济,内容创业连接新生态|2016 GNEC 新经济新营销峰会
富途控股(NASDAQ:FHL):国内知名腾讯系互联网券商,主打港股、美股交易服务,致力成为领先数字化金融科技企业
老虎证券(NASDAQ:TIGR):国内知名互联网券商,主打美股、港股交易服务,致力提供一流全球投资体验
文华财经(拟IPO):以金融衍生品行情交易软件为核心,覆盖国内超过97%期货公司
麟龙股份(拟IPO):为个人A股投资提供近百种技术分析指标,将由工具升级证券信息服务平台
益盟股份(832950.OC)—腾讯系一站式证券投资解决方案提供商,为个人投资者打造互联网投顾平台
指南针(拟IPO)—专注证券行情交易分析19年,为中小投资者提供专业金融信息软件和投资咨询服务
华兴资本(港股拟IPO):抓住新经济发展红利,服务贯穿京东、美团等头部客户全生命周期
51信用卡(港股拟IPO):国内最大线上信用卡管理平台,从个人信用管理切入信贷撮合领域,完成从工具—渠道—交易闭环
易鑫集团(2858.HK):国内最大互联网汽车零售交易平台,背靠腾讯、京东、百度,易车,4年时间成就“汽车新零售第一股”
江苏金融租赁(拟IPO):国企控股,背靠IFC、法巴租赁,专注中小企业融资租赁
中国康富(833499):背靠国家电投、大摩、三一集团,提供专业融资租赁服务
众安在线(6060.HK):国内最大互联网保险科技公司,背靠蚂蚁金服、腾讯、中国平安,通过连接生态系统及尖端科技重新定义保险
华成保险(834775):深耕保险代理市场13年,依托华成集团汽车销售平台引流,打造客户保险需求闭环
宜信博诚(870032):宜信系保险中介机构,线上布局智能保险平台,打造专业化保险代理服务机构
【新物种】投哪网:以车抵贷为突破口,5年累计注册用户390万,线下网点300家,平台成交额突破400亿
易联金控(871570):深耕第三方支付,2016年营收突破2.6亿
华智融(拟IPO):持续迭代POS终端,客户遍布海内外40多个国家和地区,致力成为优秀支付解决方案提供商
奇瑞金融(拟IPO):中国首家中资汽车金融公司,背靠奇瑞 徽商银行,2016年利息收入近24亿
漫道金服(拟IPO):抓住第三方支付发展契机,深耕电商及互联网金融商户,2016年交易量突破3,600亿
盛世大联(831566):深耕汽车后市场,车险代理起家,延伸至汽车综合服务,2016年营收近5亿
汇元科技(832028):深耕互联网数字娱乐多年,打造专业化综合营销支付、科技金融方案服务商
现在支付(832086):聚合支付 互联网营销 金融服务三位一体,多角度掘金互联网金融
拉卡拉(拟IPO):联想系第三方支付平台,签约400万商户,服务过亿用户,打造全支付平台
请务必阅读免责声明与风险提示