2020中山公积金贷款政策「中山购房资格最新政策」
时间:2022-10-23 15:56:02 • 来源:万科好房
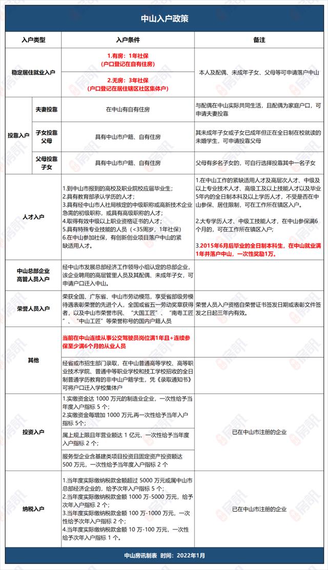
2022年,中山第一个新年礼包重磅落地——入户政策放宽了!
1月7日,中山市人民政府网站发出关于印发《中山市户口迁入暂行规定》(简称《规定》)的通知。《规定》第五条,明确中山进一步放宽、优化合法稳定居住就业入户条件。
具体体现为,将原规定在中山有稳定工作,且有自有住房的非户籍人士,需连续缴满3年社保调整为满1年;
有稳定工作,无自有住房但有合法稳定居所,需连续缴满5年社保现调整为3年。【详情】
近两年来,国家政策早已释放出“深化户籍制度改革,放宽城市落户限制”的信号。2021年12月20日,广东省人民政府印发《广东省新型城镇化规划(2021―2035年)》也明确提出广东将全面放宽落户限制。
中山放宽落户政策是必然趋势。据中山2021年统计年鉴数据,截止2020年底,中山常住人口超440万,而户籍人口不到200万,流动人口基数不小。落户政策放宽,有利于吸引更多人才落户中山,利好中山发展。
对于中山落户政策的放宽,网友们看法不一:有的认为可有可无,没什么影响;家长们第一时间想到的是孩子上学问题;也有人担心配套跟不上,吸引不来人……
对于个人来说,如果已在中山安家立业,落户就是非常值得考虑的问题了,至少对于孩子入学是有利的。
另外在置业方面,中山户籍人士购房资格比非户籍相对宽松。落户政策的放宽,意味着部分非户籍人士将更容易入户中山,享受户籍人口的购房资格。
中山最新购房政策一览
公积金、二手房交易税费有调整
除了落户政策放宽,过去一年里,中山公积金、二手房交易等方面的政策也有所调整。
公积金方面,一是调整了异地公积金的贷款条件,新增要求贷款申请人或配偶任意一方须为中山户籍;
二是在中山购买装配式住宅,申请公积金贷款时额度最高可上调20%【详情】。
公积金贷款政策
↓↓↓
郑重声明:本文版权归原作者所有,转载文章仅为传播更多信息之目的,如有侵权行为,请第一时间联系我们修改或删除,多谢。
精彩信息
2021-06-03
2021-06-03
2021-06-03
2021-06-03
热门推荐