离职可以提取住房公积金「离职了怎么提取住房公积金的钱」
时间:2022-10-23 15:00:03 • 来源:城市通户吧
我买房子了,我要提取公积金
我偿还房贷,我要提取公积金
我租房子了,我要提取公积金
我光荣退休了,我要提取公积金
我调换工作了,我要提取公积金
可是,提取公积提取公积金还需要盖单位公章……
好麻烦啊!折腾一圈,公积金还没到手!
”
离职了
现在提取公积金还需要盖单位公章吗?
小编现在就告诉你一个特大好消息,
提取公积金不用这么折腾了!
公积金租房提取无需单位盖章
签名即可
自2019年1月1日
《住房公积金提取管理办法》实施起
提取申请表无需单位盖章
填写并签名即可
是不是特别方便了?
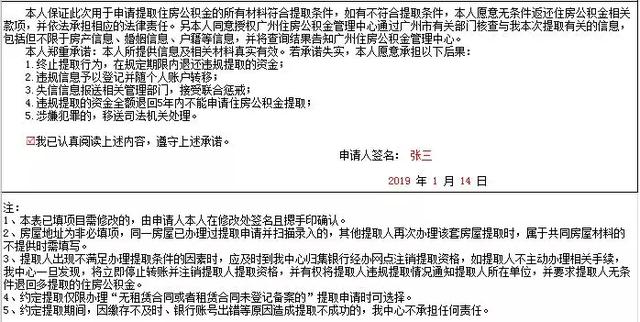
下面,小编就把申请表及填写样式
小伙伴可参考
住房公积金提取申请表
及填写样式
住房公积金提取申请表
(租房)及填写样式
住房公积金集体提取明细表
及填写样式
注明:素材来源网络,侵权联系删
如果你觉得本文不错,欢迎转发收藏!
公众号:城市通广州站,欢迎免费订阅更多好看哒内容!
郑重声明:本文版权归原作者所有,转载文章仅为传播更多信息之目的,如有侵权行为,请第一时间联系我们修改或删除,多谢。
精彩信息
2021-06-03
2021-06-03
2021-06-03
2021-06-03
热门推荐