会计 初会实务 第五章 负债分析「第十章非流动负债答案」
本章要求
掌握:短期借款和应付款项的核算、应付职工薪酬的核算、应交税费的核算、长期借款的核算;
熟悉:短期借款和应付款项的内容、应付职工薪酬的内容、应交税费的内容、长期借款和长期应付款的内容;
了解:职工薪酬分配、各项税费的手续制度、合同负债、租赁负债和长期应付款。
(一)短期借款
1.取得短期借款
2.发生短期借款利息
【TIPS】
利息预提方式和直接支付方式在核算上的区别在于是否通过“应付利息”科目核算。
短期借款利息属于企业的筹资费用,在发生时计入财务费用;但企业筹建期间的短期借款利息(不符合资本化条件)计入管理费用。
3.归还短期借款
借款到期,本息一起归还:
借:短期借款
应付利息/财务费用
贷:银行存款
(二)应付票据
应付票据的账务处理
(三)应付账款
应付账款包括购买材料、商品或接受服务等应支付的价款,应支付的增值税税额,应付销货方代垫的运杂费、包装费等。
借:原材料
应交税费——应交增值税(进项税额)
贷:应付账款
借:应收账款
贷:其他业务收入
应交税费——应交增值税(销项税额)
银行存款
应付账款的账务处理
实务中,企业外购电力、燃气等动力时,一般通过“应付账款”科目核算。
(1)在每月付款时先作暂付款处理:
借:应付账款(预付账款)
应交税费——应交增值税(进项税额)
贷:银行存款等
(2)月末按用途分配:
借:生产成本
制造费用
管理费用等
贷:应付账款(预付账款)
【TIPS】转销应付票据与转销应付账款的对比
(四)预收账款
【TIPS】
不单独设置“预收账款”科目的企业,发生的预收款通过“应收账款”科目贷方核算;
不单独设置“预付账款”科目的企业,发生的预付款通过“应付账款”科目的借方核算。
(五)合同负债
合同负债是指企业已收或应收客户对价而应向客户转让商品的义务。
收入准则中核算的销售商品或提供服务预收的款项,通过“合同负债”科目核算。
(六)应付利息和应付股利
1.应付利息
(1)计提时:
借:财务费用等
贷:应付利息
(2)实际支付时:
借:应付利息
贷:银行存款等
2.应付股利
企业董事会或类似机构通过的利润分配方案中拟分配的现金股利或利润,不作账务处理,不通过“应付股利”科目核算,但应在附注中披露。
(七)其他应付款
其他应付款的账务处理
1.发生时
借:管理费用等
贷:其他应付款
2.支付或退回时
借:其他应付款
贷:银行存款等
【TIPS】
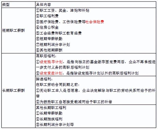
(八)应付职工薪酬
职工薪酬的内容
(九)短期职工薪酬的账务处理
1.货币性职工薪酬
(1)职工工资、奖金、津贴和补贴
①确认应付职工薪酬。
借:生产成本(生产车间生产工人薪酬)
制造费用(生产车间管理人员薪酬)
管理费用(行政管理人员薪酬)
销售费用(销售人员薪酬)
合同履约成本(履行合同过程中发生的人员薪酬)
研发支出(从事研发活动人员薪酬)
在建工程(从事工程建设人员薪酬)等
贷:应付职工薪酬——工资
②支付职工薪酬、扣还各种款项。
借:应付职工薪酬——工资
贷:其他应收款(代垫的家属医药费等)
应交税费——应交个人所得税(代扣的个人所得税)
银行存款等(实际支付给职工的款项)
(2)职工福利费
(3)国家规定计提标准的职工薪酬(单位应负担的)
【TIPS】对于需要个人承担的社会保险费和住房公积金,由企业每月从职工的工资中代扣代缴,具体账务处理如下:
(4)短期带薪缺勤
职工带薪缺勤,分为累积带薪缺勤和非累积带薪缺勤两类。
①累积带薪缺勤。
累积带薪缺勤,是指带薪权利可以结转下期的带薪缺勤,本期尚未用完的带薪缺勤权利可以在未来期间使用。
确认累积带薪缺勤时:
借:管理费用等
贷:应付职工薪酬——带薪缺勤——短期带薪缺勤——累积带薪缺勤
处理原则:企业应当在职工提供了服务从而增加了其未来享有的带薪缺勤权利时,确认与累积带薪缺勤相关的职工薪酬,并以累积未行使权利而增加的预期支付金额计量。
②非累积带薪缺勤。
非累积带薪缺勤,是指带薪权利不能结转下期的带薪缺勤,本期尚未用完的带薪缺勤权利将予以取消,并且职工离开企业时也无权获得现金支付。
处理原则:通常情况下,与非累积带薪缺勤相关的职工薪酬已经包含在企业每期向职工发放的工资等薪酬中,因此,不必额外作账务处理。
2.非货币性职工薪酬
如何判断增值税的“视同销售”与“进项转出”
(1)以自产产品作为福利发放给职工(视同销售)
(2)以外购商品作为福利发放给职工
【TIPS】外购商品用于集体福利进项税额的处理:
①将外购商品用于发放职工福利,进项税额不可以抵扣。
②如果购买时尚未得知该商品将要用于发放福利,已经抵扣了进项税额的,发放时要作进项税额转出处理。
(3)将拥有的房屋或租赁住房等资产供职工无偿使用
①将企业拥有的房屋等资产无偿提供给职工使用,根据受益对象:
借:生产成本、管理费用、销售费用等
贷:应付职工薪酬——非货币性福利(折旧金额)
借:应付职工薪酬——非货币性福利
贷:累计折旧
②租赁住房等资产供职工无偿使用,根据受益对象:
借:生产成本、管理费用、销售费用等
贷:应付职工薪酬——非货币性福利(支付的租金)
借:应付职工薪酬——非货币性福利
贷:银行存款等
【TIPS】难以认定受益对象的非货币性福利,应当直接计入当期损益和应付职工薪酬。
(十)长期职工薪酬的账务处理
1.离职后福利
借:生产成本
制造费用
管理费用
销售费用等
贷:应付职工薪酬——设定提存计划
2.辞退后福利
编制如下会计分录:
借:管理费用
贷:应付职工薪酬——辞退福利
3.其他长期职工福利
企业向职工提供的其他长期职工福利:
(1)符合设定提存计划条件的,应当按照设定提存计划的有关规定进行会计处理。
(2)符合设定受益计划条件的,应当按照设定受益计划的有关规定进行会计处理。
(十一)应交税费概述
企业应通过“应交税费” 科目,核算各种税费的应交、交纳等情况。
但存在例外情况,如:企业交纳的耕地占用税、印花税、车辆购置税、契税、进口关税不需要预计应交数的税金,不通过“应交税费”科目核算。
(十二)应交增值税
1.增值税是以商品(含应税劳务、应税行为)在流转过程中实现的增值额作为计税依据而征收的一种流转税。
2.一般纳税人的账务处理
(1)取得资产、接受劳务或服务
(2)销售等业务的账务处理
①企业销售货物、加工修理修配劳务、服务、无形资产或不动产。
账务处理如下:
借:应收账款/应收票据/银行存款等
贷:主营业务收入/其他业务收入/固定资产清理等
应交税费——应交增值税(销项税额)/应交税费——简易计税
【TIPS】企业销售货物等发生销售退回的,应根据税务机关开具的红字增值税专用发票作相反的会计分录。会计准则相关规定的收入或利得确认时点早于按照现行增值税制度确认增值税纳税义务发生时点的,应将相关销项税额记入“应交税费——待转销项税额”科目,
待实际发生纳税义务时再转入“应交税费——应交增值税(销项税额)”或“应交税费——简易计税”科目。
②视同销售。
企业将自产或委托加工的货物用于集体福利或个人消费,将自产、委托加工的货物作为投资、分配给股东或投资者、无偿赠送他人等,税法上视为销售行为,需要计算确认增值税销项税额。
1)集体福利:
借:应付职工薪酬
贷:主营业务收入等
应交税费——应交增值税(销项税额)
同时:
借:主营业务成本等
贷:库存商品
2)对外投资:
借:长期股权投资等
贷:主营业务收入等
应交税费——应交增值税(销项税额)
同时:
借:主营业务成本等
贷:库存商品
3)(以实物)支付(分配)股利:
借:应付股利
贷:主营业务收入等
应交税费——应交增值税(销项税额)
同时:
借:主营业务成本等
贷:库存商品
4)对外捐赠:
借:营业外支出
贷:库存商品(成本价)
应交税费——应交增值税(销项税额)(计税价或公允价或市场价×现行增值税税率)
【TIPS】将外购商品作为集体福利和个人消费,商品已到增值税链条的最终环节,后续不会再发生流转,故不应视同销售;
如果外购商品直接用于集体福利、个人消费,进项税额不得抵扣,计入成本;
如果外购商品改变用途用于集体福利、个人消费,购进时确认的进项税额需要作转出处理。
3.交纳增值税
(1)交纳当月应交增值税:
借:应交税费——应交增值税(已交税金)
贷:银行存款
(2)交纳以前期间未交的增值税:
借:应交税费——未交增值税
贷:银行存款
4.月末转出多交增值税和未交增值税
(1)对于当月应交未交的增值税:
借:应交税费——应交增值税(转出未交增值税)
贷:应交税费——未交增值税
(2)对于当月多交的增值税:
借:应交税费——未交增值税
贷:应交税费——应交增值税(转出多交增值税)
(十三)小规模纳税人的账务处理
小规模纳税人核算增值税采用简化的方法,按照销售额(不含税)的3%(或5%)的征收率征收。
小规模纳税人进行账务处理时,只需在“应交税费”科目下设置“应交增值税”明细科目,该明细科目不再设置增值税专栏。
(十四)差额征税的账务处理
1.企业按规定相关成本费用允许扣减销售额的账务处理
发生成本费用时:
借:主营业务成本等
贷:银行存款等
根据增值税扣税凭证抵减销项税额时:
借:应交税费——应交增值税(销项税额抵减)/应交税费——简易计税/应交税费——应交增值税
贷:主营业务成本等
2.企业转让金融商品按规定以盈亏相抵后的余额作为销售额
(十五)增值税税控系统专用设备和技术维护费用抵减增值税额的账务处理
1.购入时
借:固定资产(初次购入)
贷:银行存款等
按规定抵减的增值税应纳税额
借:应交税费——应交增值税(减免税款)
贷:管理费用等
2.发生设备技术维护费
借:管理费用
贷:银行存款等
按规定抵减的增值税应纳税额
借:应交税费——应交增值税(减免税款)
贷:管理费用等
小微企业在取得销售收入时,应按照现行增值税制度的规定计算应交增值税,并确认为应交税费,在达到增值税制度规定的免征增值税条件时,将有关应交增值税转入当期损益。
取得收入时:
借:银行存款
贷:主营业务收入
应交税费——应交增值税
达到免征税条件时:
借:应交税费——应交增值税
贷:其他收益
(十六)应交消费税
借:银行存款
贷:主营业务收入
应交税费——应交增值税(销项税额)
【TIPS】消费税为价内税,含在主营业务收入里面
借:主营业务成本
贷:库存商品
消费税:领用时计入成本,销售时才计“税金及附加”(卖实木地板有,卖房子没有)。
若自产应税消费品用于对外投资、分配、赠送:
借:税金及附加
贷:应交税费——应交消费税
借:长期股权投资
贷:主营业务收入
应交税费——应交增值税(销项税额)
借:主营业务成本
贷:库存商品
【TIPS】消费税和增值税是计入产品成本,还是单独确认,总结如下:
(十七)其他应交税费
【TIPS】资源税为价内税,含在主营业务收入里面
【TIPS】土地增值税税为价内税,含在主营业务收入里面
(十八)长期借款
(十九)长期应付款
长期应付款,是指企业除长期借款和应付债券以外的其他各种长期应付款项,如以分期付款方式购入固定资产发生的应付款项等。
如果延期支付的购买价款超过正常信用条件,实质上具有融资性质的,所购资产的成本不能以各期付款额之和确定,应当以延期支付购买价款的现值为基础确定。