新增一般债券管理办法「债券借贷业务规则」
文/《清华金融评论》资深编辑秦婷
2月11日,为规范银行间债券市场债券借贷业务(以下简称债券借贷),保护市场参与者的合法权益,提高债券市场流动性,中国人民银行发布了《银行间债券市场债券借贷业务管理办法》(以下简称《办法》)。《办法》自2022年7月1日起施行。
与此前相比,《办法》在主协议方面“简政放权”,给予市场交易主体更多自主权。同时为防止风险集中,《办法》调低了相关集中度指标。
一般而言,债券交易大致可以分为现券买卖、债券回购、债券远期、债券借贷四类。当前现券买卖和债券回购是最主要的两种,占全市场成交总量的比例超过90%。
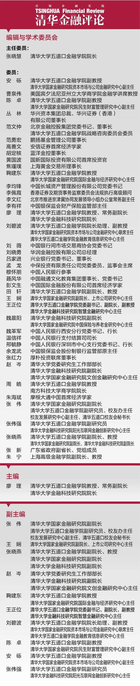
其中,债券借贷是指债券融入方提供一定数量的履约保障品,从债券融出方借入标的债券,同时约定在未来某一日期归还所借入标的债券,并由债券融出方返还履约保障品的债券融通行为。
我国债券借贷业务起步较晚。2006年11月,中国人民银行发布《全国银行间债券市场债券借贷业务管理暂行规定》(以下简称《暂行规定》),标志着我国银行间债券市场正式推出债券借贷业务。近两年,债券借贷业务增长明显,中债登数据显示,2020年我国债券借贷成交量为7.1万亿元,同比增长70%。
图1:债券借贷业务的借贷操作
来源:华泰证券
提高效率与防风险并行
央行表示,《办法》借鉴国际成熟市场实践经验,立足我国金融市场发展需要,从市场参与者、履约保障品、主协议等方面完善债券借贷制度,包括支持市场参与者规范开展集中债券借贷业务等,提高债券借贷交易效率和灵活性。同时,为加强风险防范,《办法》明确了大额借贷报告及披露、风险监测、自律管理等有关要求。
相比2006年央行发布的《暂行规定》,《办法》首先对银行间债券市场参与者的概念进行了明确。《办法》指出,参与者应为银行间债券市场法人类金融机构或外国银行分行。同时要求,金融机构作为资产管理产品管理人参与债券借贷的,应按照诚实信用、勤勉尽责的原则履行受托管理职责。中债登数据显示,截至2022年1月末,我国银行间市场投资者数量为31119个。
关于债券借贷的标的债券,《暂行办法》强调需要是融出方自有的、可以在全国银行间债券市场交易流通的债券,而《办法》去掉了“融出方自有”这个条件,仅提到在银行间债券市场交易流通的债券即可。
在提高效率方面,《办法》在主协议方面“简政放权”,给予市场交易主体更多自主权。例如,《暂行规定》曾要求,市场参与者进行债券借贷,应逐笔订立书面形式的借贷合同。借贷合同应订明标的债券名称和数量、质押债券名称和数量、债券借贷期限、债券借贷费用、质押债券置换、借贷期间借入债券的利息支付及争议解决方法等事项。
相比之下,《办法》则强调,参与者进行债券借贷应当签署中国人民银行认可的债券借贷交易主协议。银行间债券市场自律组织应依据《办法》,制定债券借贷主协议,报中国人民银行备案。
同时,《办法》新增了第五条,明确履约保障品的价值保障。要求债券融入方应向债券融出方提供约定的履约保障品。债券借贷存续期间,履约保障品市值应满足双方约定条件。
在防风险方面,为防止风险集中,《办法》规定,同一参与者通过债券借贷融入标的债券的余额超过其自有债券托管总量的20%(含20%)(《暂行办法》中规定为30%)或单只标的债券融入余额超过该只债券发行量的10%(含10%)(《暂行办法》中规定为15%)起,每增加5个百分点,应在次一工作日12:00前向交易平台和债券结算服务机构书面报告并说明原因。上述比例与《暂行办法》中的规定相比,均进行了相应的调低。
增加市场流动性
央行表示,《办法》出台有利于满足市场参与者多样化的交易需求,提高做市商头寸管理能力,提升银行间债券市场流动性,促进金融市场功能深化和健康发展。
债券借贷可以增强债券市场的流动性。在我国债券市场中部分的可流通债券沉淀于各个机构的投资户中,在机构的交易户中用于买卖的债券比例比较有限。债券借贷通过借入债券融出方手中暂不用于交易的那部分债券进行买卖交易,可提高债券的周转速度,进而可增加市场的流动性。
华泰固收研报指出,在我国,债券借贷的应用主要有两个,一个是直接做空,还有一个是通过借入利率债来进行资金回购,以此用更低的成本融入资金。
具体来说,债券借贷的主要作用之一就是为投资者提供一个做空现券的工具,若投资者预计未来收益率将上行,则可先通过债券借贷借入现券,然后在市场上以目前的高价卖出,最后待债券借贷到期前从市场中以预计的低价买回,其总收益为做空收益减去借贷成本。
债券借贷在实际应用中除了直接做空以外,另一个很重要的功能即通过借入利率债来进行资金回购,以此用更低的成本融入资金。在实际质押式回购操作中,利率债的质押率与信用债的质押率存在一定的差异,若使用利率债进行质押,相对于使用信用债质押,需要更少的债券面额,故此可以用省下来的债券面额再融资,并产生收益。