应收账款abs「abs账务处理」
根据目前交易所市场上应收账款资产证券化项目类型,基础资产为应收账款类的资产证券化业务分类如下表所示:
下文将集中探讨探讨上述几类应收账款资产证券化。
一、应收账款资产证券化的特征
1、应收账款期限较短
由于应收账款期限较短,一般在半年以内。为了支持长期证券通常采取循环的交易模式。循环期内,SPV回收的应收账款现金流在支付完投资者利息后,不会支付给证券的本金,而是去购买新的应收账款,以维持资产池的规模。在证券的整个存续期内包含两个子期间:循环期和本金摊还期。在循环期内,只向投资者支付利息而不偿还本金,循环期通常持续18至48个月。在本金摊还期,新的现金流不再用于购买新的应收账款,而是向投资者偿还本金。
2、应收账款无利息收入
应收账款一般采用赊销形式,是企业给予客户还款期的宽限,因此只要在约定的日期之前客户完成对销售企业的支付即可,无需支付利息。而证券化产品则在收款期间需要支付优先费用和利息支出,这部分利息及税费的支出通常由应收账款的本金进行支付,证券采用超额抵押的方式发行。用应收账款本金来支付证券利息及税费,可能导致无法按时足额支付而产生流动性风险。因此,一般应收账款证券化需要设立一个费用和利息支出的准备金账户去覆盖交易合同约定的各时点的费用和利息支出。
3、应收账款可能存在价值摊薄
应收账款价值摊薄是指任何因非信用事件导致的应收账款的减少。主要包括对债务人出具的贷项通知单(因清单错误或者产品质量问题而对债务人开具的用于抵减应收账款),对客户提供的折扣等,会对应收账款的价值产生很大影响。摊薄风险一般通过两种方式进行控制:一是来自原始权益人提供的流动性支持;二是附加的信用增级方式,如超额抵押、现金抵押、准备金账户等。现金抵押与现金储备不同,现金储备是用来为证券费用和利息的支付提供保障,若应收账款的损失并不会影响证券费用和利息的支付,则不会动用现金储备,现金抵押同超额抵押的做法基本相同,但由于现金流的信用质量和稳定性高于还没有变现的应收账款,因此现金抵押提供相同信用增级量的所需金额低于支持同样组合的超额抵押资产的所需金额。
4、应收账款通常没有抵质押物担保
应收账款一般是销售企业基于客户的信誉为促进经营获得而提供的赊销,因此一般不需要客户提供抵质押物担保。如果应收账款发生了因信用事件导致的损失后,资金回收只能来源于应收账款自身的回收率,受债务人的级别限制,证券的偿付存在较大的信用风险。因此,一般需要外部担保或超额抵押等方式来为证券损失后的回收额提供保障。
5、不同类型的应收账款之间同质性不高
应收账款的形成与业务类型密切相关,比如大企业之间的应收账款通常金额较大,而大企业对下游众多小企业形成的应收账款的金额通常不大,因此业务类型的不同造成应收账款之间的同质性不高。鉴于此,在选择入池基础资产时要严格限制入池标准。在选择入池应收账款的标准方面,一是要求历史数据充分,国外通常选择过去4-5年的应收账款偿还、违约和减值等数据,可用来预测拟证券化资产池的违约率、损失率等指标,以便对资产池未来表现的预测提供基础;二是降低资产集中度,要求应收账款的债务人有一定的分散性,降低集中违约风险,尤其是在循环结构中,应收账款需具有一定的同质性,具有标准化、高质量的合同条款,使得应收账款的预期表现符合一定的规律。
6、入池资产数量比较灵活
入池资产数量方面,可以根据应收账款的金额大小灵活选择入,例如,公共企业(如水、电、煤气等)金额较小的应收账款入池时,入池资产笔数会比较多,而选择大型企业间的金额较大的应收账款入池,则相应的入池资产笔数则会缩小。
二、交易结构与交易流程
1.专项计划设立
认购人通过与管理人签订《认购协议》,将认购资金以专项资产管理方式委托管理人管理,管理人设立并管理专项计划,认购人取得资产支持证券,成为资产支持证券持有人。
2.基础资产购买
管理人根据与原始权益人签订的《基础资产买卖协议》的约定,将专项计划资金用于向原始权益人购买基础资产,即基础资产清单所列的由原始权益人在专项计划设立日、循环购买日转让给管理人的、原始权益人依据销售合同及应收账款转让合同对买受人享有的应收账款及其附属担保权益。
3.基础资产服务
专项计划设立后,管理人委托资产服务机构(一般由原始权益人担任)根据《服务协议》的约定,负责基础资产对应应收账款的回收和催收,以及违约资产处置等基础资产管理工作。资产服务机构在收入归集日将基础资产产生的现金流划入监管账户。
4.现金流监管
监管银行根据《监管协议》的约定,监督资产服务机构在回收款转付日将基础资产产生的现金流划入专项计划账户,由托管人根据《托管协议》对专项计划资产进行托管。
5.基础资产的循环购买
由于应收账款的账期通常短于专项计划的存续期间,故专项计划一般会采用循环购买的机制,以维持资产池在专项计划存续期间内的规模。在循环购买期内,管理人有权于循环购买日向原始权益人持续买入符合合格标准的新增基础资产。循环购买期届满后或发生提前结束循环购买期事件后,管理人不再向原始权益人购买新的基础资产。
6.专项计划收益分配
在相应的分配日,管理人根据《计划说明书》及相关文件的约定,向托管人发出分配指令,托管人根据分配指今,进行专项计划费用的提取和资金划付,将相应资金划拨至登记托管机构的指定账户用于支付资产支持证券本金和预期收益。
三、法律框架及实务研究
1、应收账款形成阶段
如果买受人基于《合同法》第66条,第67条及第68条所规定的同时履行抗辩权、先履行抗辩权及不安抗辩权等三种抗辩权,对出卖人支付合同价款的请求权提出抗辩的,会影响专项计划项下基础资产产生的现金流回款的持续性、稳定性、可预测性,则不满足《管理办法》第3条规定。
因此,在应收账款资产证券化业务过程中,通常会要求纳入资产池的基础资产项下买受人不存在要求减少应收账款或者换货等抗辩权,出卖人已经履行并遵守了基础资产所对应的任一份基础合同项下其所应当履行的义务,即债务人履行其付款义务不存在抗辩事由和抵销情形。并要求原始权益人在《基础资产买卖协议》中承诺基础资产符合入池资产标准,对于不合格基础资产负有赎回义务。
注:项目组在尽调过程中,可通过查阅销售合同条款有无关于退货等限制性条款及核查了解历史退货情况和应收账款冲销情况等手段核查有无上述抗辩权。
2、应收账款归集阶段
根据《中华人民共和国企业破产法》第31条第2项的规定,“人民法院受理破产申请前一年内,债务人的财产以明显不合理的价格进行交易,管理人有权请求人民法院予以撤销。”《最高人民法院关于适用<中华人民共和国合同法>若干问题的解释》(二) 第十九条“明显不合理的低价”,人民法院应当以交易当地一般经营者的判断,并参考交易当时交易地的物价部门指导价或者市场交易价,结合其他相关因素综合考虑予以确认。转让价格达不到交易时交易地的指导价或者市场交易价百分之七十的,一般可以视为明显不合理的低价;对转让价格高于当地指导价或者市场交易价百分之三十的,一般可以视为明显不合理的高价。
应收账款资产证券化业务实务中,如果应收账款由集团下多家子公司的购销业务形成或者关联公司均作为出卖人与相应的债务人之间存在产品供销关系,拥有应收账款债权,可考虑由集团内其中一家公司与该等供应商之间签订应收账款转让协议对应收账款进行内部归集,再由该受让方将其享有及受让的全部应收账款债权及其附属担保权益作为基础资产进行转让,设立资产支持专项计划。因此应收账款转让协议中约定的转让对价应当公允。
3、应收账款转让阶段
(1)根据《合同法》第79条,债权人可以将合同的权利全部或者部分转让给第三人,但以下三种情况除外:
根据《企业应收账款资产支持证券挂牌条件确认指南》第4条规定,基础资产应当具有可转让性。基础资产的转让应当合法、有效,转让对价应当公允,存在附属担保权益的,应当一并转让。如存在上述三种情形,则不满足“基础资产应当具有可转让性”的规定。
因此,在应收账款资产证券化业务过程中,通常会要求纳入资产池的基础资产不存在上述三种情形,如存在当事人约定不得转让情形,在该等基础资产人池前就需要取得买受人关于基础资产转让的明确的书面同意,否则无法作为合格的基础资产人池。
注:项目组在尽调过程中,可通过查阅销售合同条款有无约定不得转让的限制性条款以核查基础市场是否具有可转让性。
(2)根据《合同法》第80条的规定:“债权人转让权利的,应当通知债务人。未经通知,该转让对债务人不发生效力。”由于销售合同项下的债务人并不参与债权让与,在债权人向债务人发出债权转让的通知之前,债务人并不知道债权让与的情况,债务人可以向原债权人有效地清偿以消灭债权,只有在债权人向债务人发出转让通知后,债权转让才对债务人发生法律效力。”
在应收账款证券化业务实践中,应收账款债务人数量可能较多、地域分布可能较广,在基础资产入池前或循环购买过程中逐一通知债务人存在操作上的难度,成本也较高。一般不会第一时间向债务人发出债权转让通知,而是约定在权利完善事件发生后发出权利完善通知。但债权转让通知的主体为债权人,即原始权益人,为避免在发生权利完善事件后,原始权益人不履行《资产买卖协议》项下的通知义务,出于对专项计划利益的保护,在专项计划设立日或之前会要求原始权益人对管理人作出授权,授权管理人以转让人的名义,在发生权利完善事件且转让人不履行约定的通知义务时,代为履行该等通知义务,并抄送给原始权益人。
4、应收账款回款阶段
根据《最高人民法院关于适用《中华人民共和国合同法》若干问题的解释(二)》第二十条规定:“债务人的给付不足以清偿其对同一债权人所负的数笔相同种类的全部债务,应当优先抵充已到期的债务;几项债务均到期的,优先抵充对债权人缺乏担保或者担保数额最少的债务。”但是,债权人与债务人对清偿的债务或者清偿抵充顺序有约定的除外。
基于上述规定,出于对专项计划利益的保护,在《资产买卖协议》中约定,对于应收账款债务人向原始权益人偿付的任何一笔款项,除根据买受人的汇款附言或其他书面文件可明确判断为对原始权益人或管理人享有的某一笔的应收账款债权的还款处,应优先偿还应收账款债务人对专项计划的债权。
四、操作关注点解析
1、基础资产的选择
应收账款资产证券化的基础资产是企业应收账款,选取什么样的应收账款作为基础资产,是应收账款资产证券化成功的关键。
(1)原始权益人应当合法拥有基础资产,涉及的应收账款应当基于真实、合法的交易活动产生,交易对价公允,且不涉及《资产证券化业务基础资产负面清单指引》。应收账款系从第三方受让所得的,原始权益人应当已经支付转让对价,且转让对价应当公允。
(2)基础资产涉及的交易合同应当合法有效,债权人已经履行了合同项下的义务,合同约定的付款条件已满足,不存在属于预付款的情形,且债务人履行其付款义务不存在抗辩事由和抵销情形。
(3)基础资产涉及的应收账款应当可特定化,且应收账款金额、付款时间应当明确。
(4)基础资产的权属应当清晰明确,不得附带抵押、质押等担保负担或者其他权利限制。在资产证券化业务中,可以通过中国人民银行的征信系统查询是否对应收账款已经设立质押登记而且可以要求原始权益人签订承诺书,明确入池的应收账款基础资产没有附带任何权利负担。
已经存在抵押、质押等担保负担或者其他权利限制的,应当能够通过专项计划相关安排在原始权益人向专项计划转移基础资产时予以解除,在实践操作中一般要求在专项计划成立之前以自有资金解除以上权利限制。
(5)基础资产应当具有可转让性。基础资产的转让应当合法、有效,转让对价应当公允,存在附属担保权益的,应当一并转让。
(6)应收账款转让应当通知债务人及附属担保权益义务人(如有),并在相关登记机构办理应收账款转让登记。
(7)基础资产池应当具有一定的分散度,单一客户占比最好不要超过15%,尽量避免出现关联交易或减少关联交易总额在整个资产池中的比重(维持在20%以下),至少包括10个相互之间不存在关联关系的债务人且单个债务人入池资产金额占比不超过50%。如果应收账款能覆盖不同领域、不同行业、不同地域、不同债务期限的债务人,则较为理想。
(8)应收账款有明确的支付方式,尽量以现金方式进行结算,是否可以采用商业汇票、支票等非现金方式进行结算,在实践中存在争议。
(9)有过去4-5年的应收账款逾期、违约和减值等数据,可预测基础资产违约率、损失率等指标,来确定准备金账户或超额抵押的额度。
在基础资产的核查上,一般需要对拟入池的基础资产逐笔进行核查。对于符合入池笔数众多、同质性高、单笔资产占比较小等特征的应收账款,可以通过设立科学合理的抽样方法和标准对基础资产进行抽样尽职调查,但需要关注抽取的样本是否具有代表性。
2、应收账款的“确权”
从法律上来看,应收账款就是买方和卖方之间的债权,应收债款的确权,确认的就是买方和卖方之间的债权债务关系是否成立,当债权债务关系确认之后,买方是有付款义务的。
从会计上来看,应收账款的确权,确认的发行人的交易活动(包括销售商品、提供劳务等)在基准日是否满足《企业会计准则第14号—收入》收入的确认条件,当满足收入确认条件之后,会确认相应的应收账款,借:应收账款;贷:主营业务收入,应交税费-应交增值税(销项税)。可以通过核查公司增值税纳税申报表,一定程度上反向了解应收账款确认问题。
在应收账款确权的核查上,应当核查应收账款对应的销售合同、出库单、运输单、验收单、回款单以及相关审批记录,确认货物或服务已经按照合同约定供应完毕且不存在质量问题等合同约定的可能导致抗辩的情形,即债权人在合同项下的义务均已履行完毕。此外,在实际操作中,结合会计师的审计工作,取得如下往来款项询证函及确认。
3、应收账款转让定价
应收账款本身就是未来某个时间段或者某个时点支付的一笔现金流,而对于这笔现金流的现值是多少,我们可以通过一个合适的折现率,进行折现,也就是所谓的贴现。所以,对于某笔应收账款,我们在进行发行规模确认时,常规的做法就是选择一个合适的贴现率,将应收账款以账面价值进行贴现,确定这笔应收账款的现值之后再入池。那么对于整个应收账款的资产池而言,常规情况下,在进行贴现时的贴现率如何确认?贴现率实际上就是原始权益人在出售资产时的成本。即:购买价款=应收账款账面价值×[1-(初始预期折现期限/365)×预期优先级资产支持证券发行利率],初始预期折现期限为预计专项计划成立日至第一次兑付日之间的天数。
在实际操作过程中,常常会采用超额现金流覆盖对优先级进行增信,一般对应收账款账面价值打9折。
4、应收账款转让会计处理
应收账款向特殊目的实体的转移是否应当终止确认,以及在多大程度上终止确认的问题,大致可以归纳为三类:
(1)终止确认该金融资产的会计处理
金融资产终止确认时计入当期损益。当期损益的金额=(收到的对价 原直接计入其他综合收益的公允价值变动累计额中对应部分)-终止日确认的账面价值
(2)继续确认该金融资产的会计处理
企业保留了被转移金融资产所有权上几乎所有风险和报酬而不满足终止确认条件的,应当继续确认被转移金融资产整体,并将收到的对价确认为一项金融负债。在继续确认被转移金融资产的情形下,金融资产转移所涉及的金融资产与所确认的相关金融负债不得相互抵销。在后续会计期间,企业应当继续确认该金融资产产生的收入(或利得)和该金融负债产生的费用(或损失),不得相互抵销。
(3)继续涉入该金融资产的会计处理
对于不同情形的继续涉入,我们着重看一下“企业通过对被转移单位提供担保方式继续涉入”的情形:
1.继续涉入资产=转移部分金融资产的账面价值和财务担保金额两者之中的较低者。
2.继续涉入负债=财务担保金额 财务担保合同的公允价值(提供担保收取的费用)。
3.财务担保合同的初始确认金额(公允价值)应当在该财务担保合同期间内按照时间比例摊销,确认为各期收入。
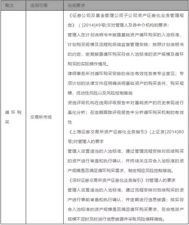
5、循环购买
一般的企业资产证券化都是采用静态资产池的模式,SPV一次性买入资产后,资产池的资产就固定不变了,这种静态池的模式很大程度上限制了某类流动性较强的短期甚至超短期(例如随借随还)的资产进行证券化。循环购买有效地解决了基于短期资产发行长期证券的期限错配问题。
从立法层面来看,目前对其进行规定,详见下表:
(1)循环购买的一般流程
①在每月【20】日收到基础资产的回收款进账后,原始权益人应在不迟于再投资日(每月【25】日)前4个工作日向计划管理人提交再投资拟受让的基础资产清单及再投资金额的建议,需经过计划管理人的审核和确认后,根据约定继续将该款项投资于符合基础资产合格标准的应收账款。
②专项计划将设定每月【25】日为购买时点,计划管理人经审核确认再投资拟受让的基础资产清单及再投资金额后,将在该时点买入经审核确认的基础资产,计划管理人查阅到基础资产文件或收到相应书面文件后,双方应共同签署基础资产交割确认函。交割确认函的签订即视为基础资产的交付完成。
③计划管理人应于不迟于基础资产交付完成后第二个工作日指示托管银行向原始权益人支付本次购买基础资产的价款。
(2)循环购买账户的设置
在实践操作中存在以托管账户或监管账户下可支配资金作为对价进行循环购买的两类操作模式,在监管账户循环购买的模式下,用于分配资产支持证券预期收益的资金从监管账户划付至专项计划账户,用于循环购买的资金从原始权益人的收款账户直接划转至监管账户,但不划转至专项计划账户,即相当于管理人(代表专项计划)授权原始权益人代为持有部分基础资产回收款,并代为支付新增基础资产的购买款项,那在监管账户进行循环购买在合规角度上是否应当先完成如上授权?此外,由于监管账户开立在原始权益人名下,因此监管账户循环购买仍存在资金混同的风险。在实际操作中,为规避以上风险,建议采用以托管账户下进行循环购买。
(3)循环购买时间节点的特殊设计
在交易所市场中,ABS中通常会设置一个封包日,封包日的应收账款余额就是初始入池的金额,自封包日起入池应收账款的回收款都计入专项计划资产。随着底层债务人的支付情况不断更新,应收账款余额处于实时变动中。证券化项目发行受多方面因素的影响,因此实践中封包日到专项计划设立日通常存在一定的期间,封包日的部分应收账款可能在专项计划设立日已经回款,而转变为现金资产,由于专项计划超额抵押的增信措施要求,可能会发生“现金购买现金”且为”折价销售”的情形,该等情形对作为融资方的原始权益人极为不划算。为避免该等情形,通常在项目实际操作中,会将首次循环购买设置在专项计划成立日当天或者邻近的日期,从而将现金资产又置换为应收账款资产。同理,在循环购买期限内,也要遵循基础资产回收款归集至专项计划账户后尽快安排循环购买的操作,即将循环购买日设置在回收款转付日后紧邻的日期。
(4)新增基础资产购买条件、价款的确定
设置循环购买机制的资产证券化业务,会就入池的基础资产设定合格标准。只有符合合格标准的基础资产(包括初始基础资产和新增基础资产),专项计划才可以购买。初始基础资产的转让价款会由交易双方在《基础资产买卖协议》中直接明确金额;而新增基础资产的转让价款一般会在《基础资产买卖协议》中约定计算方式,通常以债权的未偿本金金额为基准,参照优先级资产支持证券持有人的收益率折现确定。
(5)风险及风险缓释措施
循环购买由于其交易结构的复杂性,有一些区别于传统静态池资产证券化的需要特别关注的风险。
①基础资产质量下降的风险
对于循环期新入池的基础资产质量的控制主要取决于两点:一是筛选方严格按照入池标准执行,二是管理人的尽责程度。这里的筛选方一般会委托原始权益人作为资产服务机构进行循环期内新增资产的筛选工作,这种情况下入池标准的严格程度,资产服务机构的尽责决定了新入池资产的质量。另外,管理人在计划存续期内应该持续关注基础资产违约率、回收率及损失率等触发风险的因素。
②循环期备选内合格资产不足导致整体资产收益率下降的风险
若在特定循环购买日未进行新增基础资产的购买,则专项计划账户内用于循环购买的资金发生闲置,导致资产池的整体收益率降低,从而可能影响优先级预期收益的兑付。针对前述风险,一般项目会约定一定的风险缓释措施,比如规定“提前摊还事件“,如连续多个循环购买日未进行循环购买,如专项计划账户或信托账户的闲置资金达到一定的比例。基于提前摊还事件的触发,导致循环购买提前终止,进入摊还期,从而避免投资者的损失进一步扩大
6、现金流划付机制
(1)基础资产现金流应当由债务人直接回款至专项计划账户,难以直接回款至专项计划账户的,应当直接回款至专项监管账户。专项监管账户资金应当与原始权益人的自有资金进行有效隔离,禁止资金混同或挪用。特殊情形下,基础资产现金流难以直接回款至专项计划账户或专项监管账户的,管理人应当充分披露基础资产现金流未能直接回款至专项计划账户或专项监管账户的原因和必要性,揭示资金混同或挪用等风险以及相应的风险缓释措施。
(2)基础资产现金流未直接回款至专项计划账户的,应当由资产服务机构或管理人指定的机构负责基础资产现金流归集,且自专项计划设立之日起,基础资产回款归集至专项计划账户的周期应当不超过1个月。资产服务机构或管理人指定的机构可根据专项计划的约定,提高资金归集频率。原始权益人资信状况良好,且专项计划设置担保、差额支付等有效增信措施的,现金流归集周期可以适当延长,但最长不得超过3个月。
(3)专项计划应当设置合理的基础资产现金流分配流程和分配顺序。分配的顺序依次为支付专项计划的相关费用、优先级证券的收益、优先级证券的本金、劣后级证券的收益以及劣后级证券的本金。
7、设置信用触发机制
(1)权利完善事件
(2)加速清偿事件
(3)提前终止事件
(4)不合格基础资产处置机制
8、涉及的税收问题
嵌套保理的应收账款资产证券化系指保理商先行受让销售合同项下应收账款后,再以该等保理合同项下的保理合同债权及其附属担保权益作为基础资产开展资产证券化。
一、嵌套保理的应收账款资产证券化的动因及作用
1、保理应收账款--商业保理公司主导的保理资产证券化
商业保理公司以受让企业的应收账款为核心业务,商业保理公司的业务开展需要大量的资金,商业保理公司在开展自身业务时可行的资金来源渠道并不多,保理公司融资难已经成为开展保理行业亟需解决的问题。商业保理和资产证券化两者的结合则创造了一种独特的结构性融资方式,商业保理公司通过资产证券化能够有效地将自身受让的应收账款出售给特殊目的载体,并通过产品设计将应收账款转入证券市场进行交易,有效地盘活商业保理公司存量的保理资产,缓解了资金流动性压力,有效地解决商业保理公司因缺少资金而难以拓展商业保理业务的难题。
2、反向保理应收账款--应收账款债务人主导的保理资产证券化
在供应链的运营模式中,由于各企业自身实力以及所处位置不同,易形成一个或少数几个规模大、竞争力强的核心企业,而上下游的配套企业则成为依附其生存的中小企业。核心企业往往出于其强势地位将贸易成本转嫁给其上游的中小型供应商企业,呈现一种“成本洼地”导向,给中小型供应商企业造成大量应收账款。在这种情形下,一方面,中小型供应商企业因信用水平受限难以通过银行解决资金流“瓶颈”,有开拓新融资渠道的需求;另一方面,作为应收账款债务人的核心企业有缓释资金压力的需要,供应链应收账款证券化为两方提供了可行的解决路径。但由于债权人和基础资产过于分散,在各初始债权人之间互不关联的情形下,难以通过其中某一企业进行基础资产的内部归集。在这种情况下,基于作为债务人的供应链核心企业良好的主体信用、保理商的介入为内部归集接供了可能,其通过与各中小供应商企业之间签订保理合同,受让各供应商对债务人的应收账款债权,并作为原始权益人将该等保理合同项下保理债权及其附属担保权益作为基础资产,转让给专项计划。
3、降低应收账款资产证券化风险
应收账款资产证券化过程中存在着相应的融资风险,主要是由于应收账款自身质量参差不齐、信用增级方式不一、交易参与主体可能存在欺诈行为,且加之法律规定和政策存在变化性。作为应收账款资产证券化的一个类别,商业保理资产证券化却可以降低上述部分风险,具体而言主要体现在:
(1)降低应收账款资产池过度集中的风险
若同一债务人的应收账款占整个资产池应收账款的比例过高,考虑到应收账款的质量、债务人资信状况等因素,相应的风险也会增加,因此同一债务人的应收账款占整个资产池应收账款的比例不能超过一定的限度。同理考虑到法律环境、地方政策等因素,受同一宏观经济政策影响的同一地区的应收账款比例也应当有一定的限度。商业保理资产证券化由于是商业保理公司作为发起人,其拿来进行证券化的基础资产来源更加广泛,无论是债务人数量还是资产来源地区都会有更多的选择性,因此可以有效地降低应收账款资产池过度集中的风险。
(2)降低资产服务机构不尽责的风险
资产服务机构不尽责风险,顾名思义,就是指证券发行以后资产服务机构不能有效或充分地履行自己的职责而导致的风险。例如,资产服务机构未对基础资产现金流进行有效地管理,从而使得基础资产恶化,进而导致降级等风险的发生。资产服务机构主要是负责对基础资产的回款现金流进行催收和管理,该职务原则上应由计划管理人来担任,但由于计划管理人一般不具备相关的服务能力或者成本太高,实务中一般由原始权益人来担任资产服务机构。与应收账款资产证券化中由发起人(普通企业)担任资产服务机构相比,商业保理公司作为商业保理资产证券化的发起人,商业保理公司本身就是为保理业务提供应收账款管理与催收服务的机构,其更具专业性,而且作为应收账款的受让者,商业保理公司对于商业保理资产证券化的资产组合比较熟悉,能够有效地降低资产服务风险。
二、交易结构与交易流程
1、保理应收账款
保理应收账款交易结构图
(1)保理债权的形成:作为债权人的各供应商因向债务人销售商品或提供劳务而对债务人享有应收账款债权,保理商作为原始权益人与债权人签订保理协议,就债权人对债务人享有的应收账款债权提供保理服务,并受让该应收账款债权。
商业保理公司开展保理业务,形成保理资产后,筛选出能产生独立、稳定、可预见现金流的保理资产,并依据应收账款的账期、保理融资利率、以及保理类型对每笔保理资产进行梳理、审查和预估,把合格的保理资产汇集成资产池。并且,要合理预估资产池的呆账风险,确定拟发行证券的规模,必须要保证保理资产池产生的现金流量大于拟发行证券的预期权益偿还。
(2)专项计划设立:认购人通过与管理人签订《认购协议》,将认购资金以专项资产管理方式委托管理人管理,管理人设立并管理专项计划,认购人取得资产支持证券,成为资产支持证券持有人。
(3)基础资产购买:管理人根据与原始权益人签订的《基础资产买卖协议》的约定,将专项计划资金用于向原始权益人购买基础资产,基础资产即为原始权益人根据保理协议享有的保理债权及其附属权益。
(4)基础资产服务:专项计划设立后,管理人委托资产服务机构根据《服务协议》的约定,负责基础资产对应应收账款的回收和催收,以及违约资产处置等基础资产管理工作。资产服务机构在收入归集日将基础资产产生的现金流划入监管账户。
(5)现金流监管:监管银行根据《监管协议》的约定,监督资产服务机构在回收款转付日将基础资产产生的现金流划入专项计划账户,由托管人根据《托管协议》对专项计划资产进行托管。
(6)专项计划收益分配:在相应的分配日,管理人根据《计划说明书》及相关文件的约定,向托管人发出分配指令,托管人根据分配指今,进行专项计划费用的提取和资金划付,将相应资金划拨至登记托管机构的指定账户用于支付资产支持证券本金和预期收益。
2、反向保理应收账款
反向保理应收账款交易结构图
(1)保理债权的形成:债权人因向供应链核心企业及其下属公司提供货物买卖或劳务服务等基础交易而对核心企业及其下属公司享有未到期应收账款债权,债务人通过出具《付款确认书》的方式作出到期付款承诺,供应链核心企业对其下属公司的债务提供共同付款承诺。
原始权益人商业保理公司与多数债权人签订保理协议,就债权人对供应链核心企业及其下属公司享有的应收账款债权提供保理服务,并受让该等未到期的应收账款债权。经债权人同意,该等债权可由原始权益人转让于专项计划。
(2)专项计划设立:认购人通过与管理人签订《认购协议》,将认购资金以专项资产管理方式委托管理人管理,管理人设立并管理专项计划,认购人取得资产支持证券,成为资产支持证券持有人。
(3)基础资产购买:管理人根据与原始权益人签订的《基础资产买卖协议》并运用专项计划募集资金用于购买原始权益人根据保理协议享有的保理债权及其附属权益。
(4)基础资产服务:专项计划设立后,管理人委托资产服务机构根据《服务协议》的约定,负责基础资产对应应收账款的回收和催收,以及违约资产处置等基础资产管理工作。
(5)现金流监管:计划管理人与托管银行签订《托管协议》,聘请托管银行,在托管银行开立专项计划账户,对专项计划资金进行保管,接受供应链核心企业的扣款授权于《付款确认书》指定付款日代表专项计划直接从供应链核心企业授权扣款账户中划扣基础资产回收资金。
(6)专项计划收益分配:在相应的分配日,管理人根据《计划说明书》及相关文件的约定,向托管人发出分配指令,托管人根据分配指今,进行专项计划费用的提取和资金划付,将相应资金划拨至登记托管机构的指定账户用于支付资产支持证券本金和预期收益。
三、法律框架及实务研究
(1)根据《商务部关于商业保理试点有关工作的通知》和《商务部关于商业保理试点实施方案的复函》,商业保理公司的设立及批复原则上需满足以上五个条件,不同试点地区商业保理公司设立的具体条件及申请材料应当符合当地商业保理行业管理的规定,在具体的保理融资债权资产证券化操作中应根据保理商所在省市的不同考察相应的适用规则,以核查保理商是否已经取得相应的经营资质。
(2)根据《合同法》第80条的规定:“债权人转让权利的,应当通知债务人。未经通知,该转让对债务人不发生效力。债权人转让权利的通知不得撤销,但经受让人同意的除外。”保理ABS业务中,涉及两次通知程序。第一次通知程序为卖方将应收账款债权转让给保理机构,此时卖方应当通知买方债权转让事宜以使转让行为对买方发生效力。第二次通知程序为保理机构将保理债权转让给专项计划,此时保理机构应当通知买方债权转让事宜以使转让行为对买方发生效力。此类资产证券化项目中,通常存在第一次通知程序有瑕疵,导致基础资产的合法性受到影响的情况。这种瑕疵通常是由于卖方(债权人)过分依赖于保理机构,在操作应收账款转让时忽略了以其自身名义向买方(债务人)做出债权转让的通知程序。在债权转让过程中,通知程序的主体应当是债权人而不是受让人,因此如果由保理机构主动通知债务人,将导致债务人以未经通知为由拒绝向受让人履行义务。因此,在保理机构参与的第一次通知程序中,无论是通过应收账款转让协议还是通过单独的授权文件,交易双方应当设置卖方委托保理机构通知债务人的条款,使保理机构通知债务人的行为合法化,以确保保理债权通知程序的合法性。
(3)商业保理依据是否对债务人进行通知分为公开性保理和隐蔽性保理(又称为“暗保理”),隐蔽性保理是指在保理商受让应收账款后,原债权人对债务人暂时不进行应收账款转让通知,但保留在一定条件下通知或要求供应商通知债务人的权利。对于隐蔽性保理中债权让与的效力,一般理解为在未进行通知前,债权让与在保理商和原债权人之间生效,不对债务人生效。当保理商发现债务人拒绝付款或回款异常后,为了维护自身利益将选择立即通知债务人要求还款,此时通知即为“迟延通知”。“迟延通知”的法律效力不明确,当保理商采用 “迟延通知”时,债务人可能会以通知无效,债权让与存在瑕疵为理由进行抗辩。当这种存在瑕疵的保理资产再转让给 SPV 时,SPV 也会存在收不到债务人回款的风险。基于暗保理资产的不确定性和潜在风险,在保理商让与保理资产给 SPV 时,一般较少选择暗保理资产。但是根据《国际保理公约》第 1 条第 2 项第 3 款的规定来看,无论是否通知债务人,转让在让与人和受让人之间都生效。转让通知只是债务人确定履行债务的方式。从这个角度来说公约承认“暗保理”的效力。
(4)根据《合同法》第79条,债权人可以将合同的权利全部或者部分转让给第三人,但以下三种情况除外:
商业保理资产证券化中有两种可能存在禁止转让的情况,一是在保理务中,买卖方之间的基础交易合同中存在禁止转让约定;二是在保理资产转移至SPV 的过程中,保理合同中存在禁止转让约定。
(5)根据《民法通则》第86条:债权人为二人以上的,按照确定的份额分享权利,债务人为二人以上的,按照确定的份额分担义务。第87条:债权人或者债务人一方人数为二人以上的,依照法律的规定或者当事人的约定,享有连带权利的每个债权人,都有权要求债务人履行义务,负有连带义务的每个债务人,都负有清偿全部债务的义务,履行了义务的人,有权要求其他负有连带义务的人偿付他应当承担的份额。
债务人通过出具《付款确认书》的方式作出到期付款承诺,供应链核心企业对其下属公司的债务提供共同付款承诺,通过该承诺,核心企业与原有债务人将共同承担保理合同项下对应收账款的清偿责任,但是,供应链核心企业对其下属公司的债务提供共同付款承诺在明确其付款义务的同时并未免除或减少原有债务人在应收账款项下的债务关系和履行义务,或约定各自承担的份额,在实际操作中,注意约定核心企业提供共同付款承诺是对保理合同项下的应收账款负有连带义务,保理商对任一主体均有权主张其清偿全部债务。
四、操作关注点解析
1、保理融资的债权形成
通过嵌套保理通道,专项计划的基础资产由原来贸易项下的应收账款转化为保理融资债权,保理融资债权形成需满足两个要件,一为存在成立并生效的贸易合同,其为应收账款债权形成的基础,二为存在成立并生效的保理合同,且不存在任何法定或约定的对应应收账款债权转让的禁止、限制性要求。
实践中存在保理公司作为“通道”受让应收账款并以原始权益人名义发行证券化产品的情形,根据《企业应收账款资产支持证券挂牌条件确认指南》,原始权益人应当合法拥有基础资产,涉及的应收账款应当基于真实、合法的交易活动(包括销售商品、提供劳务等)产生,交易对价公允,且不涉及《资产证券化业务基础资产负面清单指引》。应收账款系从第三方受让所得的,原始权益人应当已经支付转让对价,且转让对价应当公允,该条指南意味着保理公司不得以募集资金支付前手受让应收账款的对价。保理商应当将保理合同项下已批准发放的保理融资款全部支付于融资人,目前在实践操作中关于何时支付存在不同的口径,是否可以在获得无异议函时或专项计划成立时支付,建议和交易所前期沟通。
2、保理债权有无追索权
保理合同根据保理商对受让的应收账款有无追索权,可以分为有追索权合同和无追索权合同,根据保理合同的不同约定,保理融资债权作为基础资产的情形如下表所示:
无追索权合同中,应收账款在无商业纠纷等情况下无法得到清偿时,由保理商承担应收账款的坏账风险。当把无追索权合同中的应收账款作为基础资产时,其未来现金流主要来自原应收账款债务人的付款义务。有追索权合同中,应收账款到期无法从债务人处收回时,保理商可以要求卖方回购该应收账款或归还融资款,即采用有追索权合同下的应收账款时,还增加了回购方的回购义务,现金流来源更有保障。
当保理债权同时满足一下两个条件:一是该保理债权含有追索权,二是每笔保理债权在形成时均已经设置了担保,担保方式包括保证担保、股东提供连带责任担保等。由于保理商的保理客户大部分为资信较好的国有企业,其进行保理的应收账款的债务人已经针对该应收账款债权提供了担保承诺,从本质上说,一项保理债权的追索权与债务人担保同时存在的情况下,其效果已经相当于提供了第三方担保,只是担保方的主体基于不同应收账款而不同。保理债权的特殊性,为保理债权在开展证券化融资时提供了“隐形担保”,无须再根据保理债权另外增设第三方提供担保增信,因而对基于保理债权的证券化评级,在不涉及第三方担保的情况下,仍为AAA 的最高评级,这也是保理债权与应收账款债权在开展资产证券化业务时的不同之处。
3、保理资产的选择
保理业务的核心是保理公司受让企业(债权人)的应收账款,而为原债权人提供应收账款融资、应收账款管理、应收账款催收、信用风险担保的其中一项或以上服务。是不是所有保理公司的应收账款都适合做资产证券化呢?
第一,作为基础资产的应收账款必须是合法的。应收账款必须是客观存在的,保理业务的最大风险是虚假贸易。因此保理公司作为资产证券化中的“原始权益人”,必须对应收账款的真实性和合法性负责,证券公司必须对基础资产的真实性和合法性进行审查,资产证券化的律师事务所必须对基础资产的合法性进行尽职调查,并出具独立法律意见。
第二,作为基础资产的应收账款必须能够“真实出售”。该资产必须得能够转让给特殊目的载体(SPV)。在保理业务实践中,首先必须确保保理公司受让的应收账款是可以转让的,而且保理公司在受让应收账款之后,必须再转让给SPV,使SPV成为新的债权人,享有到期向债务人进行追偿的合法权利。因此,所谓的“暗保理”业务是否可以做资产证券化存在不确定性。
第三,应收账款的账期应当与资产支持专项计划的期限匹配。因此,通常来讲,应收账款账期较长的基础资产是比较适合做资产证券化的,如果是账期较短,则可以选择循环购买的应收账款,通常是基于特定的交易双方循环交易而形成应收账款,通过保理资产池(池保理)做资产证券化。这种情况下,保理公司及SPV必须对每笔新形成的应收账款以及回款进行跟踪管理。
第四,适合做资产证券化的基础资产,应当选择不易发生商业纠纷的应收账款。因此,有必要对保理业务的行业进行选择,对保理业务的基础交易合同的法律风险进行评估,对具体保理业务交易双方的历史交易记录进行调查。
第五,适合做资产证券化的基础资产,从主体评级的角度,应更看中应收账款债务人的主体信用。SPV从其法律地位来看,其在受让了保理公司的应收账款之后,享有了应收账款这种基础资产的所有权。保理的基础资产有别于其他资产,保理资产是应收账款,而应收账款的第一还款来源为债务人的到期付款。因此,SPV必须关注债务人的偿还能力与付款信用。
4、循环购买
由于循环购买对后期再次入池的资产具有稳定性要求,与形成应收账款类债权不同的是,保理商的保理客户往往不具备稳定性,保理资产的情况也随着保理客户的变化而变化。因此,如果保理商后期新产生的保理债权与首次入池的保理债权情况并不匹配,评级机构一般不建议设置循环购买,在实践操作中,因保理资产期限较短,通常也会设置循环购买,此时,需关注保理商的保理客户是否具备稳定性要求。
5、保理预付款
保理预付款是指在融资保理业务中,根据卖方(原应收账款债权人)申请,保理商受让卖方在基础交易合同项下的应收账款,根据合同的约定,卖方将其应收账款转让给保理商,按照保理商核定的比例提前支付给卖方一定款项用于周转,但需要支付必要的融资利息、保理费用等,同时将账款转让的这一消息通知债务人。当应收账款到期后,保理商获得保理回款,把回款扣除保理预付款、利息以及保理费用后多余部分返还给卖方,如果没有多余,就需要卖方回购部分应收账款。当进行保理资产证券化时,保理商转让保理资产给 SPV 时,就会出现到底转让的是保理预付款还是原来的应收账款这一矛盾。
首先,从商业保理的实质来看,其实质是提供应收账款融资、应收账款管理及催收、信用风险管理等综合金融服务的贸易融资工具,商业保理是一种以应收账款转让为前提的金融工具,并不必然以融资为目的,只要保理商受让应收账款后,再提供以上四种服务中的一种就可。保理商在账款到期后返还余款并不是其义务,只是提供的应收账款管理和催收服务的一种而已。再从保理商的回款情况分析,应收账款到期后,并不能保证保理商收回全部的应收账款金额,倘若债务人到期支付数额大于保理预付款,那保理商到期需要返还的金额是债务人回款金额扣除保理预付款;若债务人到期回款少于保理预付款,保理商就不需要返还,同时还需要卖方回购部分应收账款。由此可见返还回款的数额是不确定的,不应该被定义为保理商的义务,也可以看出保理预付款并不是应收账款的对价。最后,假设 SPV 受让保理预付款,当债务人回款多于保理预付款时,多余款项又如何安排呢,这就会导致保理资产转让的不彻底,存在被认定为担保融资的风险。若 SPV 受让全部应收账款,等账款到期后,SPV 可要求债务人偿还全部债务。从以上三点考虑,在进行商业保理资产证券化过程中,需要在资产买卖合同中约定受让的基础资产为全部的应收账款。
6、反向保理ABS的一些特殊安排
(1)基础资产的选择
反向保理ABS筛选基础资产时,除要遵循上文《应收账款资产证券化分析及实务探讨》中关于基础资产选择的一般标准外,还要考虑以下几点:
①反向保理依赖于买方(债务人)的资信,AA 是基本门槛。因如果能选择带有追索权的保理基础资产,相当于多加了一道风险屏障,在买方不回款的情况,卖方负责赎回原始资产,有助于提升资产支持证券的本息偿付能力。
②根据《企业应收账款资产支持证券挂牌条件确认指南》对基础资产池的分散度提出明确的要求。就反向保理ABS而言,资产池需要包括至少10个相互之间不存在关联关系的债权人且债务人的资信状况良好,并且需要充分说明基础资产集中度较高的原因及合理性。
(2)证券偿付频率和方式
反向保理ABS一般用于供应链中核心企业(债务人)的账期管理。供应链核心企业对其下属公司的债务提供共同付款承诺,对每一笔入池资产均单独签署付款确认书,重新与保理公司约定还款时间,将原先零散的还款安排与ABS证券的还本付息安排做好匹配,减少了应收账款的管理难度。因此,不同于普通应收账款ABS,供应链反向保理ABS一般采用固定摊还的偿付方式,且不设置循环购买条款。证券期限结构一般和底层资产期限相关,比底层资产期限略长,由于应收账款大部分在1年之内,因此市场上的反向保理ABS期限在1年左右。
(3)增信措施
反向保理ABS的增信措施除了常规的优先级/次级、超额抵押等内部增信外,一般不设置外部差额补足或者担保,而是将核心企业的信用引入,作为共同付款人对基础资产进行增信,这一方面可以完成明确的确权步骤,使得基础资产的法律关系都完备,另一方面,可以把还款要素重新约定,方便与证券情况匹配。核心企业的信用评级一般较高(AA 以上),对基础资产做出付款承诺,可以起到很强的增信作用。
(4)证券结构
供应链金融的反向保理ABS对供应链中核心企业(债务人)的信用较为关键,证券偿付严重依赖核心企业的还款能力和意愿,因此信用评级一般不高于核心企业的主体评级。所以,证券优先/次级分层结构对于优先级证券的信用级别并没有提升作用。因此市场上有些供应链金融反向保理ABS采用了平层结构,没有划分出次级,仅通过受让基础资产的折扣率就足以达到证券本息的足额覆盖。平层结构取消了次级证券,进一步降低了企业的资金占用,但是一定程度上增加证券的销售难度,在操作中要酌情采用。
(5)账户设置
《证券交易所企业应收帐款资产支持证券挂牌指南》规定:“基础资产现金流应当由债务人直接回款至专项计划账户,难以直接回款至专项计划账户的,应当直接回款至专项监管账户”。供应链金融的反向保理ABS中,债务人为核心企业或者其下属企业,还款至专项计划难度不大,因此一般仅设置专项计划账户,债务人直接还款至专项计划账户,不再采用还款进入保理公司原有收款账户再定期归集到专项计划账户的方式。
(6)储架发行
目前市场上已发行的供应链金融保理ABS多为储架发行,并且采用“黑红池”机制。“黑红池”机制系指在项目前期审批报备采用模拟资产池(“红池”),而在资产支持证券发行阶段时重新筛选资产池(“黑池”)。由于入池应收账款账期较短且证券发行时间不确定,若按照常规的一次封包操作方式,会产生一定的资金沉淀,且已封包资产无法再进行融资,降低了资产使用效率,“黑红池”机制是一种行之有效的方式。运用“黑红池”模式的前提是基础资产同质性强,即在满足入池资产标准的前提下,在应收账款平均余额、平均期限、债务人行业及地区分布、对应业务类型等统计要素上具有极高的相似性。
(7)一般设置回购条款
为避免入池应收账款存在商业纠纷而影响回款,通常将供应商履行争议应收账款债权回购义务的请求权一并作为基础资产入池,即若基础交易存在商业纠纷,则原始权益人有权要求供应商按照条款约定价格回购该笔争议应收账款,从而保证了基础资产的质量。