苏州公积金贷款个人最高额度是45万「公积金上限多少」
时间:2022-10-14 16:56:10 • 来源:乐居房情报
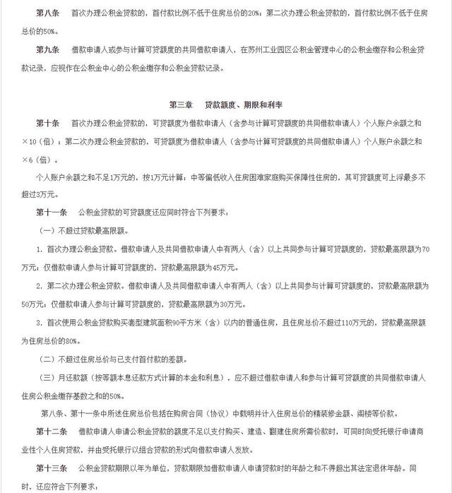
乐居新媒体 苏州讯 4月21日,乐居新媒体从苏州市住房公积金管理中心处获悉,首次使用公积金贷款的个人额度由原来的45万元提高到60万元,家庭的额度由70万元提高到90万元。该项政策自2022年4月21日起实施,强调首次使用。
以下为原苏州市住房公积金贷款细则:
郑重声明:本文版权归原作者所有,转载文章仅为传播更多信息之目的,如有侵权行为,请第一时间联系我们修改或删除,多谢。
精彩信息
2021-06-03
2021-06-03
2021-06-03
2021-06-03
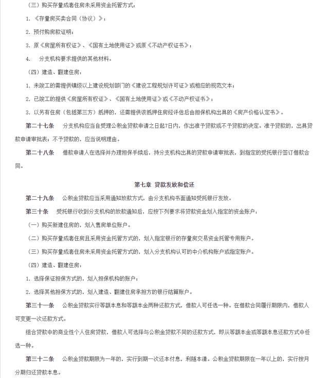
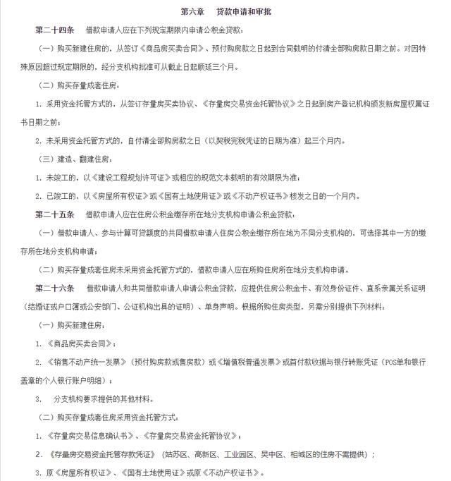
热门推荐