2020年上海五险一金缴费标准「上海2021年最新五险一金缴纳」
上海市作为改革开发的前沿,全国经济建设高地,平均退休金位居前列,社保待遇相对比较完善,每年退休职工养老金调整发布时间也比较早,有网友好奇上海市目前五险一金待遇怎样呢?本期话题就专门说下上海市五险一金的待遇。
一、 上海市城镇职工养老保险缴费标准:缴费基数上限31014元,缴费基数下限5975元,在岗职工平均工资和养老金计发基数都是10338元。
缴费比例:单位交16%,个人交8%,个人最低交5975×8%=478元/月;灵活就业人员交费比例24%,最低交5975×24%=1434元/月
领取待遇:个人交费20年,按照100%档次,也就是按照10338元缴费基数交费,个人选择60岁退休:
基础养老金:(10338 10338×缴费指数1)÷2×缴费年限20×1%=2067.6元
个人账户养老金:(10338×8%×12月×20年)÷计发月数139=1428元
60岁退休金是2067.6 1428=3495.6元/月
1、 在职人员门急诊待遇
看门诊费用超过1500元以上(个人也可以自己刷医保卡),可以报销一部分,具体报销金额:
44岁以下:一级医院报65%,二级医院报60%,三级医院报50%
45岁至退休:一级医院报75%,二级医院报70%,三级医院报60%
针对中1人群:一级医院报75%,二级医院报70%,三级医院报70%
比如35岁,在三级医院门诊花费合理费用3500元,可以报销(3500-1500)×50%=1000元,剩余2500元没有报的部分,可以刷医保卡或自费。
退休人员:门诊起付线700元,报销比例更高。针对2001年1.1日以后退休:
69岁以下:一级医院报80%,二级医院报75%,三级医院报70%;
70岁以上退休:一级医院报85%,二级医院报80%,三级医院报75%;
2000年12月31日前退休:门诊起付线300元,一级医院报90%,二级医院报85%,三级医院报80%;
2、 住院待遇
在职职工:起付线1500元,封顶额度59万,报销比例统一85%,超过59万以上费用,基金支付80%
举个例子:个人癌症住院花费43万,自费药花费15万,在三级医院就诊,医保可以支付(住院总费用43万-自费药15万-起付线1500)×85%=236725元,个人自费193275元。
退休职工:2000年12.31日前退休,起付线700元,之后退休的起付线1200元,封顶额度59万,统一报销比例92%,超过59万费用,基金支付80%
上海市五险缴费比例和缴费基数
三、 上海城镇职工生育保险产假天数:158天
待遇要求:连续缴满12个月的生育保险
生育津贴标准:妇女所在用人单位上年度职工月平均工资÷30天×产假天数158,比如平均工资8000元,那么生育津贴理论上可以拿到42133元
如果怀孕7个月生产,享有3个月生育津贴,怀孕不满7个月早产,也是按照3个月津贴发放;怀孕3-7个月流产,发放一个半月生育津贴,怀孕三个月以下流产,按照一个月生育津贴发放。
以上难产或多胞胎,增加半个月生育津贴。
生育费用补贴:2021年5.31日以后,正常生产补贴4200元,危重孕妇8000元计发;怀孕4个月以上流产补贴700元,不满4个月补贴500元
男职工缴纳生育保险,享受10天陪产假。
领取要求:缴纳失业保险费一年以上,非自愿离职,且办理失业登记,发布求职信息,有求职要求。
根据上海市人社局发布公告,失业保险金发放待遇:自2022年7月1日起,1-12个月,发放2055元/月;13-24个月发放1644元/月,延长支付标准为1420元/月,过去领取金额对应的是:1975、1580和1330元,今年有提高。
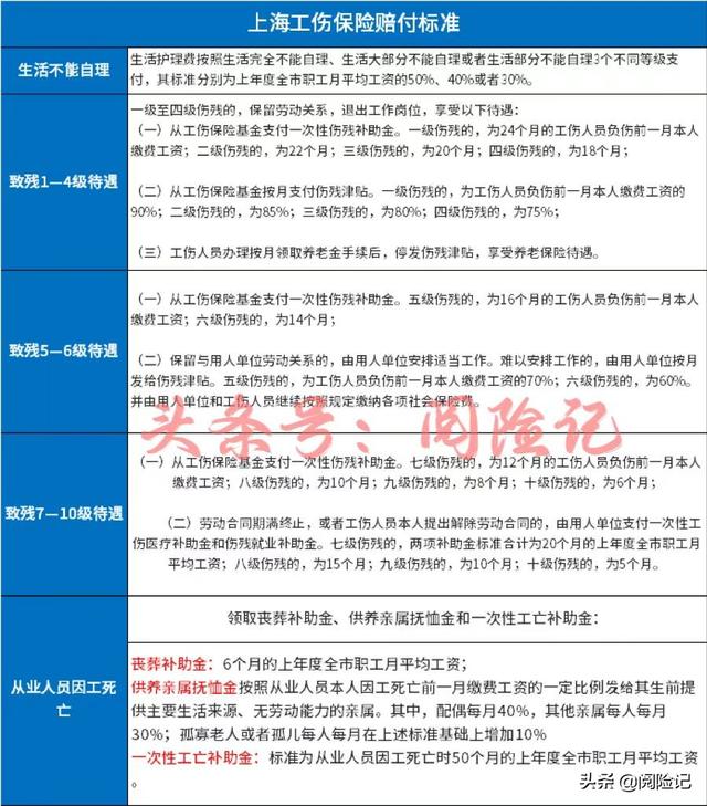
哪些情况下算工伤:在工作时间和工作场所内,因工作原因受伤害、从事与工作有关的预备性或收尾性工作、履行工作职责受到暴力伤害、职业病、因工外出期间受到伤害或下落不明、上下班途中遭受非本人主要责任的交通事故。
视同工伤的情况:工作时间或岗位内突发疾病身故或48小时内抢救无效身故、在抢险救灾等维护国家利益和公共利益中受伤;原在军队服役,因战、因公负伤致残,已取得革命伤残军人证,后来旧伤复发的。
工伤康复期间享有的待遇:1、住院伙食补助费和停工留薪期待遇(一般不超过12个月);2、治疗费用报销;3、康复辅助器材赔付;4、康复以后仍然存在残疾、影响劳动能力,可以申请劳动能力鉴定,其中伤残分为10个等级、生活自理障碍分3个等级,根据等级赔偿。
根据《上海市工伤保险实施办法》看下具体补偿标准:
数据来自:《上海市工伤保险实施办法》
个人因为意外住院,在申请工伤认定期间,住院费用由单位支付。
六、 上海市住房公积金缴费基数:目前最低2480元,最高31014元
缴存比例:一般5%-7%,单位和本人通常缴存比例一致,比如选择缴存基数2480元,缴存比例5%,那么单位和个人每个月交124元,一个月总共有248元进入公积金账户。
根据上海市公积金网数据:看看当前公积金贷款利率与缴存额度:
数据来自:上海市公积金网
觉得有用,记得点个赞 收藏
#上海社保#