上市公司投资金额披露标准「比例相对指标」
有些拟IPO企业,不太了解企业成功上市后针对募集资金真正使用情况需要对外披露哪些指标,用于判断实际募投投入是否按照IPO募投可研报告承诺的募投项目建设进度进行。本文对不同上市板块公司IPO后首个年度报告以及募集资金使用与存放专项报告中涉及募集资金使用的披露做相关梳理,供有需要的拟上市公司或同行提供参考。
上市公司募集资金披露的相关规定
一、证监会《上市公司信息披露管理办法》(2021.03.18)
第十二条 上市公司应当披露的定期报告包括年度报告、中期报告。凡是对投资者作出价值判断和投资决策有重大影响的信息,均应当披露。年度报告中的财务会计报告应当经符合《证券法》规定的会计师事务所审计。
第十三条 年度报告应当在每个会计年度结束之日起四个月内,中期报告应当在每个会计年度的上半年结束之日起两个月内编制完成并披露。
二、证监会《上市公司监管指引第2号——上市公司募集资金管理和使用的监管要求(2022年修订)》
第十二条 上市公司应当真实、准确、完整地披露募集资金的实际使用情况。董事会应当每半年度全面核查募集资金投资项目的进展情况,出具《公司募集资金存放与实际使用情况的专项报告》并披露。
年度审计时,上市公司应聘请会计师事务所对募集资金存放与使用情况出具鉴证报告。募集资金投资项目实际投资进度与投资计划存在差异的,上市公司应当解释具体原因。当期存在使用闲置募集资金投资产品情况的,上市公司应当披露本报告期的收益情况以及期末的投资份额、签约方、产品名称、期限等信息。
第十三条 独立董事应当关注募集资金实际使用情况与上市公司信息披露情况是否存在差异。经二分之一以上独立董事同意,独立董事可以聘请会计师事务所对募集资金存放与使用情况出具鉴证报告,上市公司应当积极配合,并承担必要的费用。
第十四条 保荐机构应当按照《证券发行上市保荐业务管理办法》的规定,对上市公司募集资金的管理和使用履行保荐职责,做好持续督导工作。保荐机构应当至少每半年度对上市公司募集资金的存放与使用情况进行一次现场核查。每个会计年度结束后,保荐机构应当对上市公司年度募集资金存放与使用情况出具专项核查报告并披露。
三、证监会《公开发行证券的公司信息披露内容与格式准则第2号—年度报告的内容与格式(2021年修订)》
第六十二条 公司应当披露截至报告期末近3年优先股的发行与上市情况,包括公开发行或向特定对象发行(非公开发行)的发行日期、发行价格和票面股息率、发行数量、上市日期、获准上市交易数量、终止上市日期、募集资金使用及变更情况等。
第六十八条 公司应当披露所有在年度报告批准报出日存续的债券情况,包括:按债项逐一披露截至报告期末的募集资金使用情况,包括募集资金总金额、已使用金额、未使用金额、募集资金专项账户运作情况(如有)、募集资金违规使用的整改情况(如有)等,并说明是否与募集说明书承诺的用途、使用计划及其他约定一致。
募集资金用于建设项目的,公司应当披露项目的进展情况及运营效益。
公司报告期内变更上述债券募集资金用途的,需说明募集资金变更履行的程序、信息披露情况及变更后用途的合法合规性。
四、北交所《公开发行证券的公司信息披露内容与格式准则第 53 号——北京证券交易所上市公司年度报告》
第四十七条 公司应当披露报告期内的股票发行情况,包括但不限于发行价格、发行时间、发行数量、募集金额、发行对象、募集资金的使用情况等。
如存在募集资金用途变更的,应当说明变动的具体情况以及履行的决策程序。
第四十九条 如存续公开发行的债券,还应当披露报告期内信用评级结果调整情况、各债项募集资金使用情况、债券特殊条款触发和执行情况(如有)、偿债保障措施情况等。存在募集资金用途变更的,应当说明变动的具体情况以及履行的决策程序。如存续面向普通投资者交易的债券,应当列表披露公司近两年的EBITDA全部债务比、现金利息保障倍数、利息偿付率等财务指标。
五、北京证券交易所股票上市规则(试行)
2.3.8 发行人董事会应当每半年度对募集资金使用情况进行自查,出具自查报告,并在披露年度报告及中期报告时一并披露。
发行人董事会应当聘请会计师事务所对募集资金存放和使用情况出具鉴证报告,并在发行人披露年度报告时一并披露。
保荐机构每年就发行人募集资金存放和使用情况至少进行一次现场核查,出具核查报告,并在公司披露年度报告时一并披露。
上市公司募集资金的披露指标及案例
本文通过选取不同上市板块公司IPO后首个年度报告以及募集资金使用与存放专项报告作为研究对象(选取了发布日距今最近;募集资金相关披露较为全面的5家上市公司),分析比较其募集资金披露指标的区别,为有需要的拟上市公司或同行提供参考。
创业板、深市主板、科创板企业,在年度报告中对募集资金的披露较为详细全面;而沪市主板的企业年报对募集资金披露内容较少。
北交所企业年报中,仅披露存续至报告期的募集资金使用情况,对募集资金的披露以公告居多。
差别:创业板、深市主板、科创板企业年报对募集资金披露内容较多,沪市主板较少。主要差别内容是【公司募集资金存放与实际使用情况】,深交所不仅发布《募集资金存放与使用情况专项报告》,还将此披露在年度报告中;沪市主板仅单独发布《募集资金存放与使用情况专项报告》。
01
读客文化(301025)
读客文化的主营业务为图书策划与发行及相关文化增值服务,公司业务可分为纸质图书业务、数字内容业务、版权运营业务和新媒体运营业务。
一
公司IPO募集资金运用计划
经2019年5月15日召开的 2019 年度第二次临时股东大会批准,公司拟向社会公开发行4,001万股,占发行后总股本的10%。公司本次公开发行股票募集资金总额预计不超过25,000.00万元,扣除发行费用后将全部用于公司主营业务相关的项目投入。
本次发行的募集资金到位之前,若因市场竞争或公司自身经营需要等因素导致部分投资项目必须进行先期投入的,公司可使用自有资金或银行贷款先行投入,在募集资金到位之后予以置换。若实际募集资金不能满足上述项目投资需要,资金缺口将通过自有资金或银行贷款予以解决。若本次发行实际募集资金超过上述项目募集资金投资需求,公司将根据中国证监会和深圳证券交易所的相关规定对超募资金进行使用。
二
首次公开发行股票募集资金实际情况
读客文化经中国证券监督管理委员会《关于同意读客文化股份有限公司首次公开发行股票注册的批复》(证监许可[2021]1971 号)同意,公司首次公开发行人民币普通股(A 股)4,001.00 万股,每股面值人民币1.00 元,每股发行价格为人民币1.55 元,募集资金总额为人民币62,015,500.00元,扣除发行费用人民币18,298,324.54 元(不含增值税),实际募集资金净额为人民币43,717,175.45元。上述募集资金到位情况业经立信会计师事务所(特殊普通合伙)审验,并出具了《验资报告》(信会师报字[2021]第 ZA15113 号)。公司已按规定对募集资金进行了专户存储。
三
年报中关于募集资金的披露指标
1
募集资金整体使用情况
2
募集资金承诺项目情况
上市公司在年度报告按列表披露募集资金承诺项目情况。
四
募集资金存放与实际使用情况的专项报告
读客文化出具《2021年度募集资金存放与使用情况专项报告》。
02
长江材料(001296)
长江材料是国内大型专业覆膜砂生产供应商及废(旧)砂资源化解决方案提供商,主营业务为铸造用硅砂、覆膜砂和砂芯的研发、生产和销售;铸造废(旧)砂再生技术和设备的研发、生产;压裂支撑剂的研发、生产和销售。公司铸造用砂主要用于汽车、摩托车、内燃机、农业机械、工程机械等行业的铸件生产;压裂支撑剂用于石油、天然气和页岩气开采。
一
公司IPO募集资金运用计划
根据公司2016年5月21日召开的2016年第一次临时股东大会、2018年4月20日召开的2018年第一次临时股东大会决议和2020年4月20日召开的2020年第一次临时股东大会决议。公司首次公开发行股票募集资金总额扣除由公司承担的发行费用后的净额全部用于与公司主营业务相关的项目以及用于补充流动资金。实际募集资金总额将根据发行时的市场状况和询价情况予以确定。募集资金投资项目的投资计划为:
本次募集资金不能满足拟投资项目的资金需求,不足部分拟以银行贷款等方式自筹解决。本次发行募集资金将按上述项目顺序投入,在不改变本次募投项目的前提下,公司董事会可根据项目的实际需求,对上述项目的募集资金投入顺序和金额进行适当调整。本次发行募集资金到位之前,公司将根据项目进度的实际情况以自筹资金先行投入,并在募集资金到位之后予以置换。
二
首次公开发行股票募集资金实际情况
经中国证券监督管理委员会《关于核准重庆长江造型材料(集团)股份有限公司首次公开发行股票的批复》(证监许可〔2021〕3622 号)核准,并经深圳证券交易所同意,重庆长江造型材料(集团)股份有限公司(以下简称“公司”)(证券简称:长江材料、证券代码:001296)向社会公众公开发行人民币普通股(A 股)20,550,000 股,每股发行价格为 25.56 元,募集资金总额为 525,258,000.00 元,扣除各类发行费用之后实际募集资金净额 454,500,000.00 元。
本次募集资金已全部到位,天健会计师事务所(特殊普通合伙)于2021年12月21日出具《验资报告》(天健验〔2021〕8-44 号)审验确认。
三
年报中关于募集资金的披露指标
1
募集资金整体使用情况
2
募集资金承诺项目情况
上市公司在年度报告按列表披露募集资金承诺项目情况。
四
募集资金存放与实际使用情况的专项报告
长江材料出具《2021年度募集资金存放与使用情况专项报告》。
03
威腾电气(688226)
威腾电气自成立以来一直以母线产品的研发、制造及销售为主营业务,公司坚持以客户为中心,以提高母线产品输电效率、绝缘性能、材料导电率、降低能耗为研发方向,致力于客户提供安全、节能、可靠、智能的母线产品,通过自主创新已拥有母线系列产品专利百余项。公司生产的母线产品已应用于国家体育场(鸟巢)、港珠澳大桥、北京大兴国际机场、上海世博园、广州亚运会场馆等多项国家重点工程。公司客户已覆盖电力、电子、汽车制造、轨道交通、数据中心、冶金化工、商业地产、新能源等行业内知名企业。
一
公司IPO募集资金运用计划
威腾电气本次公开发行新股3,900万股,占发行后总股本的比例不低于25.00%。最终募集资金总量将根据实际发行股数和询价情况予以确定。募集资金拟投资项目投入计划如下表:
如果公司本次公开发行A股股票募集资金相对于项目所需资金存在不足,不足部分公司将通过自有资金、银行借款等途径解决。若本次发行实际募集资金(扣除对应的发行费用后)超过上述募投项目的投资需要,则多余资金将按照国家法律、法规及证券监管部门、交易所的相关规定履行法定程序后使用。在募集资金到位前,公司将根据各募集 资金投资项目的实际付款进度,通过自有资金或银行贷款等方式支付上述项目款项。募集资金到位后用于支付相关项目剩余款项及根据监管机构的要求履行相关程序后置换先期投入资金。
二
首次公开发行股票募集资金实际情况
三
年报中关于募集资金的披露指标
1
募集资金整体使用情况
2
募投项目明细
3
募投变更情况
4
募集资金使用的其他情况
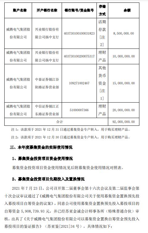
包括募集资金投资项目先期投入及置换情况、用闲置募集资金暂时补充流动资金情况、 对闲置募集资金进行现金管理,投资相关产品情况、用超募资金永久补充流动资金或归还银行贷款情况。
5
其他
四
募集资金存放与实际使用情况的专项报告
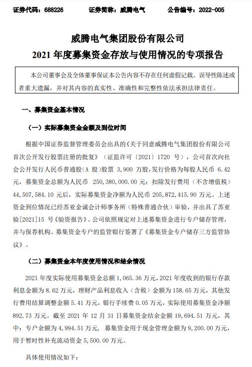
威腾电气上市公司出具了《2021年度募集资金存放与实际使用情况的专项报告》。
04
龙版传媒(605577)
龙版传媒拥有出版物(图书、电子音像制品、期刊与报纸等)“编、印、发”完整的产业链,具备出版物的编辑和出版、印刷、批发及零售、物资贸易等传统业务,同时融合数字出版等新兴业态于一体,是大型现代化综合性国有文化企业。
一
公司IPO募集资金运用计划
经公司2020年第二次临时股东大会审议批准,公司拟向社会公开发行4,444.4445万股新股。募集资金的具体数额将根据中国证监会核准的发行数量和实际发行时的市场状况、询价情况确定。
本次发行募集资金投资项目总投资金额为63,705.7万元,计划使用募集资金金额为22,880.65万元,募集资金到位后,投入以下项目:
二
首次公开发行股票募集资金实际情况
经中国证券监督管理委员会2021年7月8日证监许可〔2021〕2348 号文批准,公司向社会公众公开发行人民币普通股(A 股)股票 44,444,445.00 股,发行价格为人民币5.99 元/股,募集资金总额为人民币266,222,225.55元,扣减应承担的上市发行费用(不含增值税)人民币37,415,702.30元后,实际募集资金净额为228,806,523.25元。截至2021年8月12日,公司募集资金净额已全部到位,并由中兴财光华会计师事务所(特殊普通合伙)对公司募集资金的到位情况进行了审验,并出具了中兴财光华审验字(2021)第 213003 号《验资报告》。
三
年报中关于募集资金的披露
四
募集资金存放与实际使用情况的专项报告
龙版传媒出具了《公司募集资金存放与实际使用情况专项报告》。
05
美之高(834765)
美之高主营业务为专业的收纳用品提供商,专注于金属置物架收纳用品的研发、设计、生产和销售,产品主要应用于家居收纳、工业及商业仓储等领域。
一
公司募集资金运用计划
根据公司2020年6月15日召开的董事会及2020年6月30日召开的股东大会,本次申请公开发行股票募集资金扣除发行费用后全部用于公司主营业务相关的项目。
二
公开发行股票募集资金实际情况
经中国证券监督管理委员会《关于核准深圳市美之高科技股份有限公司向不特定合格投资者公开发行股票的批复》(证监许可[2021]1781 号)核准,公司以公开发行方式向不特定合格投资者发行人民币普通股股票13,913,044 股,发行价格人民币8.70 元/股,募集资金总额人民币121,043,482.80 元,扣除与发行有关的费用人民币 10,567,429.04元(不含增值税),实际可使用募集资金人民币110,476,053.76 元。
上述募集资金于 2021 年 6 月 22 日到位,业经立信会计师事务所(特殊普通合伙)出具了信会师报字【2021】第 ZI10456 号《验资报告》验证。
三
年报中关于募集资金的披露指标
四
募集资金存放与实际使用情况的专项报告
美之高出具了《募集资金存放与使用情况专项报告》。