银保监会考哪些内容「银保监会考试科目都有什么」
哈喽,各位备考的小伙伴们,前面为大家分享了银保监会经济学、金融学和保险学的重要考点,接下来安徽时代顾邦继续给各位考生分享:银保监会:财会岗 · 必备考点
【必备考点一】筹资管理
(一)常见筹资方式的特点
(二)资本成本组成
【提示1】个别资本成本从低到高的排序为:长期借款<债券<融资租赁<优先股<留存收益<普通股<吸收直接投资。
【提示2】资本结构理论
优序融资理论:企业在筹资过程中,应先内源融资,再外源融资,先考虑负债,再考虑权益。筹资顺序依次为:留存收益,普通债券,可转换债券,优先股,普通股。
(三)商业信用
【提示】影响因素:折扣率越高,折扣期越长,放弃折扣的信用成本率越高;信用期(付款期)越长,放弃折扣的信用成本率越低。
模拟练习
【通关模拟1•单选题】某公司普通股目前的股价为25元/股,筹资费率为6%,刚刚支付的每股股利为2元,股利固定增长率为2%,则该企业利用留存收益的资本成本为( )。
A.10.16% B.10%
C.8% D.8.16%
【答案】A
【解析】留存收益资本成本=[2×(1+2%)/25]×100%+2%=10.16%。故选A项。
【通关模拟2•单选题】在不考虑筹款限制的前提下,下列筹资方式中个别资本成本最高的通常是( )。
A.发行普通股 B.留存收益筹资
C.长期借款筹资 D.发行公司债券
【答案】A
【解析】个别资本成本从低到高的排序为:长期借款<债券<融资租赁<优先股<留存收益<普通股<吸收直接投资。故选A项。
【通关模拟3•单选题】在计算个别资本成本时,需要考虑所得税抵减作用的筹资方式是( )。
A.银行借款 B.留存收益
C.优先股 D.普通股
【答案】A
【解析】由于负债筹资的利息具有抵税作用,所以,在计算负债筹资的个别资本成本时须考虑所得税因素。故选A项。
【通关模拟4•单选题】与股票筹资方式相比,银行借款筹资的优点包括( )。
A.筹资速度快 B.借款弹性大
C.使用限制少 D.筹资费用低
【答案】D
【解析】A项、B项和D项都是银行借款的优点,但较之股票筹资而言最大的优点是资本成本低,而C项是银行借款筹资的缺点。故选D项。
【必备考点二】投资管理
(一)项目投资
1.项目现金流确定——营业净现金流的计算
营业净现金流量=各年现金流入量-各年现金流出量
=营业收入-付现成本-所得税=税后营业利润+非付现成本
=收入×(1-所得税税率)-付现成本×(1-所得税税率)+非付现成本×所得税税率
2.项目决策方法(固定资产投资决策方法)
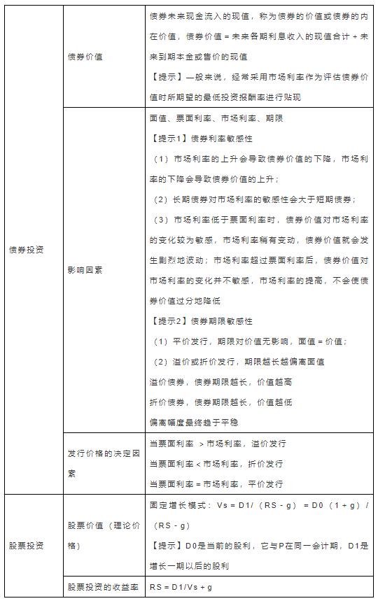
(二)证券投资决策
(三)期权的价值
1.期权的价格和价值
期权的价格=期权内在价值+期权时间价值
期权价格亦称期权费、期权的买卖价格、期权的销售价格。
期权的内在价值是行权收益。
买入期权的内在价值IV=max(0,s-x),卖出期权的内在价值IV=max(0,x-s)。s为当前股票市价,x为股票执行价。
2.期权价值的影响因素
模拟练习
【通关模拟1•单选题】一个投资方案年销售收入是300万元,年销售成本是180万元,其中折旧85万元,所得税税率25%,由该方案营业现金流量为( )万元。
A.120 B.205
C.183.75 D.175
【答案】D
【解析】该方案营业现金流量=300-180-(300-180)×25%+85=175(万元)。故选D项。
【通关模拟2•单选题】某投资项目的建设期为2年,建设期的固定资产投资为60万元,增加的营运资本为40万元,经营期前4年每年的现金净流量为22万元,经营期第5年和第6年的现金净流量分别为14万元和24万元,则该项目不包括筹建期的静态投资回收期为( )年。
A.6.86 B.5.42
C.4.86 D.7.12
【答案】C
【解析】不包括筹建期的静态投资回收期=4+(60+40-22×4)/14=4.86(年)。故选C项。
【通关模拟3•单选题】下列投资项目评价指标中,不考虑资金时间价值的是( )。
A.投资回收期 B.获利指数
C.净现值率 D.内部收益率
【答案】A
【解析】投资回收期是指从项目的投建之日起,用项目所得的净收益偿还原始投资所需要的年限,该评估指标不考虑资金的时间价值。故选A项。
【通关模拟4•单选题】债券内含报酬率的计算公式中不包含的因素是( )。
A.票面利率 B.债券面值
C.市场利率 D.债券期限
【答案】C
【解析】债券内含报酬率是指债券投资净现值等于零的折现率,即债券购买价格与未来利息和本金(或中途的变现)流入的现值相等时的折现率,因此债券内含报酬率的计算与市场利率无关。故选C项。
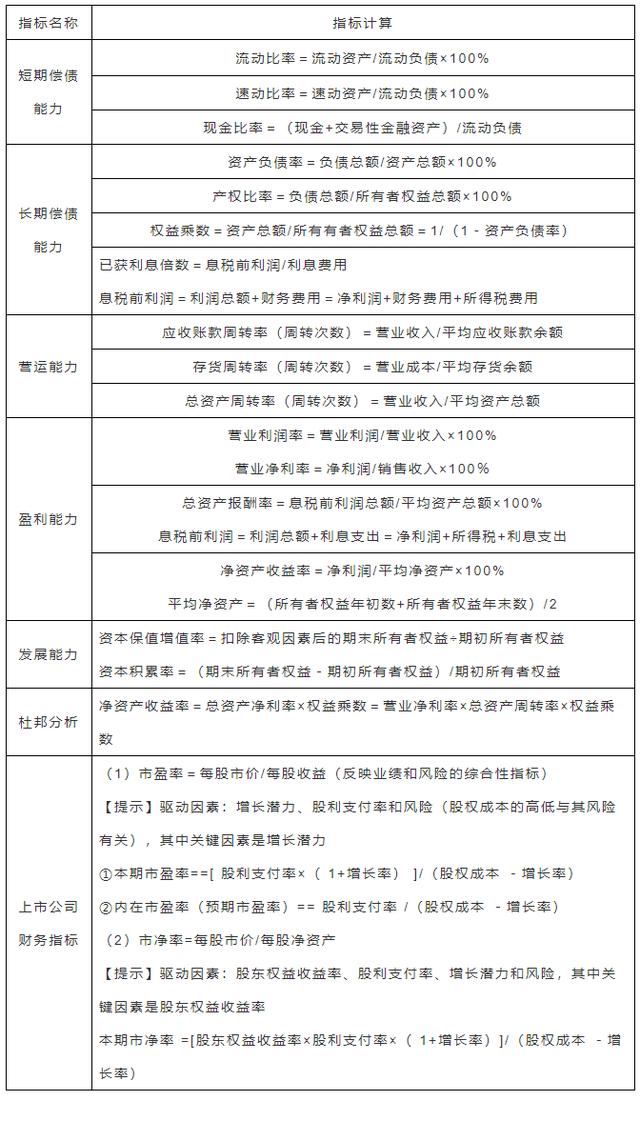
【必备考点三】财务报表分析
模拟练习
【通关模拟1•单选题】假定其他条件不变,下列各项经济业务中,会导致公司总资产净利率上升的是( )。
A.收回应收账款 B.用资本公积转增股本
C.用银行存款购入生产设备 D.用银行存款归还银行借款
【答案】D
【解析】总资产净利率 =净利润 /平均总资产,选项 A、C都是资产内部的此增彼减;选项 B引起所有者权益内部此增彼减。故选D项。
【通关模拟2•单选题】甲公司采用固定股利支付率政策,股利支付率50%,2014年甲公司每股收益2元,预期可持续增长率4%,股权资本成本12%,期末每股净资产10元,没有优先股,2014年末甲公司的本期市净率为( )。
A.1.20 B.1.30
C.1.25 D.1.35
【答案】B
【解析】本期市净率=权益净利率×股利支付率×(1 增长率)/(股权成本-增长率)=2/10×50%×(1 4%)/(12%-4%)=1.3。故选B项。
【通关模拟3•单选题】某企业 2019年和2020年的营业净利率分别为7%和8%,资产周转率分别为2和1.5,两年的资产负债率相同,与2019年相比, 2020年的净资产收益率变动趋势为( )。
A.上升 B.下降
C.不变 D.无法确定
【答案】B
【解析】净资产收益率 =营业净利率×总资产周转率×权益乘数,因为资产负债率不变,所以权益乘数不变。2019年的净资产收益率 =7%× 2×权益乘数 =14%×权益乘数;2020年的净资产收益率 =8%× 1.5×权益乘数 =12%×权益乘数。所以与 2019年相比,2020年的净资产收益率是下降了。故选B项。
【通关模拟4•单选题】下列各项财务指标中,能够综合反映企业成长性和投资风险的是( )。
A.市盈率 B.每股收益
C.营业净利率 D.每股净资产
【答案】A
【解析】一方面,市盈率越高,意味着企业未来成长的潜力越大,也即投资者对该股票的评价越高,反之,投资者对该股票评价越低。另一方面,市盈率越高,说明投资于该股票的风险越大,市盈率越低,说明投资于该股票的风险越小。
备考时间越来越短,大家要抓住时间哦