达江老师考试经历「中级考试两天的试题一样吗」
9月第1天,各位考生们下午好!
距离中级考试还有最后3天的时间,今天达帅给大家准备了中级财管主观题重点、复习攻略、考前答疑,2021年所有中级,一定要仔细看!
01
回顾教材重点内容——主观题划重点
01、第二章
(1)关于现值的计算
重点关注递延年金和永续年金的计算,大概率会考主观题。
(2)风险与收益
关于收益率的计算(加权)
组合β系数的计算(加权)
资本资产定价模型(一定会考)
02、第三章
注意填表的题目,表格之间的逻辑关系要注意!
(1)销售预算(销售收入、现金流入)
(2)生产预算(当期的销量 期末-期初)
(3)直接材料预算
(4)资金预算(4步)
03、第四章
(1)关于租金的计算(折现率)
(2)可转债(赎回条款、回售条款、转换比例)
04、第五章
(1)销售百分比法,很重要!
(2)资本成本的计算
a.一般模式:银行借款、公司债券、优先股;b.普通股:固定、子=资本资产定价模型
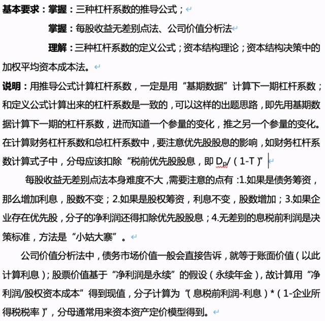
(3)杠杆(经营杠杆、财务杠杆、总杠杆)
(4)资本结构(每股收益无差别点法、企业价值分析法:S的计算、B的计算)
05、第六章
这章内容99.99%主观题会考!
(1)现金流量(固定资产折旧的计算:平均年限法;营业现金净流量的计算:3个公式;固定资产的处置:变现收入、抵税或纳税)
(2)计算指标(净现值:寿命期相同、年金净流量:寿命期不同;静态投资回收期;内含收益率)
(3)债券价值的计算
06、第七章
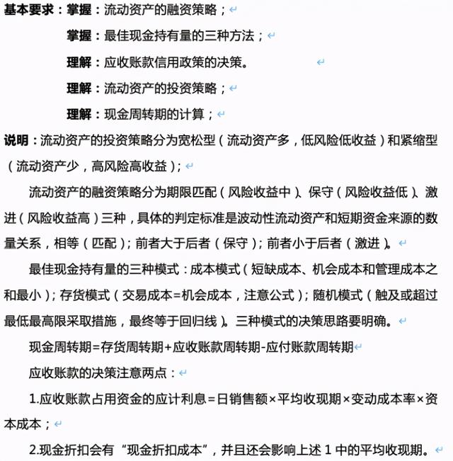
(1)概述(流动资产的投资策略和融资策略)
(2)现金(存货模式;现金周转期)
(3)应收账款(收益的增加;应收账款占用资金的应计利息)
(4)存货(选模型;注意成本分类、在订货点、订货次数等细节)
(5)流动负债(短期借款、商业信用)
07、第八章
(1)本量利分析:主观题99.99%会考(核心公式、多种产品)
(2)标准成本(变动成本差异分析)
(3)利润中心
(4)投资中心(投资收益率、剩余收益)
08、第九章
(1)收入(量的确立:修正的移动平均法、指数平滑法;价的确立:以成本为基础重点掌握、以市场需求为基础
(2)利润的分配(四种政策、股票股利)
09、第十章
(1)营运资金(流动比率、速动比率、资产负债率、产权比率、权益乘数、利息保障倍数)
(2)应收账款周转率(存货周转率、总资产周转率)
(3)营业毛利率(总资产净利率、净资产收益率、营业净利率)
(4)资本保持增值率
(5)现金流量分析
02
考试最后3天,应该使用什么资料?
01、当前阶段复习资料怎么选择?
(1)历年考题
点击链接下载:【免费下载】2010-2020年中级历年真题汇总!_中华会计网校论坛
(2)教材讲义
基础班讲义/冲刺班讲义都可以,或者也可以直接看给你们准备的考前临阵磨枪4页纸!
关注账号后,私信回复“171”
立即免费下载高清PDF版
2021年中级财管考前临阵磨枪4页纸
02、当前阶段第一要务是夯实基础
时间已经不多了,基本公式该看要看,还没搞定的知识点,不会做的题就别看了,重点放在复习已拿下的内容上面,多做简单的内容,不要钻牛角尖,剪了芝麻丢了西瓜的事情千万不要做。
建议大家周二看看讲义,周三看看真题、周四看看公式,周五雄赳赳气昂昂走进考场!
03、多关注当地政策
这两天,昆明市和商丘部分考点做了调整,新疆准考证打印开始时间为2021年8月31日22:00开始,截止时间2021年9月6日18:00。
每日到当地财政局网站,查看当地最新疫情防控要求,按要求准备相关证明,例:核酸报告、行程卡……等,此外,请一定要合理安排时间,确保考前能够拿到核酸检测报告!
登录当地财政局查看准考证上的考点是否有变更;
部分地区准考证打印入口会在开考前几天关闭,如果已错过打印的人,也请登录当地财政局试试还能否打印,不到最后一刻不要放弃;
考试远比想象中“简单”,一定要去参加考试!
04、关于考试难度
总体来说,今年考题不会太难。第一场考试也不用慌,早考早轻松,一般情况下,3场考试难度是平均的,最终通过率也是差不多的。
03
中级考试那些事儿——达江老师最全答疑!
01、考场时间安排
从去年的考试情况来看,时间是充足的,客观题建议45-50分钟做完,不要在一道题上浪费太多时间,不确定的题做好标记,有时间再看,计算题尽量计算准确
计算题建议35分钟-40分钟,时间很充裕,一定要做准确要得分,看清条件,看清小问题。
综合题每个小问题涉及到哪个资料就看哪个资料,一道小问一道小问往下做,做一个对一个。
02、中级答题细节答疑
中括号可以用小括号代替吗?
可以的,大括号也可以用小括号,例如:【2*(2-5)】完全可以写成:(2*(2-5))
单位带不带括号?
带比较规范,不带也不会扣分
计算器上没有百分号吗?
有百分号,但是没有必要,相比较打出5%,打0.05会更快一些。
怎么开方?怎么输入?
机考技巧看这里:2021中级机考输入技巧!
和标准答案步骤不一样,结果一样能得分吗?
得分!
哪些要带单位?
金额要带,数量要带,填表不用带单位。
可以直接写答案,不写计算过程吗?公式用写吗?
不可以直接写答案!必须把式子列出来!不用写公式!
权益乘数有要求吗?
会有要求。
百分号保留前两位吗?
66.66%保留66%即可,当然写成66.66%也没错!
EBIT上面的横线用打出来吗?
不用打,直接打EBIT就行
04
中级财管考前临阵磨枪4页纸来了!
内含必背知识点 必背公式!
完整版免费下载方式如下
关注账号后,私信回复“171”
立即免费下载高清PDF版:
2021年中级财管考前临阵磨枪4页纸
文章来源:达江原创,素材来自微博:达江CDEL,如需转载,请注明以上信息。