q板和e板「新三板和其他板的区别」
主板、创业板、科创板,包括去年9月设立的北交所,如同“资本市场”的代名词,企业家们耳熟能详,还有一类“板”近几年也成了高频词汇却相对陌生,它们就是—— E板、Q板、N板。截至2022年3月10日,E 板挂牌企业470家,Q板挂牌企业9963家(其中科创Q12家),N板挂牌企业445家;各板块累积股权融资1801.98亿元,债券融资988.68亿元。但E板、Q板、N板,到底都是什么,与主板有什么不同,彼此有什么区别和关联?
E 板全称为“上海股权托管交易中心非上市股份有限公司股份转让系统”,俗称“E板”,取自Exchange(转让)的首字母E,2012年2月15日开板,是为境内股份有限公司提供股份转让、定向增资、重组购并等各类服务的交易平台。与主板等的区别在于:E板的挂牌条件中没有类似企业营业收入、净利润、经营活动产生的现金流量净额等财务指标的具体要求。上海股权托管交易中心(以下简称“上股交”)侧重关注投资者利益的保护,强调企业的规范运作情况、成长性及未来发展前景,一般通过对企业所处的行业、财务情况、主要股东及管理层等多种因素的考察来进行判断。
Q 板全称为“上海股权托管交易中心中小企业股权报价系统”,俗称“Q板”,取自Quotation(报价)的首字母Q,2013年8月7日开板,主要针对暂不具备在E板挂牌条件的中小微企业打造的又一板块,也被称为”上海股权托管交易中心展示系统”。相较E板,Q板对挂牌公司的要求和市场监管程度较低,为各种类型的境内企业提供股权报价的展示平台,但交易、投资均在线下完成。上股交对Q板企业,组织投融资对接,但为了控制风险,暂不涉及在线交易;要求基础信息披露,但不强制要求披露财务信息。Q板主要服务处于起步期、初创期、成长期的企业,允许未改制企业展示转让。
N 板全称为“上海股权托管交易中心科技创新企业股份转让系统”,简称“科技创新板”,俗称“N板”,取自New(新)的首字母N,2015年12月28日开板,是专为科技型、创新型中小型股份制企业量身定制的市场板块。N板的挂牌条件与E板接近,主要区别在于适用对象的不同,N板具有“四新”的特点——新产业、新技术、新业态、新模式,因此挂牌 N板,企业必然要符合四新的要求。
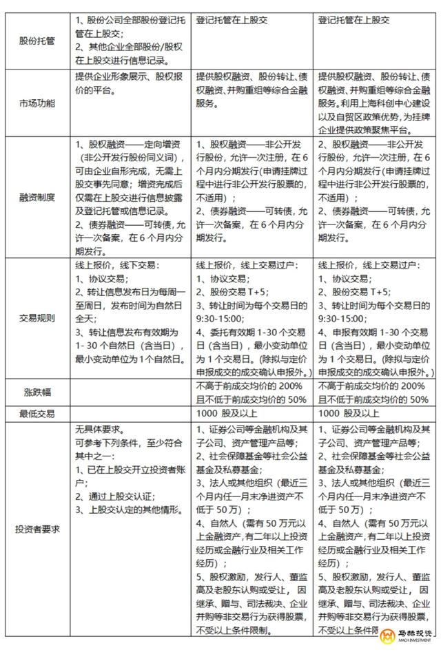
我们通过一份对比表,更为直观地向大家说明,上海区域性资本市场——上海股权托管交易中心各板块详情(按各板块要求从低到高排列):
从上表不难看出,对于企业挂牌的门槛,Q板最低,形式也最灵活,E板和N板其次。E板和N板为有意登录资本市场,但暂不具备主板等上市条件的企业提供了机会。而Q板又为暂不具备在E板和N板挂牌条件,或是对于信息披露存在较多顾忌,错失了与资本市场对接机会的中小微企业提供了展示平台。Q板属于我们国家多层次资本市场的入门板块。E板和N板相对比Q板的最大优势,是增大了企业融资砝码。
很多企业来上股交挂牌的目的是为了融资,事实上对于那些拥有好产品、好模式、好创意的,具有成长潜力的中小微企业来说,挂牌的功能及目的并不仅于此。非上市股份有限公司在上股交挂牌后,给企业带来的直接变化是:第一,形成了有序的股份退出机制;第二,企业法人治理机构的规范运作程度将显著提高。这些变化将给企业带来如下好处:
(1)有利于建立现代企业制度,规范企业运作,完善法人治理结构,促进企业健康发展;
(2)有利于提高股份的流动性,完善企业的资本结构,提高企业自身抗风险的能力,增强企业的发展后劲;
(3)有利于企业扩大宣传,树立品牌,促进企业开拓市场;
(4)有利于企业吸收风险资本投入,引入战略投资者,进行资产并购与重组等资本运作;
(5)开展股份报价转让业务,完善了股份退出的机制,使企业定向增资更容易实现;
(6)公司在公共平台上挂牌,增加了企业的信用等级,更利于获得银行贷款;
(7)通过规范运作、适度信息披露、相关部门监管等,可以促进企业尽快达到科创板、创业板及主板上市的要求。
马赫投资建议企业融资难,融资的方式却有很多,达不到主板、创业板要求的企业,可以尝试上股交E板或N板。上股交的各个板块是助力企业广而告之融资需求、吸引投资人的平台,也是扶持企业规范化发展壮大,展示企业形象的平台。
企业上市需要保荐券商的推荐;同样,企业在上股交挂牌或展示,也是要通过推荐机构推荐的。上股交推荐机构可为申请挂牌企业开展下列业务活动:
(1) 为申请挂牌公司提供改制辅导、推荐挂牌服务;
(2) 为申请挂牌公司、挂牌公司提供管理培训、管理咨询、其他财务顾问服务;
(3) 为挂牌公司提供持续督导服务;
(4) 为挂牌公司证券的非公开发行提供财务顾问服务;
(5) 为挂牌公司证券的非公开发行组织合格投资者进行路演推介或者其他促成投融资需求对接的活动;
(6) 为合格投资者提供企业研究报告和尽职调查信息;
(7) 与商业银行、小额贷款公司等开展业务合作,支持其为参与上股交市场的企业提供融资服务;
(8) 上股交规定的其他业务。
在上股交的 N板、E 板、Q 板挂牌或展示后,在推荐机构的持续督导之下,有潜力的企业发展到一定阶段同样可以申请主板、创业板、科创板等上市。只要企业上市的申请材料被受理,上海股交中心可为挂牌公司办理停牌手续。如果申请上市成功,则为挂牌公司办理摘牌手续;如果申请失败,便将为挂牌公司办理复牌手续,为中小企业在资本市场提供更多的自由度。多样的融资渠道下,企业也能够更为理性地选择,寻求到在当前阶段的、适合自身的资本市场定位,赢得发展机遇。
本文部分内容来源:上股交、星瀚律所