可转债的投资方式「可转债投资是什么意思」
昨天分享了可转债这本书前半部分的内容,今天分享一下可转债的投资方式。
01 如何查询可转债?
1,用手机炒股软件同花顺就可以看到所有的可转债投资品。打开手机同花顺软件,依次点击”行情“——”其他“,往下拉页面,在”债券“一栏就可以看到”可转债“。
2,点击”可转债“,就可以进入以下页面看到所有的可转债投资品种。
1,在上交所或者深交所官网上,可以找到对应的可转债募集说明书,查看对应可转债是深市还是沪市,然后在对应上市官网上查找。
以百合转债为例,对应可转债为沪市的,对应股票为梦百合,是在上交所上市的,可以在上交所官网上找到”债券“,并输入百合转债,即可在显示的列表中找到对应的可转债募集说明书。
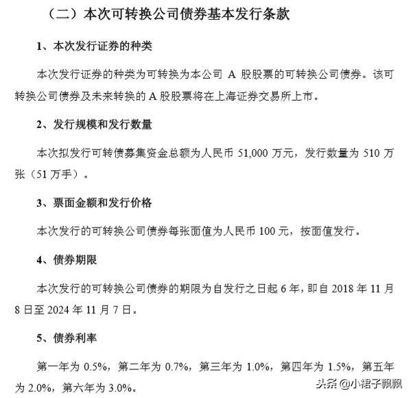
如上图,找到对应的”梦百合公开发行可转债公司债券发行公告“,点击以后,阅读募集说明书,并找到上一篇文章中提到的4要素,以及基本条款:
1,转股价
2,回售条款
3,强制赎回条款(“有条件赎回条款”)
4,下调转股价条款(“转股价格向下修正方案”)
5,基本条款:
以上只是部分截图摘录,感兴趣的也可以打开以下链接查看全部的文件内容,以便进一步了解可转债其他条款。链接地址:
http://www.sse.com.cn/disclosure/listedinfo/announcement/c/2018-11-06/603313_20181106_6.pdf
或者点击以下链接可以自行搜素查看:
http://www.sse.com.cn/
03 可转债的投资方式?在知晓从哪里买入可转债,并阅读熟知可转债募集说明书各项条款以后,进入投资阶段,怎么判断买入及卖出可转债呢?
投资方式1:该书作者安道全在《可转债投资魔法书》中描述了很多投资方法,但是可转债的本质和投资原理是一样的:即面值100元附近买入,越低越好,等待面值上涨在130元以上卖出获利。
怎么判断呢?需要投资者根据正股(即可转债对应的股票市场上的股票)的理解和研究,来判断该可转债是否值得投资。
这就回到了对股票的研究上来了。根据可转债这本书的作者建议,挑选可转债时,应选择拥有以下特点的股票:
1,股性强的,波动大的,有潜力的,题材突出的,业绩好的,资质好的,盘子小的,盘子小的,高PB的(下调转股空间大的)。
2,当前有回售的,转股愿望大的,溢价合理的,违约可能小的,质押率高的,到期价值高的,分红率高的,分红率高的等等。
投资方式2:面值附近买入——最高价-10元卖出/最高价的90%卖出
(1)在面值附近买入可转债,越低越好。
(2)不断记录可转债价格的最高点,持有可转债不动
(3)一旦可转债价格跌破当前最高点的90%,或从最高价格跌掉10元,立即卖出
(4)重复以上过程,不到面值附近绝对不买
以上投资方式仅作参考,可以根据自己喜欢的投资方式来进行适当调整。
投资小贴士:选择好公司,坚守面值100元以下买入,130元以上卖出。
分享完~
感谢审阅!