管理会计基础课后答案高翠莲第六章思考题「中级会计师财务管理复习总论 财务管理环节体制环境 第4 6节 」
第4节 财务管理环节
一、财务预测、财务计划、财务预算(属计划与预算环节)
知识点:1、财务预测为决策提供依据、以确定经营目标、为编制计划分解计划指标服务。
2、财务预测方法:定性预测、定量预测;
3、财务计划主要通过指标和表格,以货币形式反映计划期内企业生产经营活动所需要的资金及其来源、财务收入和支出、财务成果及其分配的情况;
4、财务计划方法:平衡法、因素法、比例法、定额法等;
5、财务预算是财务计划的具体化;
6、财务预算方法:固定预算与弹性预算、增量预算与零基预算、定期预算与滚动预算等。
二、财务决策、财务控制(属决策与控制环节)
知识点:1、财务决策是财务管理的核心,决策的成功与否直接关系到企业的兴衰成败;
2、财务决策方法:经验判断法(包括淘汰法、排队法、归类法等),定量分析法(包括优选对比法、数学微分法、线性规划法、概率决策法等);
3、财务控制概念:是指利用有关信息和特定手段,采用专门方法,系统分析和评价企业财务状况、经营成果以及未来发展趋势的过程;
4、财务控制方法:前馈控制、过程控制、反馈控制。
三、财务分析、财务考核(属分析与考核环节)
知识点:1、财务分析概念:是根据企业财务报表等信息资料,采用专门方法,系统分析和评价企业财务状况、经营成果以及未来发展趋势的过程;
2、财务分析方法:比较分析法、比率分析法和因素分析法等;
3、财务考核概念:是指将报告期实际完成数与规定的考核指标对比,确定有关责任单位和个人完成任务的过程;
4、财务考核方法:绝对指标、相对指标、完成百分比考核等。
第5节 财务管理体制
一、财务管理体制的一般模式及优缺点
模式种类:集权型、分权型、集权与分权相结合型
(一)集权型
优点:1、可展现一体化管理的优势;
2、有利于企业内部优化配置资源;
3、有利于实行内部调拨价格;
4、有利于内部采取避税措施及防范汇率风险。
缺点:1、缺乏主动性、积极性;
2、失去适应市场的弹性,丧失市场机会。
(二)分权型
优点:1、有利于因地制宜地搞好各项业务;
2、有利于分散经营风险。
缺点:1、缺乏全局观念和整体意识;
2、可能导致资金管理分散、资金成本增大、费用失控、利润分配无序。
(三)集权与分权相结合型
1、重大决策问题实行高度集权:①制度制定权、财务机构设置权;
②筹资、融资权;投资权、固定资产购置权;用资、担保权;③收益分配权。
2、日常经营活动实行分权:①经营自主权;②人员管理权;③业务定价权;④费用开支审批权。
二、影响集权与分权选择的因素
三、企业财务管理体制的设计原则
(一)设计原则
1、与现代企业制度要求相适应;
2、对所属单位管理中的决策权、执行权与监督权三者分立;
3、明确综合管理和分层管理的思想;
4、与企业组织体制相适应;
(二)企业组织体制的基本形式
1、U型组织
①以职能化管理为核心,最典型特征是在管理分工下实行集权控制;
②没有中间管理层,高度集权。
2、H型组织
①典型特征是过度分权,子公司具有较大的独立性,总部缺乏有效的监控约束;
②集团总部(即控股公司)利用股权关系行使对子公司的管理权;
③H型组织的演变:总部拥有对子公司“集权”的法律基础,现代意义上的H型组织既可以分权管理,也可以集权管理。
3、M型组织
①按产品、地区、顾客(市场)来设立事业部,是总部设置的中间管理组织,但不是独立法人,不能独立对外从事生产经营活动。
②M型组织的演变:事业部可拥有一定的经营自主权,经过总部授权还可以进行兼并、收购和增加新生产线等重大决策。
第6节 财务管理环境
一、技术环境
(一)含义:财务管理得以实现的技术手段和技术条件,决定财务管理的效率和效果。
(二)内容:会计信息系统是财务管理技术环境中的一项重要内容。
(三)举例
1、会计信息化标准体系:可扩展商业报告语言分类标准(XBRL)。
2、智能技术不断应用到财务管理领域(如财务共享)。大数据、人工智能等新一代的现代信息技术,推动着财务共享模式下财务管理体系的不断变化。财务共享模式下基于大数据、智能化的企业财务管理融入了大数据、智能化的理念,创建并优化了高效而智能的业务流程,使企业的各项管理活动和经济业务更加灵活、有效,并在加强风险管控、提高会计服务效率、提供经营决策等方面提供了重要支撑。
二、经济环境
(一)经济周期
(二)通货膨胀水平
1、对企业财务活动的影响
[理解要点]通货膨胀的表现是物价上涨,其影响通常都是负面的。
①资金占用增加,增加资金需求;
②引起利润虚增,造成资金由于利润分配而流失;
③引起利润上升,加大权益资金成本;
④引起有价证券价格下降,增加筹资难度;
⑤引起资金供应紧张,增加筹资困难。
2、通货膨胀的应对措施
(1)通货膨胀初期
①货币贬值,投资可以实现资本保值;
②物价上涨,签订长期购货合同,锁定购买价格;
③资本成本上升,取得长期负债,保持资本成本稳定。
(2)通货膨胀持续期
①严格信用条件,减少企业债权;
②调整财务政策,防止和减少资本流失。
三、金融环境
(一)金融工具
1、含义:是指形成一方的金融资产并形成其他方的金融负债或权益工具的合同。借助金融工具,资金从供给方转移到需求方。
2、分类:基本金融工具、衍生金融工具。
(1)常见的基本金融工具
①企业持有的现金;
②从其他方收取现金或其他金融资产的合同权利;
③向其他方交付现金或其他金融资产的合同义务。
(2 )衍生金融工具
①又称派生金融工具,是在基本金融工具的基础上通过特定技术设计形成的新的金融工具;
②常见的衍生金融工包括远期合同、期货合同、互换合同和期权合同等,种类非常复杂、繁
多,具有高风险、高杠杆效应的特点。
3、特征
①流动性:必要时迅速转变为现金而不致遭受损失的能力。
②风险性:购买金融工具的本金和预定收益遭受损失的可能性,一般包括信用风险和市场风险。
③收益性:金融工具能定期或不定期给持有人带来收益。
(二)金融市场
1、含义:资金供应者和资金需求者双方通过金融工具进行交易进而融通资金的场所。
2、功能:
①为企业融资和投资提供了场所;
②实现长短期资金的转换、引导资本流动;
③提高资金转移效率。
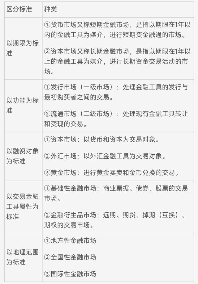
3、分类
(三)货币市场的内容及特征(短期金融市场)
1、内容
①同业拆借市场:金融机构同业之间短期性资本的借贷活动。
②票据市场:包括票据承兑市场和票据贴现市场。
③大额定期存单市场:银行发行的可转让大额定期存单。
④短期债券市场:主要买卖1年期以内的短期企业债券和政府债券,可以通过贴现或买卖方式转让。
2、特征
①期限短, -般3-6个月,最长不超过1年;
②交易目的是解决短期资金周转;资金来源主要是资金所有者暂时闲置的资金;
③货币市场上的金融工具具有较强的“货币性”,流动性强、价格平稳、风险较小。
(四)资本市场的内容及特征(长期金融市场)
1、内容
(1)股票市场;
(2)债券市场(默认为长期债券);
(3)期货市场;
①主要包括商品期货市场和金融期货市场。
②金融期货主要包括外汇期货、利率期货和股指期货。
③期货市场具有规避风险、发现价格、风险投资的功能。
( 4 )融资租赁市场:通过租赁实现长期资金的融通,具有融资与融物相结合的特点,融资期限一般与资产租赁期一致。
2、特征
①融资期限长,至少1年以上;
②融资目的是解决长期投资性资本的需要;
③资本借贷量大;
④收益较高但风险也较大。
四、法律环境
(一)法律环境的范畴:法律环境是指企业与外部发生经济关系时应遵守的有关法律、法规和规章(简称法规)。主要包括公司法、证券法、民法典、税法、企业财务通则、内部控制基本规范、管理会计指引等。
(二)法律环境对企业财务管理的影响:包括企业组织形式、公司治理结构、投融资活动、
日常经营、收益分配等。
