较低风险理财产品「较低风险低风险哪个小」
大A股这些天的情况,想必让大家都有点怀疑人生了。为了调节一下,我换个话题,聊聊各类理财平台上的“低/中低风险”理财产品。
各家平台都会销售主打“低/中低风险”的各种稳健收益产品,一般情况下,这类产品的年化收益在2%到8%这样,波动也较小。
购买这类产品的一个难点是产品名字和分类过于五花八门,余额宝、活期宝、中短债基、长期纯债、固收 、银行理财、券商理财等等,新手看了往往会发懵,无从下手。
本篇我们就说下这些所谓的“低/中低风险”理财产品到底是什么?以及它们之间有何区别?
一、眼花缭乱的“低/中低风险”产品对于不愿承担本金损失风险,又不想资金贬值的朋友,常规操作可能是把钱存入余额宝,此外,他还可能会看看别的理财App,希望能找到风险一样低,但收益更高的产品。
除了新手,老手也会遇到一时半会找不到足够权益类投资标的,或预计短期要用钱导致无法长线投资的情况,这时自然就会想把多余资金先放在这些”低/中低风险“产品中,避免闲置。
不过当我们选择这类产品时,有些朋友,特别是新手可能会难以下手。
如上图所示,各大理财平台的“低/中低风险”产品琳琅满目,活期宝、货币基金、纯债基、偏债基、短债基、中长债基、固收 、银行理财、券商理财、保险理财、存单指数基金...简直就是“乱花渐欲迷人眼”,别说选择产品,这些名字就先把人看晕。
二、为何如此眼花缭乱之所以这些“低/中低风险”产品会让人觉得有点迷糊,我觉得有两个原因。
第一个原因是各家理财平台都按照自己的销售策略和标准进行产品归类,造成混乱。
根据基金的投资标的归类,标准分类一般是“股票型基金”、“混合型基金”、“债券型基金”和“货币市场基金”四种。本质上,这些“低/中低风险”产品属于标准分类中的“货币市场基金”和“债券型基金”,也就是我们俗称的“货基”和“债基”。
不过可能是理财平台觉得这种分类颗粒度太过笼统,所以一般都会“独辟蹊径”再做细分。
比如一款产品在A平台可能属于“安稳理财”类别,在B平台属于“长期债基”类别,在C平台又属于“券商理财”……其实都没错,因为这本身就是一款券商管理的(当然实际操作中,该券商一般会成立专门的资管或基金公司,由该公司作为基金管理人),投资标的为各类债券且锁定期在3个月以上,以安稳(低波动、低风险)为投资原则的产品。
我也试着按主要分类维度做个简单脑图,供大家参考:
第二个原因是基金公司或平台为了产品好卖,往往会包装产品名称,在正式名称之外再取一个响亮的“艺名”。
比如如支付宝上的“广发钱袋子货币A”、“交银现金宝A”就被包装成“余额宝”,各种不同锁定期的债基会带上诸如“季季享”、“半年享”、“三季鑫”之类的头衔。
当然,其它的平台也不遑多让,各种“活期宝”、“增利宝”、“收益Plus”、“固收 ”之类的目不暇接。“艺名”满天飞,对于一个新手,确实有点晕。
三、最重要的事——查阅产品“简历”我们挑选这类“低/中低风险”产品时,最重要的无疑是脱去理财平台为产品穿上的层层花哨甚至有诱导性的外衣,看到最真实的内里。
那么有没办法将这些“外衣”一脱到底呢?当然有,而且方法很简单!
每一款基金在发行时都要有配套的招募说明书和产品资料概要,并且运作期间出现变更时,还要及时更新。
完整的招募说明书一般都在100页以上,至少也有大几十页,大家可能没那么多时间阅读。
但是产品资料概要一般就4、5页这样,而且已把产品的最重要信息都体现了,相当于是产品的自我介绍“简历”,一般是足够大家了解产品了。
理财平台上很容易就能找到各个产品的产品资料概要文件,比如支付宝和天天基金的入口分别如下图:
文件的标题一般是“XXXXXXX基金产品资料概要更新”,我们选择最新的一份查看就好。
四、如何看产品“简历”尽管我们选择的“低/中低风险”产品不同,甚至由不同公司发行,但产品资料概要的格式一般都是相同的,这也非常有利于我们阅读。
产品资料概要的结构一般是这样子的:
其中“产品概况”和“基金投资与净值表现”两个章节是核心内容,强烈建议要认真看!
“产品概况”的标准样板如下:
里面列出了产品的基本信息,包括基金代码、管理公司、基金类型、开放频率(锁定期)、基金经理等等。从“基金类型”中也可看出,任凭平台怎么包装,产品本质无非是“货币市场基金”或“债券型基金”。
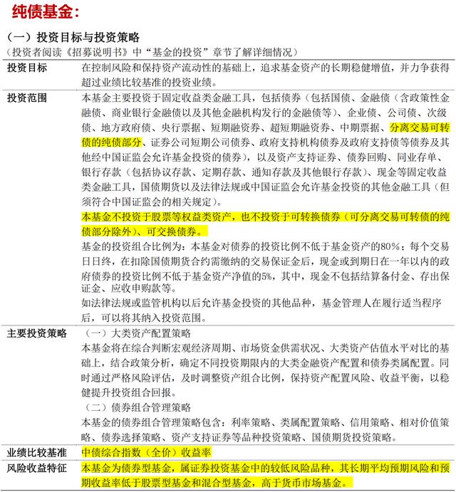
“基金投资与净值表现”则包含3部分,其中第一部分是“投资目标与投资策略”,介绍了基金的投资目标、投资范围(重中之重)、投资策略、业绩基准、风险收益特征。我分别截取了一款货币基金、纯债基金、偏债基金(即所谓“固收 ”)的这部分介绍,关键区别处做了高亮标记,大家可自行感受:
“基金投资与净值表现”的第二部分是“投资组合资产配置图表/区域配置图表”,如下图,主要是让我们了解基金的当前投资分配情况:
“基金投资与净值表现”的第三部分是“基金每年的净值增长率及与同期业绩比较基准的比较图”,如下图,主要是让我们了解该基金的过往业绩:
产品资料概要的其它部分,大家按需自行查看即可。
五、最后一点提醒看完了基金的产品资料概要,大家基本也就明白我们所购买的“低/中低风险”理财产品究竟是什么东西,以及基金经理拿了我们的钱究竟做了什么操作。
而我在文章最后想提醒的还是风险,哪怕我们买的只是“低/中低风险”产品。
一个历史年化收益8%的产品与历史年化收益3%的产品相比,除了靠牺牲流动性(更长的锁定期)外,还可能是通过提高潜在风险以实现收益提升。具体操作或许是提升了产品中可转债的持有比例,又或许是持有了高收益债(高风险债),还可能基金经理拉长了债券久期,或者借用了债券杠杆等等。
总之,选择了收益更高的产品也就意味着承担了更多的风险,我们要有这样的意识才能做出合适的选择,并在产品发生回撤时有足够的心理准备。
感谢你看完文章,如果本文对你有帮助,可点赞、分享、关注,非常感谢!