并购重组中定向可转债的应用研究现状「定向可转债」
来源:世投行
为进一步鼓励上市公司实施并购重组,近年来证监会先后提出了包括丰富支付工具在内的多项政策、法规给予支持。
本文在梳理、总结这一年多来可转债在重组中的应用情况,进而对其进行多角度的观察与归纳。
一、A股并购市场整体情况
2019年,中国证监会并购重组委共审核124例重组交易,涉及交易金额高达5,711亿元,其中审核通过103例,未通过21例,通过率为83.06%。具体如下所示:
上述重组交易中所使用的支付工具主要涉及股份、现金、资产、可转债四种,其中以仅采用发行股份支付对价的方式居多,共有57例,占比约为47.50%;其次是以发行股份及支付现金相结合的方式,共有44例,占比约为36.67%;而在支付方式中涉及发行可转债的目前共有14例,占比约为11.67%。具体情况详见下图:
在这14例涉及发行可转债支付对价的重组交易中,其可转债发行规模占交易对价的比重最高的是赛腾股份,达到60.00%;最低的是辉隆股份,仅占4.83%;平均约为20%左右,占比相对较低,可以看到目前各家方案对于定向可转债的应用仍处于尝试阶段,投资者对于定向可转债的态度也相对谨慎。
二、定向可转债简介
(一)何为定向可转债
可转债全称为“可转换公司债券”,根据《上市公司证券发行管理办法》第十四条的界定,可转换公司债券是指发行公司依法发行、在一定期间内依据约定的条件可以转换成股份的公司债券。可转债根据发行方式不同可分为公募可转债和私募可转债,其中私募可转债是指向特定投资者非公开发行可转债,即本文研究的定向可转债。
(二)定向可转债的特点
可转债作为一种股债兼具的支付方式,其在法规要求和实际应用过程中与其他支付方式比较而言其自身存在一定的特点。具体情况如下:
1、重组中不同支付工具比较
总体上,可转债在未延长审核周期和增加税收成本的情况下,给予交易双方更为灵活的退出方式、收益选择方式及对控股权稀释影响。
2、定向可转债与其他债券品种比较
与纯债券相比,股债兼具的可转债为投资者在收益风险相对稳定的情况下提供了获取更为丰厚回报的渠道。
三、监管政策的演变
早在2013年11月,证监会主席肖钢在中国上市公司协会2013年年会上表示,要进一步完善并购重组的各项政策措施,探索引入定向可转债、优先股等支付工具。随后,国家层面及监管机构陆续提出了更为明确的政策法规指导。
四、发行条件的基本要求
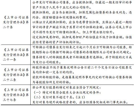
(一)相关法律法规
目前,证监会尚未针对定向可转债的发行条件制定明确的规则,从逻辑上讲,其发行条件应比公开发行可转债的条件有所放宽,并不低于定向增发股票和非公开发行债券的要求,但在实务中,部分规则有可能被突破。以下我们检索了《中华人民共和国公司法》、《中华人民共和国证券法》、《上市公司证券发行管理办法》等相关法律法规对于上述产品的主要规定,以作参考。
1、关于公开发行可转债
(二)市场案例分析
1、满足公开发行基本条件,突破ROE6%限制
根据目前已经证监会重组委审核的相关案例,监管部门在审核定向可转债发行条件时,通常会重点询问是否符合《公司法》第一百六十一条、《证券法》第十一条及第十六条的规定,上述法条中涉及的几个关键指标包括:
(1)股份有限公司的净资产不低于人民币三千万元,有限责任公司的净资产不低于人民币六千万元;
(2)累计债券余额不超过公司净资产的百分之四十;
(3)最近三年平均可分配利润足以支付公司债券一年的利息;
(4)具有持续盈利能力,财务状况良好。
具体来看,关于第二条指标中累计债券余额的计算口径,证监会发行监管部于2019年7月发布的《再融资业务若干问题解答(二)》中曾明确回答:发行人公开发行的公司债及企业债计入累计债券余额;计入权益类科目的债券产品(如永续债),非公开发行及在银行间市场发行的债券,以及具有资本补充属性的次级债、二级资本债,不计入累计债券余额;累计债券余额指合并口径的账面余额,净资产指合并口径净资产。
关于第四条指标中的持续盈利能力,在《上市公司证券发行管理办法》第七条中有明确约定:最近三个会计年度连续盈利,扣除非经常性损益后的净利润与扣除前的净利润相比,以低者作为计算依据。回顾市场已有案例,一汽轿车、诺普信及康跃科技三家尝试发行定向可转债方案的企业均未满足最近三年连续盈利这一要求,然而随着方案的后续推进,一汽轿车修改方案,取消了发行定向可转债,而另外两家也在预案后宣布终止方案,除此之外,目前市场中经重组委审核的案例在此处未有突破。
就目前市场案例来看,各家方案基本符合上述法规的相关规定。此外,从目前证监会重组委的审核情况来看,并未针对《上市公司证券发行管理办法》第十四条中关于“最近三个会计年度加权平均净资产收益率平均不低于百分之六。扣除非经常性损益后的净利润与扣除前的净利润相比,以低者作为加权平均净资产收益率的计算依据”的规定进行问询。在已过会的案例中,中国动力最近三年加权平均净资产收益率(扣非)分别为5.50%、4.15%、3.70%,三年平均4.45%,国泰集团的这一指标为4.52%,均低于6%限制。由此可见,目前上市公司在并购重组中应用定向可转债时关于ROE不低于6%的限制有所放松。
2、不可仅用于配套融资
新劲刚于2019年2月13日发布的重组交易预案是市场首单将定向可转债仅用于配套融资环节的案例。预案公告显示,上市公司新劲刚拟以发行股份及支付现金方式购买宽普科技100%股权,同时发行定向可转债及普通股募集配套资金。而在3月9日公告的预案修订稿中,上市公司调整了交易方案,在支付交易对价的方式中增加了发行定向可转债。目前,本次重组交易已于7月11日经证监会重组委审核获有条件通过。
荣科科技最初的交易方案同样也将定向可转债仅用于配套融资环节。2019年7月13日,上市公司荣科科技发布重组交易预案,拟通过发行股份及支付现金形式购买今创信息70%股权,并采用发行定向可转债的方式募集配套资金。随后,根据与监管部门沟通情况,上市公司修改交易方案,将募集配套资金的方式由原来的发行定向可转债变更为非公开发行股份,并于8月1日发布了相应的预案修订稿。
上述两个案例虽然在方案设计之初都尝试将定向可转债仅用于募集配套融资,但无论是新劲刚后来将定向可转债同时用于支付交易对价,亦或是荣科科技取消发行定向可转债募集配套资金,改为发行股份,都可以看出当前监管部门对于定向可转债不可仅用于重组交易配套融资环节的监管态度。
结合当前市场中涉及发行定向可转债的案例情况,目前大多数案例将定向可转债同时应用于支付交易对价以及配套融资,已过会的案例有新劲刚、必创科技等;少数案例仅用于支付交易对价,已过会的如长春高新、赛腾股份等;目前市场中尚无仅用于配套融资环节的过会案例。
五、方案设计要点
接下来,我们将结合当前市场中的相关案例对定向可转债在并购重组中的应用进行具体分析。
(一)债券期限
根据《上市公司证券发行管理办法》第十五条规定:可转换公司债券的期限最短为一年,最长为六年。在实际操作中,各家方案也基本遵循这一规定,其中,部分案例直接将债券期限与业绩承诺期挂钩,如科斯伍德,通常在这种交易安排下,交易对方所获得的定向可转债也被纳入业绩补偿的范围内。
(二)债券利率
从已有的案例来看,被用于支付交易对价的定向可转债的票面利率通常是固定利率或逐年累进,而用于配套融资的定向可转债的票面利率基本与前者保持一致,又或者待发行前协商确定。以必创科技为例,其本次定向可转债的债券利率为0.01%/年,即使和私募可交债市场对比,这一利率也属于较低水平,可能没法覆盖不少机构投资者的资金成本。为此,这类交易通常在方案中设置了较高的到期赎回价格,这样便为投资者在转股不成功时提供了一定的补偿。
(三)转股价格
目前,上市司采用发行股份购买资产的发股价格依据《上市公司重大资产重组管理办法(2019修正)》第四十五条相关规定,不得低于市场参考价的90%,其中,市场参考价为本次发行股份购买资产的董事会决议公告日前20个交易日、60个交易日或者120个交易日的公司股票交易均价之一;发行股份募集配套资金的发股价格则依据《上市公司证券发行管理办法》第三十八条相关规定,发行价格不低于定价基准日前二十个交易日公司股票均价的百分之九十(再融资新规实施后,预期可调整为百分之八十),定价基准日为非公开发行股票发行期首日。
定向可转债的转股价格可以直接影响到交易双方核心利益,为避免监管部门认为交易存在利益输送之嫌,从现有市场案例来看,不论是支付对价时发行的定向可转债,还是配套融资中的定向可转债,其初始转股价格均与前述发行股份购买资产的发股价格及募集配套资金的发股价格相关规则保持一致。
(四)转股股份的来源
根据市场案例,可转换公司债券转股的股份来源为公司新发行的股份及/或因回购股份形成的库存股。
由于库存股的双刃剑效应,我国的《公司法》中一直未建立库存股制度,直至2018年10月份修订的《公司法》,在第一百四十二条针对公司可回购股份的情形中修改并增添了将股份用于员工持股计划或者股权激励、将股份用于转换上市公司发行的可转换为股票的公司债券以及上市公司为维护公司价值及股东权益所必需这三种情形,并明确上述三种情形下公司合计持有的本公司股份数不得超过本公司已发行股份总额的百分之十,并应当在三年内转让或者注销,我国库存股制度才得以初步建立。具体来看,当定向可转债所使用的转股来源为上市公司利用股份回购形成的库存股时,可以避免大股东股权被进一步被稀释。
(五)转股价格调整机制
1、向下修正
作为保护债券持有人利益的主要条款,向下修正转股价格在可转债方案设计中十分常见。具体来看,当上市公司股价大幅下跌时,投资者转股所获取的收益将被压缩,直至股价低于转股价格,投资者将彻底失去转股的动机,转而寻求债券稳定的本息收益,此时上市公司将面临到期还本付息的现金压力。而设置向下修正转股价格则可以较好的解决上述情况,但是,下调转股价格意味着付出更多的股份,上市公司原股东的股权将面临进一步被稀释,所以上市公司董事会需充分考虑各方权益,而在方案设计时,交易双方可能也会在票面利率、付息条款、赎回价格等方面设置风险补偿以制衡上述情况。当然,交易各方并不希望见到股价大幅下跌的情况发生。
根据市场案例,目前方案设计中向下修正转股价格的触发条件通常为当公司股票在任意连续30个交易日中至少有15/20个交易日的收盘价低于当期转股价格的85%/90%时,而修正后的转股价格通常有两种情况,一种是不得低于股东大会召开日前二十个交易日股票均价的90%或前一个交易日股票均价的90%,另一种则是不得低于董事会决议公告日前20个交易日、60个交易日或者120个交易日股票均价的90%。程序上,向下修正转股价格的提案权掌握在上市公司董事会手中,并最终需经股东大会关联股东回避后三分之二以上表决通过方可实施。
2、向上修正
向上修正转股价格同样是为了平衡交易双方利益,但不同于股价向下修正时上市公司的股东大会享有最终的决策权,上调转股价格通常被设定为当然修正,即当上市公司股价在满足相关的条件即可实施向上修正转股价格,无需再经过股东大会等相关审议程序。
从市场案例来看,各家针对向上修正转股价格的触发条件设置也相对多样,有的约定为任意连续30个交易日中至少有20个交易日的收盘价不低于临界价格,有的则约定为提交转股申请日前20个交易日的交易均价不低于临界价格,而临界价格的阈值区间从150%-200%,修正后的转股价格则通常设置为当期转股价格的120%/130%。
可以看到方案中关于股价的向上调整并没有完全按照股价上涨的幅度进行调整,这意味着投资者即使在经历转股价格上修后依然可以获取超额收益,但却无法完全获得股价上涨所带来的收益,故而该条款能够迫使投资者积极转股,从而平衡双方利益。
(六)提前回售条款
在方案中设置提前回售条款同样可以为投资者在上市公司股价下跌时提供一定的保障。从市场案例来看,通常将回售条款的触发条件设置为公司股票连续30个交易日的收盘价格均低于当期转股价格的70%/80%,由可转债持有人行使权力。但如果所有投资者同时行使提前回售权,将给上市公司带来巨大的现金流压力,故个别方案在设计时还附加了放弃提前回售权的补偿机制,如赛腾股份,其定向可转债的票面利率为0.01%/年,但交易对方在满足行权条件时若未行使提前回售权,这部分满足解锁条件的债券将在行权期满后第一日起按照0.6%/年的利率计息。
可以看到,向下修正转股价格的触发条件通常高于提前回售条款,这意味着在上市公司未实施转股价格向下修正时该条款才有意义。当上市公司股价大幅下跌时,遭遇提前回售将使上市公司面临现金压力,实施转股价格下修则意味着付出更多的股份数,不同于转股价格下修的权利掌握在上市公司处,提前回售权则掌握在投资者手中,这使得提前回售权的存在能更好的制衡上市公司谨慎实施转股价格向下修正的决策,平衡交易双方利益。
(七)强制转股条款
根据市场案例情况,强制转股条款的触发水平通常设置为不低于当期转股价格的130%,这一水平基本等于上修后的转股价格,不同于向上修正转股价格为当然条款,强制转股权掌握在上市公司的股东大会手中,这可以迫使投资者在上市公司股价大幅上涨时积极转股,降低上市公司债务风险和财务成本,从而保护上市公司原有股东利益。在已过会的案例中,长春高新、赛腾股份等均设置了强制转股条款。
(八)业绩承诺与补偿
当重组交易中使用了定向可转债作为支付工具时,相应的业绩补偿也可以采用定向可转债的形式进行,受此安排影响,定向可转债的锁定期通常与业绩承诺期保持一致,在完成业绩承诺的前提下实施分批解锁。在业绩补偿的顺序选择上,亦可优先以获得的定向可转债进行补偿,如赛腾股份。
六、总结
总体而言,无论在支付工具还是融资工具方面,定向可转债的应用均为A股市场并购重组增添了一个新的选择,其兼具债权及股权的自身特性以及灵活多样的博弈条款设计能够在并购重组中平衡交易双方的利益诉求,促使交易达成。当然,监管政策是不断变化的,如近日公布的再融资新规,降低了创业板再融资门槛,调整了非公开发行股票的定价机制及股份锁定期等内容;抑或是近期通过的修订后的《证券法》将发行股票应当具有“持续盈利能力”改为“持续经营能力”,未来政策的变化会对并购重组中交易双方在对使用定向可转债的选择上作何影响,我们拭目以待。