如何规避债券投资风险「债券的违约风险」
原文标题:中资美元债峰会Panel:如何避雷及违约债券市场投资技巧
图片:拍摄于2019年4月12日于深圳
2018年是中资债券违约率骤然攀升的一年,2018年中资境内人民币债券违约达到1200多亿,超过历史上违约总和的50%,违约率攀升到1.88%。境外美元债也从2017年的零违约攀升到0.5%,违约金额接近30亿美金。
无论是境内外机构都在大幅增加信用分析师配置,重视对公司企业或者债券的信用进行跟踪和分析,如何避雷以及如何进行不良资产投资未来必然成为债券投资机构和基金经理的重要战场。
本文是作者在华尔街交易员APP主办,惠誉和鹏元国际等协办的中资美元债大会上分享的一些观点整合,主要从中资债券的违约历史和现状,境内外违约市场区分,投资机会和违约展望。
关于这次panel违约几个重要的观点:
1、2019年中国违约率应该比2018年趋缓,且违约特征会不太一样。2019年应该是劣质公司出清的一年,因为流动性错杀而违约的概率下降。
2、中国境内违约债市场已经超过2000亿,但目前境内市场缺乏违约债券做市商和投资者,境内违约债券市场呈现出流动性差,价格严重不连续的特征。亟待发展,同时也充满机遇。
3、中资境外美元债市场违约率相对于境内更低。主要是因为境外高收益债发行行业多为地产和城投为主,因此违约相对较低。
4、中资境外高收益美元债除了违约债券有投资机会。其次处于违约“灰色“板块(价格区间在50-80)的债券组合具有更大的投资机会。主要因为流动性较好,波动性高,参与机构丰富等。
5、本文总结了数百家违约公司的一些违约共同特征和违约前兆,可以与各位进行分享。
主持人:王龙总,我们都知道从2014年境内开始出现第一笔的违约事件开始,中资的信用债违约不仅是在境内债券市场出现,甚至在境外的中资美元债中也已有出现。对于这种违约事件不断涌现的情况,您能否为给大家做一个介绍呢?
王龙:2015年至2016年开启的降息降准周期,使得中国境内的无风险利率和风险利差大幅走缩窄,很多企业在2015年到2016年由于对未来融资环境过于乐观,因此采用短期融资方式进行融资,一些企业采用3 2年期限的融资结构,这些债务在2018年大量到期。
2017年,中国开始紧缩周期,政策层面开启降低宏观杠杆率,降低企业和居民的杠杆率,以及银行理财新规推进使得很多信托、非标融资通道被堵,银行表外融资大量回表,直接融资渠道包括债券市场和股票市场都收紧,这些导致2018年企业融资压力加大。
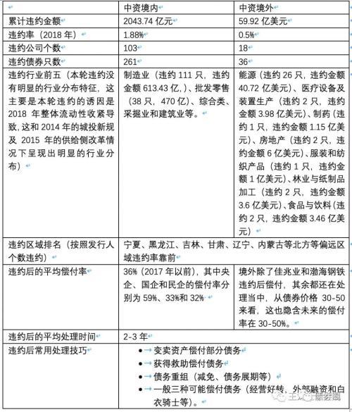
在大量到期,以及融资环境收紧的双向压力下,企业债务违约率大幅攀升。按时间违约来看,2015年到2019年至今分别违约:115.19亿(25只),393.77亿(56只)、337.49亿(35只)、1209.61亿(125只)、331.32(50只)。2018年境外中资美元债去违约金额33.23亿美元,也几乎占了整个美元债违约总金额的一半以上。
表1:境内外违约情况
主持人:对于中资美元债投资如何避雷,王龙总有什么经验分享吗?
王龙:在我看来,首先要整体把握国家宏观政策。把握宏观政策周期,在这种政策周期中,寻找价值洼地的同时,也需要理解政策对于在整体融资环境的态度对于企业融资环境的影响。
其次,从行业角度,政府产业政策对于行业的融资环境影响。比如去年收紧房地产直接和间接融资的行业政策使得房地产公司非常难过,有些房地产公司现在仍然在不断售卖资产来偿还债务。
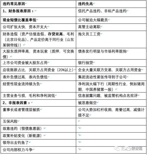
再次,从公司层面来把握违约风险和避雷。通过对过去违约公司进行筛选和统计分析,公司在发生违约前往往都经历一些共同的财务特征和造假嫌疑,以及在违约欠往往会有一些违约先兆:
表2:违约常见原因及先兆
主持人:王龙总,在投资不良资产方面有什么经验可以分享?
王龙:我主要做全球垃圾债投资,投资过即将违约的债券,但未踩雷过,也曾经成功避开一些地雷。其实真正投资违约债券的市场应该是境内人民币违约债券,其违约规模达到了2000多亿,市场容量较大,但是由于参与的机构较少,以及境内银行、保险以及公募基金对于违约债券往往一刀切,造成价格不合理下跌,因此中资境内违约债市场孕育着绝大的投资机会。而境外美元债市场违约总额大约60亿美元,占整个中资美元债市场容量不到1%,占比较少。另外境外中资美元债违约后还没有形成比较成熟的求偿,且求偿隔着境内外这个屏障,因此投资境外中资美元债违约市场不是一个特别好的时机。
但是境外中资美元债有一个“灰色“板块具有较大的投资机遇,这个板块是有信用瑕疵或者具有违约风险的债券篮子,再或者其价格往往因为流动性或者基金产品赎回等因素出现暴跌到50-80元区域的垃圾债,这个区域的债券往往因为高波动属性,关注的投资者多,参与方多而全面使得这个市场更活跃,而且通过深入的信用基本面分析和市场情绪分析,踩准时机,可以大幅获利。
我做了三个模拟组合,把2018年的中资美元债的净价格全年最低值做了一个排序,并且根据价格做了三个分组,分别为违约债券组合(最低价格区间在0-50),价格暴跌组合(50到80),大幅下跌组合(80到90),2018年和2019年至今这三个组合的表现如下:
从上述三个组合来看:
第一个组合,大部分去年违约的债券的价格几乎腰斩,例如诺娃、国储、兴业太阳能等。但这些违约债券目前仍然没有获得很好的债务重组方案,2019年至今这个组合的估值表现甚至继续下跌-0.74%。这些违约债券今年的收益相对不佳。实际上,境外中资美元债偿付了的债券除了佳兆业和渤海钢铁,其他违约债券仍然在求偿的路上。
第二个组合,去年价格暴跌到50-80这个区间的暴跌组合,大多可能是由于基金赎回、流动性风险、受到市场或者行业拖累而错杀的债券。去年暴跌了大概21.62%,但今年反弹达到13.54%。我们用一个最简单的组合构建方法,在去年年底,我们无脑平均分配买入这个区域组合的债券,今年也将大幅度跑赢大市。
第三个组合,去年价格大幅下跌在80-90区间的债券组合,去年下跌达到9.95%,今年反弹只有6.63%,也跑输了今年中资美元高收益债指数。
从这种投资策略来看,最佳策略是购买错杀或者违约边缘的垃圾债的投资收益更大。去年某城投公司发行的美元债券,该美元债一度因为担心违约,两次下跌幅度达到30%以上,市场当时也非常惊慌失措。从大数据来看,这种在违约边缘的债券最终可能偿付成功带来的收益往往比投资实际违约债券具有更大的收益。
而投资已经违约的债券,我个人觉得主要投资这三类可能比较有用:
(1)经营情况有可能好转的公司(例如山水美元债);
(2)具有外部融资支持的违约债券;
(3)白衣骑士会盯上的违约债券。
其次,投资的时机也非常重要,违约债券不仅仅是估值问题,有时候入场时机非常重要,对于债券持有人的态度,持有机构类型以及处理态度都对投资违约债券非常重要。
主持人:王龙总,对中资美元债或者境内人民币债券的违约率如何看?
王龙:我刚从西南地区调研回来,从这次调研与各位董事长和管理的接触来看,他们对待投资者的态度和去年大相径庭,也回到了2015-2016年的时候,这说明了企业的融资情况慢慢再回到2015-2016年那个宽松的年代了。
其次,民营企业大约600,去年违约50-60家,去年这个板块违约率达到10%以上。2019年违约情况和2018年违约特征会所有不同,从康美的违约偿付来看,真正优质企业在2019年违约下降,而劣质或者前期无序扩张和经营不善的公司可能在2019年继续违约。从政府或者中央态度来看,也不可能持续让民营企业违约永远维持这么高,持续违约会拖垮民营经济体,不利于解决我国的就业和GDP增长。
最后,从3月到4月份的首次违约个数来看,2019年以来的违约情况已经较2018年四季度有所下降。
总体来看,2019年中国债务违约率较2018年应该会趋缓。2019甚至之后,中国打破刚兑之后,中国违约债券市场的法律制度和中介机构都急需完善,中国违约债券市场的投资机遇也将显著增多。
本文源自债券圈
更多精彩资讯,请来金融界网站(www.jrj.com.cn)