关联交易分析报告「部门建议和意见」
时间:2022-12-06 15:58:54 • 来源:陈超明
#IPO##公司管理##公司法#
《首发管理办法》对关联交易的规定
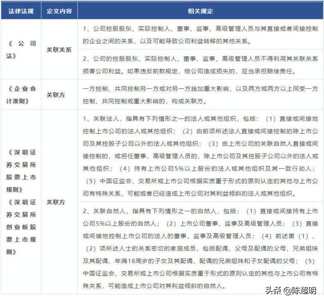
关联关系和关联方
1、相关定义
2、关联方的三种分类
关联交易
1、关联交易的定义及内容
2、关联交易的三种分类
3、关联交易的特殊属性
4、关联交易应遵行的六个属性 商业必要性、逻辑合理性、价格公允性、程序合法性、满足独立性、降低重要性。
5、拟IPO企业关联交易的四条红线
导致独立性缺陷有意操纵业绩隐性关联交易舞弊关联交易非关联化(整改不彻底)6、关联交易审核的三大理念
合理怀疑原则实质重于形式原则重要性原则(金额与性质、剔除关联金额考虑)2017年被否企业涉及的关联交易问题
拟IPO企业规范关联交易的基本原则
诚信第一。真实是信息披露的第一原则,诚信是商业的第一原则。企业的决策层不要高估自己的智商,应当真心规范,诚心整改。整体规划。想要规范,但是不知道怎么规范,规范到什么程度。应当找明白人根据企业情况做好整体规划并给出解决方案。尽早规范。要尽早规范,不要等。规范完了也需要时间来验证规范的效果,从而有利于审核人员得出客观结论。来源于:”IPO上市实务、龙马汇智”
郑重声明:本文版权归原作者所有,转载文章仅为传播更多信息之目的,如有侵权行为,请第一时间联系我们修改或删除,多谢。
精彩信息
2021-06-03
2021-06-03
2021-06-03
2021-06-03
热门推荐