收购华晨宝马股权 公告「宝马收购华晨谁得利」
时间:2023-01-24 10:02:02 • 来源:中国网
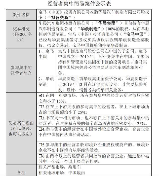
10月20日,国家市场监管总局反垄断局对宝马中国收购华晨汽车制造股权案进行简易案件公示,公示期为2021年10月20日至2021年10月29日。
公告显示,华晨汽车集团控股有限公司(“华晨集团”)目前持有华晨汽车制造有限公司(“华晨制造”)100%的股权,从而单独控制华晨制造。宝马(中国)投资有限公司(“宝马中国”)已经与华晨集团签订股权买卖协议以收购华晨制造全部股权。拟议交易后,宝马中国将单独控制华晨制造。简易案件理由是,在同一相关市场,所有参与集中的经营者所占市场份额之和小于15%。
资料显示,宝马中国成立于2019年,其业务集中在中国,主要为持有和管理宝马集团在中国的投资项目。华晨制造目前华晨集团全资子公司。华晨制造于2019年12月在辽宁沈阳设立,主要从事开发、设计、销售各类汽车相关业务。
在去年下半年,华晨集团总额达1300亿元债务危机被曝光。去年11月20日,因资产不足以清偿所有债务,辽宁省沈阳市中级人民法院裁定受理债权人对华晨汽车重整申请,华晨汽车正式进入破产重整程序。今年8月份,华晨集团等12家企业实质合并重整案召开了第二次债权人大会,会上通过了宝马中国以16.33亿元收购华晨旗下的“中华”汽车资产的议案。
据悉,目前华晨汽车集团的偿债压力较大,负债总金额是资产评估市场价值的约2.5倍。华晨集团管理人在二债会上介绍,截至2021年8月13日,共计有6005家债权人向管理人申报债权,申报债权金额约543.13亿元,管理人经审查初步确定及暂缓确定的债权金额约499.83亿元。此外经调查,预计职工债权及未申报债权约120.01亿元,因此,华晨集团等12家企业的预计负债总金额为619.84亿元。
郑重声明:本文版权归原作者所有,转载文章仅为传播更多信息之目的,如有侵权行为,请第一时间联系我们修改或删除,多谢。
精彩信息
2021-06-03
2021-06-03
2021-06-03
2021-06-03
热门推荐