降准 造谣者 已被行拘5日什么意思「造谣要判几年」
还记得“央行将于4月1日降准”的谣言吗?上证报记者获悉,造谣者已被公安机关处以行政拘留5日的处罚。
此举再次证明了,网络不是法外之地,造谣必被严惩!
先来回顾下事情原委:
2019年3月29日,微信朋友圈、微博中传出一条“央行将于4月1日降准”的虚假消息。
央行旋即于当天发布声明进行辟谣,及时戳穿谣言。
并且,颇为罕见的是,央行立即就此事向公安机关报案。
现在,案子查明了。
上海证券报记者独家获悉,经查,2019年3月29日,造谣人陈某编造了“中国人民银行决定自2019年4月1日起,下调金融机构存款准备金率0.5个百分点”的虚假信息,并发布在微信群中。随后群内成员将该信息转发,造成相关虚假信息在网上大面积扩散。
公安机关已依法对陈某处以行政拘留5日的处罚。
真可谓:网络千万条,守法第一条,造谣毁前程,狱中两行泪。
无论是资本市场、债券市场还是货币市场,都是金融市场的有机组成部分。信息牵动着金融市场的神经,信息传播的真实、准确、完整,对金融市场的健康有序发展起着至关重要的作用。
近年来,随着网络技术的发展,社交媒体的兴起,金融市场的信息传播方式发生了较大变化——传播内容愈加复杂,传播速度更为迅猛,影响范围更加广泛。
一个网络传闻,一则虚假信息,往往可能引起市场异常波动,也可能导致投资者尤其是中小投资者真金白银的损失。近年来,这样的例子屡见不鲜。
但是,信息传播并非法外之地,我国法律对于编造、传播虚假信息有明确的规定和罚则。
《全国人民代表大会常务委员会关于维护互联网安全的决定》中规定,为了维护社会主义市场经济秩序和社会管理秩序,对有下列行为构成犯罪的,依照刑法有关规定追究刑事责任。其中行为之一,就是利用互联网编造并传播影响证券、期货交易或者其他扰乱金融秩序的虚假信息。
《中华人民共和国刑法》第一百八十一条:编造并且传播影响证券、期货交易的虚假信息,扰乱证券、期货交易市场,造成严重后果的,处五年以下有期徒刑或者拘役,并处或者单处一万元以上十万元以下罚金。
《中华人民共和国证券法(2014修正)》第七十八条:禁止国家工作人员、传播媒介从业人员和有关人员编造、传播虚假信息,扰乱证券市场。禁止证券交易所、证券公司、证券登记结算机构、证券服务机构及其从业人员,证券业协会、证券监督管理机构及其工作人员,在证券交易活动中作出虚假陈述或者信息误导。各种传播媒介传播证券市场信息必须真实、客观,禁止误导。
因为有法可依,有行政执法权,近年来,对于资本市场上的编造、传播虚假信息,证监会一直保持高压执法态势。
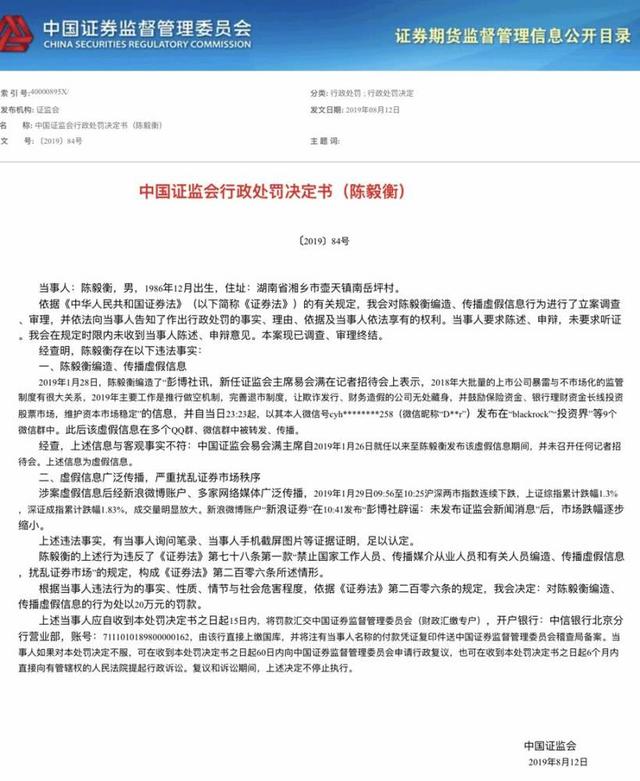
例如,对于编造传播“彭博社讯,新任证监会主席易会满在记者招待会上表示,2019年主要工作是推行做空机制”等虚假信息的个人,证监会8月19日公布了行政处罚决定书,对陈毅衡、林文全、王夏儒、吴化章4人共计罚款56万元。
对于其他金融市场、货币政策等信息传播行为,目前我国尚缺少更为明确的法律,相关部门也没有相关行政执法权。
但是这并非意味着某些造谣者可以逍遥法外。对于此次造谣降准事件,央行果断致函公安机关,要求依法查处编造发布虚假信息的行为,并且公安机关依法对造谣者处以行政拘留5日的处罚,这一系列操作,开了个好头,值得点赞。
相信这次案例,也给市场参与者上了生动的一课,即不造谣、不传谣,保证信息真实、准确、完整地传播,维护公开、公平、公正的市场环境。
健康的金融信息环境,需要各方共同维护。真诚地希望,市场多一些有理有据的理性判断,少一些无凭无据的虚假谣言;真诚地希望,主管部门一直能保持辟谣有速度、有态度,对于造谣者绝不手软;真诚地希望,不论是投资者还是旁观者,都能不造谣、不信谣、不传谣。
(来源:上海证券报)