常见的几种长期筹资方式有「长期筹资方式有几类」
时间:2022-12-14 10:02:04 • 来源:一往无前精灵4q
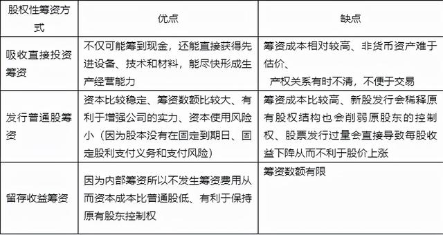
一、股权性筹资
1、 吸收直接投资筹资
其出资形式多样化,可以是货币,也可以是实物、知识产权、土地使用权等,是非股份制企业筹集股权资本的一种常见方式。
2、 发行普通股筹资
即我们通常理解的上市公司通过在市场上发行自己公司的股票从而筹集到资金,或者IPO。
3、 留存收益筹资(即内部股权资本筹资)
将公司内部留存的盈余公积、未分配利润这类留存收益作为筹资来源
打开百度APP看高清图片
二、债权性筹资
1、发行公司债券筹资
2、 长期借款筹资
例如向商业银行贷款、其他金融机构贷款获得资金
三、衍生工具筹资
1、可转换债券
债券持有人在一定期限内可按约定的条件将其手中的债券转换为公司普通股的一种形式,具有股权及债券筹资的双重属性。
2、 认股权证
股份有限公司发行的可认购其公司股票的一种买入期权(看涨期权),持有者在一定期限内以预定价格优先购买一定数量普通股的一种权利。
以上供参考,关注我,为您持续更新~
郑重声明:本文版权归原作者所有,转载文章仅为传播更多信息之目的,如有侵权行为,请第一时间联系我们修改或删除,多谢。
精彩信息
2021-06-03
2021-06-03
2021-06-03
2021-06-03
热门推荐