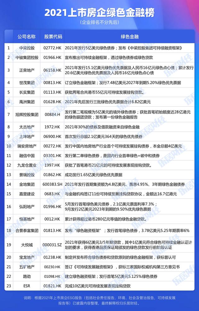
2021年绿色债券上市公司列表「黄金密档」
乐居财经讯 徐迪 6月23日,乐居财经发布《2021地产ESG密档》,为房企信用价值解读提供全新视角。据不完全统计,截止目前,独立发布2021年度ESG报告的上市房企达173家,占已发年报房企总数的6成以上。>>专题 | 2021地产ESG密档
实现绿色增长是地产行业发展的时代要求,除推行绿色设计与技术的产业应用外,在全球可持续投资的带动下,多家房企将可持续发展理念纳入融资机制。
据已发布的ESG报告披露,2021年,23家房企在绿色金融方面迈出了重要步伐,包括订立绿色金融框架、发行绿色债券,以及探寻更多绿色融资产品的可行性,作为构筑“绿色”竞争力的关键支撑,进一步为绿色建筑、节能减排项目、可再生能源应用提供支持,推动企业成长和可持续发展的正向循环。
报告期内,弘阳地产、上坤集团、金地集团、合景泰富集团等成功发行首笔绿色债券,其中,弘阳地产成为中国内地第一家获得香港金管局绿色和可持续金融资助计划补贴的房地产企业;融信中国于本报告期内发行第二单绿色债券,是国内行业首单绿色 碳中和债券;瑞安房地产于年内发行了中国内地房地产行业首个可持续发展挂钩债券4亿美元。
此外,旭辉控股集团获批首笔初始额度近28亿港元的绿色银团贷款,并于2021年发布第一份绿色金融报告,披露其上年度发行的首笔绿色债券募集资金用途及环境影响。
绿色债券是指募集资金专门用于符合规定条件的绿色项目、或为这些项目进行再融资的债券工具。我国的绿色债券起步较晚,2020年“碳达峰碳中和”目标提出,我国才开始加大绿色金融的布局力度,绿色债券受到了行业和国内外市场的偏爱。
去年下半年以来,房企融资越发艰难,绿色债券提供了一条新的融资思路。从监管政策来看,绿色债券的使用要求也比较宽泛,绿色美元债募资用途则更加灵活,在符合国家规定下可以全部用于偿还公司未来到期债务。
从利率来看,近年房企海外债的票面利率均值都在8%以上,超过10%的也不在少数,而对大部分融资主体而言,发行绿色债券要比发行普通债券利率更低。世茂的7.48亿美元2027年到期票据、金地的4.8亿美元3年期绿债,以及路劲的5亿美元绿债,票息均处在5%左右的低成本区域。
另一方面,据中央结算公司分析,国内市场上贴标绿色债券的超额认购率普遍要高于普通债券,这也是绿色债券成本利率下行的重要因素之一。