抚州住房公积金贷款最高额度上升至60万元「抚州首套房首付比例」
时间:2022-10-06 09:04:04 • 来源:凤凰网江西
来源:问政抚州
近日
抚州市住房公积金管理中心
发布了最新政策
一起来看看
↓↓↓
4月15日起实施:
1、借款人家庭住房公积金个人住房贷款最高额度由50万元上升至60万元。
2、依法生育三孩的缴存职工家庭住房公积金贷款最高额度上浮30%。
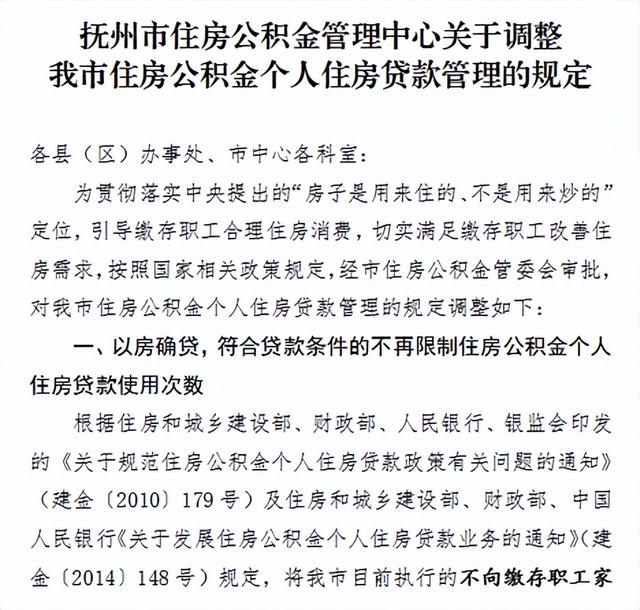
3、以房确贷,符合贷款条件的不再限制住房公积金个人住房贷款使用次数。
具体政策如下
↓↓↓
抚州市住房公积金管理中心
关于调整我市住房公积金
个人住房贷款管理的规定
抚州市住房公积金管理中心
关于提高依法生育三孩的缴存
职工家庭住房公积金个人住房
贷款最高额度的规定
出品丨 抚州日报社
来源丨抚州市住房公积金管理中心
郑重声明:本文版权归原作者所有,转载文章仅为传播更多信息之目的,如有侵权行为,请第一时间联系我们修改或删除,多谢。
精彩信息
2021-06-03
2021-06-03
2021-06-03
2021-06-03
热门推荐