可转债 新规则「可转债交易新规定」
昨天上交所和深交所同时发布了《进一步强化可转债交易监管切实保护投资者合法权益》的公告。
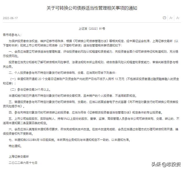
其内容包含两部分:一是《关于可转换公司债券适当性管理相关事项的通知》(以下简称《适当性通知》),其中最重要的是(一)申请权限开通前20个交易日证券账户及资金账户的资产日均不低于人民币10万元(不包括融资融券融入的资产);(二)参与证券交易24个月以上(注意是参与交易的时间,而不是开户时间)。
即可转债交易权限的开通门槛,由过去的无门槛,提高为“10万元资金量 2年交易经验”,已开通权限的投资者不受影响,从2022年6月18日开始实施。
另外一个是《上海证券交易所可转换公司债券交易实施细则(征求意见稿)》(以下简称《交易细则》)(深交所方面也同样发布交易细则征求意见稿),征求意见截至时间为2022年7月1日。
《交易细则》中重点包括:一、可转债上市首日采取57.3%和-43.3%的涨跌幅限制,次日起则为20%的涨跌幅限制;
二、在可转债最后交易日的证券简称前增加“Z”标识;
三、深市超过价格限制的申报由暂存变成无效申报。
总结一下:
1、《适当性通知》从今天开始实施(6.18),还没有开通的朋友都必须满足“2年交易经验 10万元资产量”。这就限制了可转债的增量投资者的增长,这对打新的朋友来说,是个利好。但可转债市场的成交量可能会下滑,波动减弱,对熟悉规则的投资者来说,就少了些许机会。
2、《交易细则》在7月1日征求意见结束之后,大概率就是按这次所公布的交易细则发布执行,沪市和深市的交易规则趋向统一,投资者不必再费那么大劲去记住两套不同的规则。
3、很明显,《适当性通知》和《交易细则》的推出,是为了抑制妖债的炒作,保护“不明觉厉”的朋友去盲目接盘,以后,暴涨的转债会很少很少。
前段时间妖债横行的时候,我就有说过,希望柚资不要搞得太过夸张,免得又出新政策来限制,结果真的等来了政策。
具体的交易规则,等《交易细则》正式执行后,我再捋一捋,写文归纳一下,敬请期待。