盛帮股份 为发行人代持其回购股份该如何处理 「大股东回购股票是利好吗」
——《公司法》第142条的演变
【发行人概述】
成都盛帮密封件股份有限公司(以下简称“盛帮股份”或“发行人”)于2022年1月21日通过创业板上市委审议。盛帮股份是一家专业从事橡胶高分子材料制品研发、生产和销售的高新技术企业,为汽车、电气、航空等领域客户提供高性能、定制化的密封绝缘产品。
【反馈回复】
申请文件及问询回复显示:2017年7月,发行人的员工张焕新作为受让方替发行人代持做市商转让的部分股票;为解除代持,2020年7月张焕新将其所持有的发行人28.1万股股份转让给第三方自然人梁熹。
请发行人:说明通过张焕新代发行人持有发行人自身股票并将上述股票转让给第三方自然人梁熹是否符合《公司法》第142条的规定;结合法律法规和新三板自律监管规则,说明股权代持及解除事项是否合法合规,是否存在被处罚或采取自律监管措施的风险。
回复:
(一)说明通过张焕新代发行人持有发行人自身股票并将上述股票转让给第三方自然人梁熹是否符合《公司法》第142条的规定。
1. 张焕新代发行人持有发行人自身股票并将上述股票转让给第三方自然人梁熹不符合《公司法》(2013年修订)第142条关于“所收购的股份应当在一年内转让给职工”的规定,存在一定瑕疵
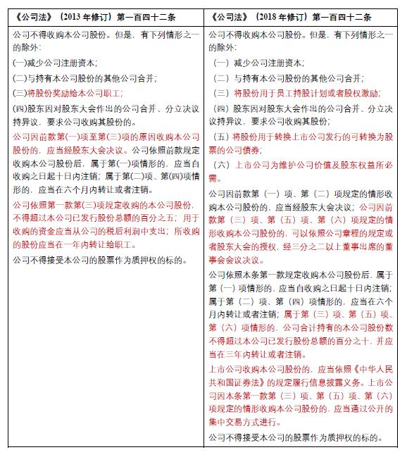
《公司法》(2013年修正)第142条规定:“公司不得收购本公司股份。但是,有下列情形之一的除外:
(一)减少公司注册资本;
(二)与持有本公司股份的其他公司合并;
(三)将股份奖励给本公司职工;
(四)股东因对股东大会作出的公司合并、分立决议持异议,要求公司收购其股份的。
公司因前款第(一)项至第(三)项的原因收购本公司股份的,应当经股东大会决议。公司依照前款规定收购本公司股份后,属于第(一)项情形的,应当自收购之日起十日内注销;属于第(二)项、第(四)项情形的,应当在六个月内转让或者注销。
公司依照第一款第(三)项规定收购的本公司股份,不得超过本公司已发行股份总额的百分之五;用于收购的资金应当从公司的税后利润中支出;所收购的股份应当在一年内转让给职工。公司不得接受本公司的股票作为质押权的标的。”
《公司法》(2013 年修订)142条对公司回购股份的回购情形、决策程序、数量上限、资金来源和处理方式进行了明确规定。公司未直接回购股份,而是通过张焕新代公司受让做市商的相关股份不符合《公司法》(2013年修订)142条的相关规定,具体分析如下:
综上,根据《公司法》(2013 年修正)的规定,公司为将股份奖励给本公司职工收购股份的,“所收购的股份应当在一年内转让给职工”。因此,公司为实施股权激励回购的股份应于一年内(即2018年8月15日前)转让给职工。张焕新代公司持有部分股份后,因公司暂未形成合适的股权激励方案处理该部分代持股份,未按照《公司法》(2013年修正)142 条的规定及时将该部分股份转让给职工,不符合《公司法》(2013年修正)第142条关于“所收购的股份应当在一年内转让给职工”的要求,存在一定瑕疵。
2. 张焕新代发行人持有发行人自身股票并将上述股票转让给第三方自然人梁熹不符合《公司法》(2018年修订)第142条关于回购股份“应当在三年内转让或者注销”的规定,存在一定瑕疵
2018年10月26日,《全国人民代表大会常务委员会关于修改<中华人民共和国公司法>的决定》由中华人民共和国第十三届全国人民代表大会常务委员会第六次会议于通过,《公司法》(2018年修正)于当日开始实施,《公司法》(2018年修正)调整因实施股权激励回购股份处理要求的规定为“应当在三年内转让或者注销”。根据《公司法》(2018 年修正)的上述规定,如公司拟继续实施股权激励,应及时将所持回购股份转让给激励对象;如公司不再继续实施股权激励,应注销回购股份。
2020年7月22日,张焕新将其所持有的公司股份28.1万股以8.59元/股对价转让给梁熹。
张焕新既未将代持股份转让给激励对象,公司终止以张焕新代持股份实施股权激励后也未回购并注销该部分股份的情形不符合《公司法》(2018年修正)142条关于回购股份“应当在三年内转让或者注销”的处理要求。
综上,公司持有的回购股份应及时转让给激励对象或注销,张焕新将上述代持股份转让给独立第三方的行为不符合《公司法》(2013年修订)第142条关于“所收购的股份应当在一年内转让给职工”的规定,不符合《公司法》(2018 年修订)142条关于回购股份“应当在三年内转让或者注销”的规定,存在一定瑕疵。
(二) 结合法律法规和新三板自律监管规则,说明股权代持及解除事项是否合法合规,是否存在被处罚或采取自律监管措施的风险。
1. 股权代持及解除事项不符合《公司法》142条关于回购股份处理要求的规定,存在一定瑕疵,但公司因此受到行政处罚的风险或被要求整改或回购股份的风险较小
如前所述,《公司法》142条要求公司回购股份后应及时转让给激励对象或注销,张焕新未及时将代持股份转让给激励对象而是将其代公司持有的股份转让给独立第三方的行为不符合上述回购股份处理要求的规定。
(1)公司因股权代持及解除事项不符合《公司法》142条的规定被行政处罚的风险较小
经查询,《公司法》的“第十二章 法律责任”章节对有关股东出资、会计账簿设置等违法违规行为的法律责任进行了规定。公司与张焕新的股权代持及解除事项虽然不满足《公司法》第142条的相关规定,但2013年及2018年修正的《公司法》均未对违反第142条及相关事项的行政法律责任进行明确规定。
成都市双流区市场监督管理局于2021年11月18日出具《关于成都盛帮委托张焕新持股事宜相关问题处理工作的函》,确认:“因《公司法》对违反第142条没有设定行政处罚,故本局不会也无权根据《公司法》(2018年修正)对违反该条作出行政处罚。”
据此,公司因股权代持及解除事项不符合《公司法》142条的规定受到主管部门行政处罚的风险较小。
(2)公司因股权代持及解除事项不符合《公司法》142条的规定被要求整改或回购股份的风险较小
①公司不存在被主管部门要求整改或回购股份的风险
如前所述,《公司法》的“第十二章 法律责任”章节未对违反第142条及相关事项的行政法律责任进行明确规定,公司不存在因不符合《公司法》142条的规定被主管部门要求整改或回购梁熹股份注销的风险。
②公司因民事纠纷被要求回购股份的风险较小
公司与张焕新的股权代持及解除事项所涉各方中:1)公司与张焕新的股权代持及解除事项已经公司第三届董事会第五次会议、2017年第一次临时股东大会、第四届董事会第五次会议、2020年第二次临时股东大会审议通过,出席会议非关联董事及出席会议有表决权股东均对相关议案投赞成票;2)公司与张焕新的股权代持形成时,公司尚未形成明确的激励方案,未确定股权激励的对象及数量;公司与张焕新的股权代持解除时,公司核心员工已通过参与定向增发取得公司股份,终止以张焕新所持股票进行员工激励未损害潜在的激励对象利益; 3)张焕新代持股份的受让方梁熹通过大宗交易方式以公允市场价格受让张焕新代公司所持股份,经访谈确认其受让上述股份系基于真实意思表示,与各方不存在纠纷或潜在纠纷; 4)张焕新解除代持后及时将代持期间所持收益归还公司并归还了取得代持股份时自赖喜隆处筹集的借款及利息,公司、张焕新、赖喜隆均已书面确认对公司与张焕新代持形成及解除事项不存在异议,不存在纠纷或潜在纠纷。
据此,公司与张焕新的股权代持及解除事项未侵犯利益相关方的利益,所涉各方均对股权代持形成及解除事项不存在异议。
如符合条件的股东、张焕新、梁熹等利益相关方认为公司 2020 年第二次临时股东大会授权张焕新向无关联第三方转让股权的相关决议无效向有管辖权的人民法院起诉请求判令相关决议无效且要求公司回购相关股份并注销,公司存在回购相关股份并注销的风险。
鉴于:1)公司 2020 年第二次临时股东大会出席会议有表决权的股东均投赞成票;张焕新、梁熹等利益相关方确认对公司与张焕新代持形成及解除事项不存在异议,不存在纠纷或潜在纠纷;2)张焕新因减持代持股份及代持股份分红产生的收益已归还公司,未对公司及公司股东造成利益损害;3)基于双方真实的意思表示,张焕新已将代持股份转让给梁熹形成了稳定的民事法律关系;股东大会决议无效不直接导致公司回购梁熹股份并注销的法律后果,利益相关方要求公司回购梁熹股份并注销没有请求权基础,股东上述请求难以得到人民法院的支持。据此,公司因不符合《公司法》142条的规定被起诉要求回购股份并得到人民法院支持的可能性较小。
综上所述,公司因股权代持及解除事项不符合《公司法》142条的规定被要求整改或回购股份的风险较小。
2. 股权代持及解除事项不符合《非上市公众公司监督管理办法》第3条关于公众公司股份明晰要求的规定,但被采取自律监管措施或受因信息披露等证券违法行为受到行政处罚的风险较小
公司与张焕新股权代持及解除事项不符合《非上市公众公司监督管理办法》第3条关于公众公司股份明晰要求的相关规定,但被采取自律监管措施或受因信息披露等证券违法行为受到行政处罚的风险较小,具体分析如下:
(1)股权代持不符合公众公司股权明晰要求,但该等代持的形成及解除过程已及时在股转系统披露,未被股转系统采取自律监管措施
《非上市公众公司监督管理办法》第3条规定:“公众公司应当按照法律、行政法规、本办法和公司章程的规定,做到股权明晰,合法规范经营,公司治理机制健全,履行信息披露义务”。公司委托张焕新代持股份虽不符合公众公司股权明细的要求,但公司为实施股权激励委托张焕新受让做市商股份及终止股权激励并委托张焕新向第三方转让拟激励股份均已及时在股转系统披露,具体情况如下:(略)
鉴于:1)《非上市公众公司监督管理办法》未对违反第 3 条股权明晰要求的行政法律责任进行明确规定; 2)公司与张焕新的股权代持及解除事项已经公司第三届董事会第五次会议、2017 年第一次临时股东大会、第四届董事会第五次会议、2020 年第二次临时股东大会审议通过并公开披露,该等代持未实质导致公司股份不明晰;3)张焕新已于2020年7月将其代公司所持股份转让给梁熹解除了代持,代持情形已整改完毕;4)截至本补充法律意见书出具之日,公司未因此被股转系统采取自律监管措施或受到行政处罚。
据此,公司因历史上委托张焕新代持股份不符合公众公司股权明晰的要求被股转公司采取自律监管措施的风险较小。
(2)股权代持形成及解除过程不涉及《证券法》中内幕交易、操纵证券市场等证券违法行为
2017 年股转系统尚未形成公司回购股份的业务细则,公司与张焕新之间的代持系在挂牌企业直接回购股权用于员工激励存在客观障碍情形下的安排,并非为内幕交易、操纵证券市场等非法目的所设。
公司与张焕新代持股票的目的、形成及解除过程均已经公司董事会、股东大会决议并于股转系统公开披露,交易价格及方式符合股转系统的交易规则,公司及股东均不存在因股票交易异常的行为受到主管部门处罚或被股转系统采取自律监管措施,上述股权代持形成及解除过程不涉及内幕交易、操纵证券市场等证券违法行为。
综上,前述股权代持及解除事项不符合《非上市公众公司监督管理办法》第3 条关于公众公司股份明晰要求的规定,但被采取自律监管措施或受因信息披露等证券违法行为受到行政处罚的风险较小。
综上所述,发行人的股权代持及解除事项不满足《公司法》第142条关于公司回购股份处理要求的规定以及《非上市公众公司监督管理办法》第3条关于公众公司股权明晰要求的规定,存在瑕疵;但该等事项不涉及信息披露等证券违法行为,发行人因此被行政处罚或被采取自律监管措施的风险较小。发行人的股权代持及解除事项不构成《创业板首发管理办法》《创业板审核规则》所述的重大违法行为,即使公司需回购历史上的代持股份并注销,也不会导致影响本次发行上市条件的情形出现,不会对本次发行上市构成实质性法律障碍。
【律证分析】
盛帮股份在2010年完成股改,2014年在新三板挂牌,其在2020年底提交创业板上市申报材料后即停牌。2017年7月,发行人的员工作为受让方替发行人代持做市商转让的部分股票;为解除代持,2020年7月该员工将其所持有的发行人28.1万股股份转让给第三方自然人。交易所要求发行人说明通过员工代发行人持有发行人自身股票并将上述股票转让给第三方自然人是否符合《公司法》第142条的规定,是否存在被处罚或采取自律监管措施的风险。
在此事件过程中,恰好历经了《公司法》的一次修订,笔者将《公司法》2013年修订版与2018年修订版的第142条条款内容对比如下:
2018年《公司法》第142条主要修订内容包括:将“将股份奖励给本公司职工”修订为“员工持股计划或股权激励”,新增第五项、第六项“将股份用于转换上市公司发行的可转换为股票的公司债券”、“上市公司为维护公司价值及股东权益所必需”的回购情形;简化了公司回购股份的决定程序;扩展“库存股”的公司持有期限和持有数额的上限;新增了上市公司股份回购的信息披露义务和公开的集中交易方式要求。
2017年7月,发行人为回购做市商持有的公司股票用于将来员工激励之目的及操作便利性,由公司员工作为受让方受让做市商持有的公司股票并为发行人代持该部分股票;2017年8月16日,公司员工以6.7元/股价格自公司原做市商处购入28.1万股公司股票,该笔资金直接来源于发行人实际控制人提供的借款。
依据当时生效的《公司法》(2013年修正)的规定,公司为将股份奖励给本公司职工收购股份的,所收购的股份应当在一年内转让给职工。因此,发行人为实施股权激励回购的股份应于一年内(即2018年8月15日前)转让给职工。而公司员工代公司持有部分股份后,因公司暂未形成合适的股权激励方案处理该部分代持股份,未在一年内按照《公司法》第142 条的规定及时将该部分股份转让给职工。
发行人解释其基于进入新三板精选层的考虑,于2020年4月通过定增方式实现员工持股,不再将上述员工所持的该部分股票用于实施员工激励;2020年7月该员工将其所持有的发行人28.1万股股份转让给第三方自然人,公司员工于2020年10月向发行人实际控制人偿还完毕借款本金及资金占用费,从而解除了股权代持行为。
解除股权代持行为发生时,《公司法》已修订,而公司员工既未将代持股份转让给激励对象,公司终止以员工代持股份实施股权激励后也未回购并注销该部分股份的情形不符合当时生效的《公司法》(即2018年修正)第142条关于回购股份应当在三年内转让或者注销的处理要求。
综上,发行人涉及股权代持及解除事项均不符合《公司法》第142 条关于回购股份处理要求的规定,而中介机构的解释是《公司法》未对违反第142条及相关事项的行政法律责任进行明确规定,工商主管部门亦出具了无违规证明;虽然股权代持不符合公众公司股权明晰要求,但该等代持的形成及解除过程已及时披露,未被股转系统采取自律监管措施;股权代持及解除事项未侵犯利益相关方的利益,所涉各方均对股权代持形成及解除事项不存在异议,发行人因不符合《公司法》规定被起诉要求回购股份并得到人民法院支持的可能性较小。故得出发行人因此受到行政处罚的风险或被要求整改或回购股份的风险较小的结论。
【参考法规文件】
《中华人民共和国公司法》(1994.07.01 生效,2018.10.26修订)
第一百四十二条 公司不得收购本公司股份。但是,有下列情形之一的除外:
(一)减少公司注册资本;
(二)与持有本公司股份的其他公司合并;
(三)将股份用于员工持股计划或者股权激励;
(四)股东因对股东大会作出的公司合并、分立决议持异议,要求公司收购其股份;
(五)将股份用于转换上市公司发行的可转换为股票的公司债券;
(六)上市公司为维护公司价值及股东权益所必需。
公司因前款第(一)项、第(二)项规定的情形收购本公司股份的,应当经股东大会决议;公司因前款第(三)项、第(五)项、第(六)项规定的情形收购本公司股份的,可以依照公司章程的规定或者股东大会的授权,经三分之二以上董事出席的董事会会议决议。
公司依照本条第一款规定收购本公司股份后,属于第(一)项情形的,应当自收购之日起十日内注销;属于第(二)项、第(四)项情形的,应当在六个月内转让或者注销;属于第(三)项、第(五)项、第(六)项情形的,公司合计持有的本公司股份数不得超过本公司已发行股份总额的百分之十,并应当在三年内转让或者注销。
上市公司收购本公司股份的,应当依照《中华人民共和国证券法》的规定履行信息披露义务。上市公司因本条第一款第(三)项、第(五)项、第(六)项规定的情形收购本公司股份的,应当通过公开的集中交易方式进行。
公司不得接受本公司的股票作为质押权的标的。
《非上市公众公司监督管理办法》(2013.01.01生效,2021.11.15修订)
第二条 本办法所称非上市公众公司(以下简称公众公司)是指有下列情形之一且其股票未在证券交易所上市交易的股份有限公司:
(一)股票向特定对象发行或者转让导致股东累计超过200人;
(二)股票公开转让。
第三条 公众公司应当按照法律、行政法规、本办法和公司章程的规定,做到股权明晰,合法规范经营,公司治理机制健全,履行信息披露义务。
第四条 公众公司公开转让股票应当在全国中小企业股份转让系统(以下简称全国股转系统)进行,公开转让的公众公司股票应当在中国证券登记结算公司集中登记存管。