绿色债券和绿色金融债券「躺着也能看懂的绿色债券知识 一起来学习充电吧」
中国绿色债券指南——绿色债券简介
作者:东方金诚 研究发展部 杨雨濛
1.绿色债券是什么?
绿色债券是指募集资金主要用于支持绿色产业项目的债券。目前活跃在我国资本市场上的绿色债券有:
(1)绿色金融债:金融机构法人依法发行的、募集资金用于支持绿色产业并按约定还本付息的有价证券,由中国人民银行(以下简称为“央行”)核准发行和监管。
(2)绿色企业债:募集资金主要用于支持节能减排技术改造、绿色城镇化、能源清洁高效利用、新能源开发利用、循环经济发展、水资源节约和非常规水资源开发利用、污染防治、生态农林业、节能环保产业、低碳产业、生态文明先行示范实验、低碳试点示范等绿色循环低碳发展项目的企业债券,由国家发展和改革委员会(以下简称为“国家发改委”)核准发行和存续期监管。
(3)绿色公司债:在交易所发行的,支持募集 资金用于支持绿色产业的公司债券,由交易所或中国证券监督管理委员会(以下简称为“证监会”)核准发行,由中国证监会监管。
(4) 非金融企业绿色债务融资工具:在银行间交易商协会注册,在全国银行间债券市场发行和流通的,支持募集资金用于绿色产业的债务融资工具。
(5)绿色结构融资类工具:绿色信贷资产证券化、绿色项目收益权资产支持计划等。
2.什么是绿色项目?
国内定义
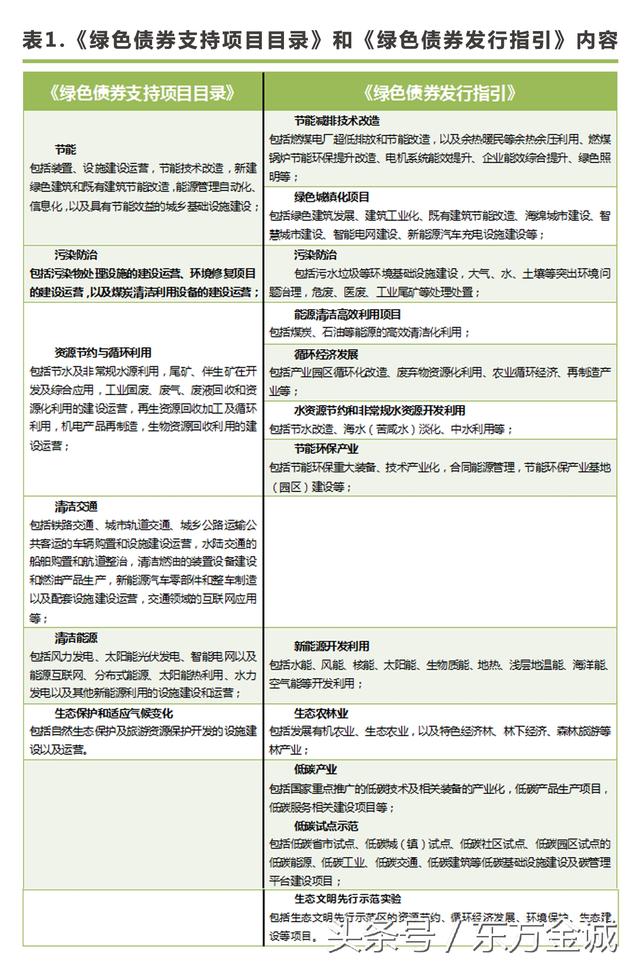
绿色项目通常是指有利于改善气候、空气、水、土壤、生态、能源消耗等环境友好型或环境修复型项目。目前,对什么项目能被在国内被认定为绿色项目,主要参考中国金融学会绿色金融专业委员会编制的《绿色债券支持项目目录》以及国家发改委发布的《绿色债券发行指引》:
国际方面
国际市场上接受度较高的绿色债券产业标准主要包括国际资本市场协会(ICMA)与国际金融机构合作推出绿色债券原则(GBP),以及由气候债券倡议组织(CBI)开发的气候债券标准(CBS)。
GBP:绿色债券是募集资金专门用于符合规定条件的现有或新建绿色项目的债券工具,绿色项目包括但不限于可再生能源、节能、垃圾处理、节约用地、生态保护、绿色交通、节水和净水等七大类。
CBS:目前可以认证的债券包括如下项目:太阳能、风能、低碳建筑、快速公交系统和低碳运输等(关于生物质能、水、农林与土地使用的标准尚未公布)。
3.绿色债券与非绿色债券有什么不同?
(1)资金投资方向:与传统债券不同,绿色债券所募集资金应主要投资于绿色产业项目,鼓励设立专门的账户实现专款专用。
(2)债券期限:由于某些对于生态环境的投资需要较长时间才能形成回报,因此债券存续期限通常会覆盖整个建设期和运营,目前市面上已发行的绿色债券大多为中长期融资债券。
(3)披露要求:由于发行人需向投资人和社会证明募集资金使用途径是在绿色项目并产生了真实的绿色效益,因此监管机构通常对于绿色债券环境信息披露有着更高的要求,并鼓励由独立第三方专业机构在发行前进行绿色认证或评估,在存续期对环境信息披露及环境效益进行第三方鉴证。
(4)更容易获得政府支持:由于绿色项目所带来的正外部性,绿色项目更容易获得政府机构的政策支持,绿色债券发行也更容易获得优惠条件。
(5)绿色债券的投资者:绿色债券会吸引某些愿意为环境效益支付溢价的绿色投资者。
4.绿色债券的主要政策有哪些?
(1)绿色金融债:央行于2015年12月22日出台的《在银行间债券市场发行绿色金融债券的公告》要点如下:
1)发行人应当在募集说明书承诺的时限内将募集资金用于符合《绿色债券支持项目目录》的绿色产业项目信贷投放;
2)募集资金闲置期间,发行人可以将募集资金投资于非金融企业发行的绿色债券以及具有良好信用等级和市场流动性的货币市场工具。
(2)绿色企业债:国家发改委于2015年12月31日发布《绿色债券发行指引》。要点如下:
1)审核方面,绿色债券的发行比照“加快和简化审核类”债券审核程序,提高效率;且调整了企业债券现行审核政策及准入条件,发行绿色债券的企业不受发债指标限制;
2)各级政府对于绿色项目给与支持鼓励的财政政策并积极引导社会资本参与绿色项目建设;
3)拓宽绿色债券的担保增信渠道;
4)鼓励债券品种创新,支持股权投资企业、基金等发行债券投资于绿色项目。
(3)绿色公司债:上交所2016年3月16日发布《关于开展绿色公司债券试点的通知》和深交所4月22日发布的《深圳证券交易所关于开展绿色公司债券业务试点的通知》,要点如下:
1)设立绿色公司债券申报受理及审核绿色通道,加快发行及审核效率;中证机构间报价系统也为绿色债券设立的绿色通道;
2)交易所对被认定为绿色的公司债券进行统一标识——G标;
3)交易所将适时发布绿色公司债券指数。
非金融企业绿色债务融资工具
交易商协会制定的《非金融企业绿色债务融资工具业务指引》目前正在完善中。
5.绿色债券在中国的发展如何?
2016年以来,国内绿色债券市有以下几个特点:
(1)政策支持:债券发行相关的监管机构积极推出绿色债券相关的政策文件,并先后批准发行了绿色债券;
(2)发展迅速:2016年上半年,中国债券市场上发行的绿色债券已达556.46亿元人民币(约90亿美元),成为国际上最大的绿色债券发行市场. 2016年7月,中国银行在国际市场上发行了30亿美元绿色债券,成为亚洲最大一笔美元计价绿色债券,同时金砖国家开发银行在境内发行30亿元人民币计价绿色债券,标志着我国绿色债券国际化进程加快。
(3)投资人认可:目前,投资人对已发行的绿色债券认可度较高,目已发行的绿色债券大多数出现了超额认购的情况,同时发行利率显著低于同月平均利率,说明绿色风险因素对债券发行定价有着显著影响;
(4)潜力巨大:央行行长周小川认为,中国今年绿色债券发行量预计将达3000亿元。同时在未来的5年內,我国每年会在绿色领域投资约6000亿美元,即是目前绿色投资水平的2倍,因此未来国内市场潜力巨大,中国有望形成较为成熟的绿色投资者和绿色金融市场。
声明:本报告是东方金诚的研究性观点,并非是某种决策的结论、建议等。本报告引用的相关资料均为已公开信息,东方金诚进行了合理审慎地核查,但不应视为东方金诚对引用资料的真实性及完整性提供了保证。本报告的著作权归东方金诚所有,东方金诚保留一切与此相关的权利,任何机构和个人未经授权不得修改、复制、销售和分发,引用必须注明来自东方金诚且不得篡改或歪曲。
郑重声明:本文版权归原作者所有,转载文章仅为传播更多信息之目的,如有侵权行为,请第一时间联系我们修改或删除,多谢。