南京二套房公积金贷款最高额度多少「南京公积金最高可以贷款多少钱」
5月20日,一个甜蜜的日子。
南京楼市政策暖风也选在了这一天,再次给买房人送惊喜。
这份惊喜“大礼包”,涉及公积金贷款额度提高、房贷利率下调两个方面。
01
南京上调公积金贷款额度
使用公积金购买二套房最高可贷100万
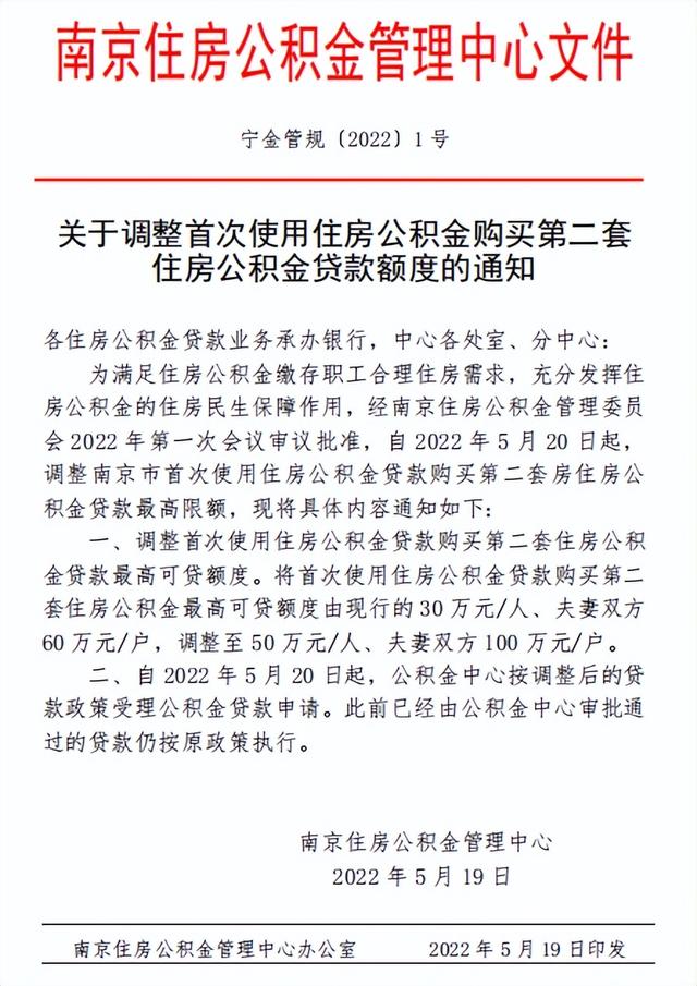
5月19日,南京住房公积金管理中心发布了《关于调整首次使用住房公积金购买第二套住房公积金贷款额度的通知》,并于5月20日执行。
《通知》的主要内容就是上调首次使用住房公积金贷款购买第二套住房公积金贷款最高可贷额度。
个人首次使用住房公积金贷款购买第二套住房公积金贷款最高可贷额度由现行的30万元/人,调高至50万元/人。
夫妻双方首次使用住房公积金贷款购买第二套住房公积金贷款最高可贷额度由60万元/户,调高至100万元/户。
此前已经由公积金中心审批通过的贷款仍按原政策执行。
《通知》原文件如下↓
02
5月份,5年期以上LPR暴跌
100万房贷,每月少还89元
5月20日,新一期贷款市场报价利率(LPR)出炉。
中国人民银行授权全国银行间同业拆借中心公布:1年期LPR为3.7%,与此前持平;5年期以上LPR为4.45%,此前为4.6%,下跌15个基点。
其实,在今天LPR报价之前,央行就已经率先出了一个大招。
5月15日下午,央行、银保监会发布《关于调整差别化住房信贷政策有关问题的通知》称,对于贷款购买普通自住房的居民家庭,首套住房商业性个人住房贷款利率下限调整为不低于相应期限贷款市场报价利率减20个基点。
事实上,LPR变动,对于新用户来说,是大利好。不过对于老用户来说,却并不能享受。
这源于购房者的房贷重定价周期都是一年,已经买房放贷的存量客户的房贷利率重定价日为每年的1月1日,会根据当时的LPR调整当年的房贷利率。
由于2021年12月5年期LPR报价未变动,这意味着即便本月5年期LPR调降,很多存量客户今年的房贷利率不会变动。
以100万、30年、等额本息还款为例:
以首套房贷利率4.6%来计算,贷款100万,等额本息30年还款,还款总额184.55万元,每个月需还款5126.44元。
如果以首套房贷利率4.45%来计算,贷款100万,等额本息30年还款,还款总额181.3万元,每个月需还款5037.19元。
LPR下降15个基点,从最低4.6%调为最低4.45%,也就意味着,100万的贷款月供能省89.25元,30年将少还3.25万元。
易居研究院智库中心研究总监严跃进指出:
① 货币金融大环境宽松,对于房地产市场,势必会产生积极影响,对于降低购房成本、降低开发贷款和经营贷款成本等都有积极作用。后续房贷利率还有进一步下调的可能。
② 还会对房企融资也会产生重要影响,对于房企积极申请低成本开发贷款等有积极作用,有助于房企中长期融资成本和经营成本降低。