我的南京公积金异地转移业务「南京公积金异地购房还贷提取」
近期,关于公积金的好消息不断传来!目前南京至少有15家楼盘接受购房者公积金贷款,包括江北新区、河西、鼓楼滨江等热门楼盘。且目前公积金下款时间已经提速到2-3个月,接下来还将提速。
最近咨询南京公积金贷款的人也比较多:南京公积金如何提取?怎么提取公积金交房租?如何办理公积金逐月还商贷?公积金异地如何转接……看这篇文章就够了!
公积金贷款
一、申请条件
1.借款人为具有完全民事行为能力的具有中华人民共和国国籍的自然人。申请贷款前借款人须住房公积金开户并且连续足额缴存住房公积金满6个月(含)以上,其个人和单位住房公积金帐户处于正常状态。
2.借款人必须是购房人本人或建造、翻建、大修自住住房的产权人,且购买、建造、翻建、大修的自住住房位于南京市行政区域范围内。
3.办理购房贷款的,须具有合法有效的房屋买卖合同、协议;建造、翻建住房的,须取得《不动产权证书》;大修住房的,须具有《不动产权证书》或《房屋所有权证》和《国有土地使用证》并出具当地街道(镇)以上建设规划部门的大修证明。
4.购买商品房、经济适用住房的,在预告登记种类为“预售商品房(经济适用房)买卖预告登记”的《不动产登记证明》登记之日起一年之内申请贷款。购买二手房未采取担保机构进行阶段性担保(网签非资金监管、抵押)的,在《不动产权证书》过户完毕3个月内申请贷款。建造、翻建住房的,在《不动产权证书》核发之日起三个月内申请贷款;大修住房的,在大修完成后施工单位开出江苏省南京市建筑业统一发票之日起三个月内申请贷款。
5.借款人具有稳定的经济收入和偿还贷款本息的能力,个人征信良好,无影响贷款偿还能力的其他债务。信用报告有以下情况之一的,不予贷款:(1)借款申请人或其配偶仍有尚未偿还的逾期贷款的;(2)借款申请人准贷记卡或贷记卡透支逾期未还的;(3)贷款申请时近两年内,申请人商业贷款(不含助学贷款)逾期累计达到6期(含)以上且未出具合理说明的。
6.购买第一套或第二套自住住房符合条件申请住房公积金贷款的,最低首付款比例不少于购房总价的20%,其中,购买共有产权保障房时,首付款≥房屋总价*所购份额*20%。
7.以所购买、建修房屋作抵押担保。借款人签订同意用所购住房作抵押并按要求办理相关登记手续的声明;借款人配偶及其他共有产权人同意用所购住房作抵押并签订《共有权人同意抵押承诺书》。
8.借款人及共有产权人出具能够在处分抵押物时自行安置的承诺书。
二、南京公积金贷款买房流程
图l南京链家
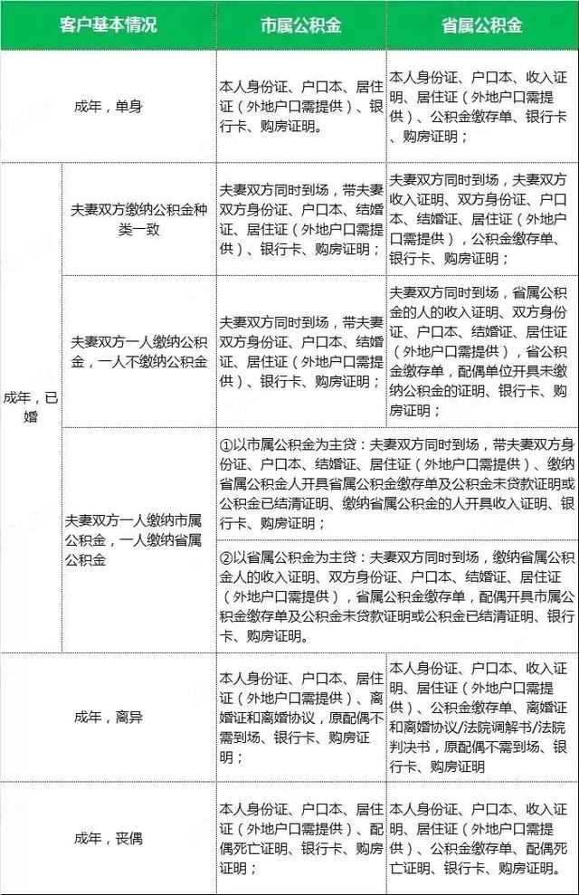
三、公积金贷款面签时所需材料
图l南京链家
南京公积金提取条件
1、购买商品房的;
2、购买二手房的;
3、购买公有住房的;
4、购买经济适用房的;
5、偿还购房贷款本息的;
6、租住公共租赁住房的;
7、租住商品住房的;
8、离休、退休的;
9、出境定居的;
10、职工死亡或被宣告死亡的;
11、与单位终止劳动关系,且户口迁出本市或户口不在本市的;
12、享受城乡居民最低生活保障或被市总工会认定为特困职工的;
13、本人、配偶、父母及其子女因重大疾病造成家庭生活特别困难的;
14、连续失业两年以上,且男职工年满45周岁、女职工年满40周岁,家庭生活特别困难的;
15、完全或部分丧失劳动能力,并与单位终止劳动关系的。
16、单位集资建房的;
17、在国有(集体)土地上建造、翻建自住住房的;
18、在国有(集体)土地上大修自建自住住房的;
19、遇到其他突发事件造成家庭生活特别困难的;
20、差错调整。
备注:
1、住房公积金账户在主城区的,以上1至15项提取审核事项由银行审核办理。单笔提取金额超过10万元或非住房消费类及异地购房等提取审核事项,需由中心(归集处)进行复审。
2、住房公积金账户在非主城区的(含集中账户),以上1至20项提取审核事项均由分中心审核办理。
3、住房公积金账户在主城区的,以上16至20项提取审核事项均由中心(归集处)审核办理。
4、住房公积金账户在主城区集中管理的,以上1至15项提取审核事项由中心(二楼大厅)审核办理。
南京公积金提取所需材料
提取公积金购买商品房所需携带的材料:
1. 本人和配偶身份证原件,结婚证原件。
2. 市房产管理部门登记的《商品房买卖契约》原件。
3. 购房发票原件,如:现金(转账支票)。
4. 购房合同上有多人姓名的须提供关系证明原件。
5. 代办须提供代办人身份证原件。
提取公积金购买二手房所需携带的材料:
1. 本人和配偶身份证原件,结婚证原件。
2. 房屋所有权证原件。
3. 购房发票原件,如:现金(转账支票)。
4. 契税完税凭证。
5. 存量房买卖合同原件。
6. 代办须提供代办人身份证原件。
备注:
1. 购房提取公积金的办理时间为:购房1年之内。商品房买卖契约登记备案1年之内,二手房买卖为交纳契税1年以内。
2. 在提取公积金购房时,需注意账户里至少保留1块钱,如果需要逐月还月供的话,至少保留13个月的金额。
3. 外地购房提取必须本人及配偶在南京无房。
南京公积金逐月还商贷
一、办理公积金逐月还商贷的条件:
1、公积金贷款已结清(或者根本没贷公积金),商业贷款还没结清;
2、公积金账户留存余额大于或等于该账户月缴存额的12倍;
3、买普通住宅才行,办公、商业、别墅和酒店式公寓(45年以下产权)等都办不了;
4、如果是南京市公积金(仅市公),所归还的贷款必须是南京公积金管理中心住房公积金贷款业务承办银行。
备注:
南京提取公积金逐月还商贷
目前省、市公积金都可以办理逐月还商贷。
二、提取额度
南京市公积金
1、每个账户留存余额须不小于签订委托逐月提取还商贷协议时本缴存账户月缴存额12倍;
2、提取金额不超过借款人及配偶各缴存账户月缴存额之和与商业性个人住房贷款上月已归还的月应还款额二者中的较小值。
江苏省级机关住房公积金
借款人和配偶申请支取的总额,不超过上次支取当月至本次申请上月实际的还款额。
三、办理公积金逐月还商贷所需材料:
1、贷款所在银行开具的《委托支取公积金归还商业性住房贷款登记单受理回执》;
2、人民银行开具的贷款个人征信报告(明细版);
3、主贷款人及配偶身份证、结婚证、还贷账户(卡或存折);
4、相关文件规定的及管理中心需要查证的其他材料。
四、办理公积金逐月还商贷的银行:
具体是指本市承办住房公积金业务的商业银行。目前有:建行、工行、农行、中行、交行、南京、中信、招商、兴业、浦发、平安、民生、华夏、光大、江苏、广发、紫金、邮储18家银行。
南京提取公积金交房租
提取条件:
职工连续足额缴存住房公积金满3个月,本人及配偶在本市行政区域内无自有住房且租赁住房的,可提取夫妻双方住房公积金,用于支付当年房屋租赁费用(只能是当年房租)。
提取额度:
1、租住公共租赁住房的,按当年实际发生的房租计算;
2、租住商品住房的,未婚职工按每月提取金额不超过900元计算,已婚职工夫妻双方合计按每月提取金额不超过1800元计算。
提取凭证:
1、本人和配偶身份证原件。(未婚提供本人身份证)。
2、结婚证原件(未婚不用提供,离婚提供离婚证)
3、房产证复印件。
办理时间:全年均可办理,一年办理一次。
南京公积金异地转接方法
全国住房公积金异地转移接续平台可办理职工公积金从异地转至南京,以及南京转至异地两类业务。
1、外地公积金转进来,需提供转出地个人公积金账号
如果想把外地公积金转进来,举个栗子:
以前在北京工作了3年,公积金也缴存了3年,后来来到南京工作,并在南京缴存公积金,那么在北京的公积金就可以通过接续平台办理,将这3年的公积金转入南京的公积金账户。
值得注意的是,从异地转至南京时,申请人需在《住房公积金异地转移接续申请表》上填写转出地个人公积金账号。职工提出转移申请,应当本人办理。不能本人办理的,可委托单位经办人员代办。
2、本地转出去,需办理账户封存手续
如果想把在南京缴存的公积金转到异地,个人住房公积金账户信息须完整准确,且与南京市单位终止劳动关系并已办理账户封存手续,同时,转入地公积金中心也开通接续平台。
满足以上条件后,申请人可在异地中心设立住房公积金账户后,直接向异地中心申请将在南京缴存的住房公积金转移至异地。
目前已接入全国住房公积金异地转移接续平台的城市有:
上海、南京、大连、厦门、长沙、嘉兴等在内的数十个城市完成了接入工作。6月底前,全国住房公积金异地转移接续平台将在所有公积金中心使用。
如果转入地和转出地都没有接入,或者其中一个没有接入平台,均不能通过平台办理。这种情况下,缴存职工仍需按原方式到公积金中心窗口办理业务。
未接入平台城市公积金如何转接
南京职工与单位终止劳动关系后,到外省市单位工作的,应当自终止劳动关系之日起30日内,办理住房公积金个人账户转移手续。办理方法如下:
办理场所:单位住房公积金账户所属网点。
办理要件:
1.外地住房公积金管理中心的接收证明;
2.《南京市职工社会保险关系变动申报表》或职工工作调动证明文件原件及其复印件(职工住房公积金个人账户状态为封存的不需提供);
3.经办人身份证原件及其复印件。
办理流程:
单位填写《南京住房公积金转移申请单》并加盖单位印鉴章(一次办理多人转移的还应当填写《南京住房公积金转移清册》并按规定格式建立住房公积金转移电子表格),连同要件资料到服务网点申请办理。
办理时限:手续齐全情况下,不超过15个工作日。
更多南京公积金政策解读,可见文章《今天南京公积金新规执行,最新最全提取攻略来了!》(点击蓝字即可查看)
本文由“买哪儿”倾情赞助~