鄂州公积金新政策「老房子加装电梯可以用住房公积金吗」
时间:2022-10-14 14:58:06 • 来源:鄂州新闻网
对于想要买房的自由职业者
公积金是一个迈不过去的坎
不过,现在好消息来了
以后买房子
可以更省钱
2021年6月9日
鄂州市灵活就业人员自愿缴存使用
住房公积金管理暂行办法
正式发布
新政策如何
赶紧来看看
↓ ↓ ↓
除了这个
还有个好消息
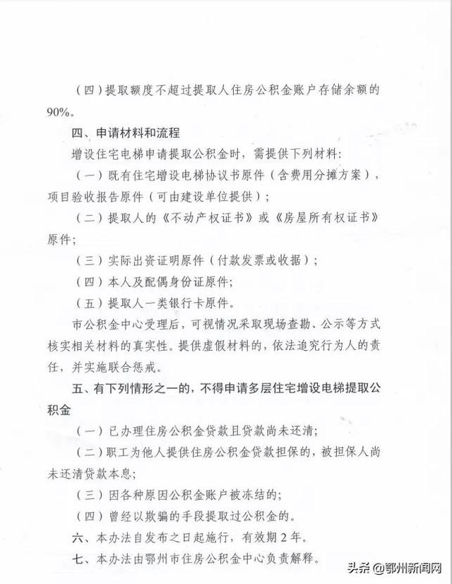
鄂州老旧小区加装电梯
也可以提取公积金啦
↓ ↓ ↓
为新好政策点赞!
转发告诉更多人吧~
来源:鄂州市公积金管理中心
郑重声明:本文版权归原作者所有,转载文章仅为传播更多信息之目的,如有侵权行为,请第一时间联系我们修改或删除,多谢。
精彩信息
2021-06-03
2021-06-03
2021-06-03
2021-06-03
热门推荐