住房公积金跨省通办「住房公积金跨省转移」
时间:2022-09-28 10:03:10 • 来源:绥阳发布
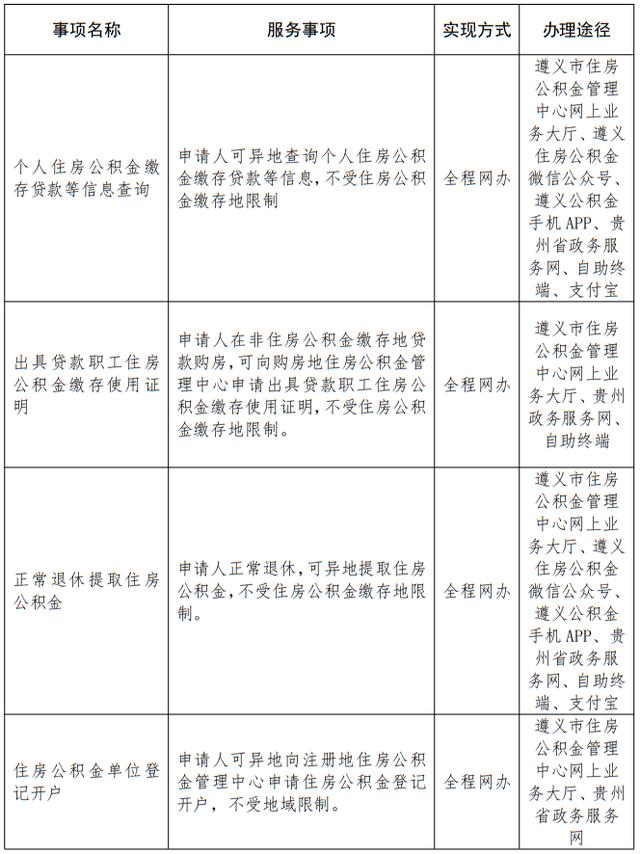
为进一步深化“放管服”改革,优化营商环境,持续增强我县住房公积金政务服务水平,着力推进住房公积金高频服务事项“跨省通办”,满足缴存单位和缴存人异地办事需求,按照遵义市住房公积金管理中心统一安排部署,即日起,我县个人住房公积金缴存贷款信息查询等八项业务可实现跨省通办。(详见住房公积金“跨省通办”服务事项清单)
咨询电话:26227372
办事地址:绥阳县政务服务中心三楼公积金窗口
更多推荐
☞不想让孩子再吃我们以前的那种“苦”
☞中秋、国庆能否出行?未接种新冠疫苗不能入学?官方回应来了
主办:中共绥阳县委宣传部
承办:绥阳县融媒体中心
总编:石芝谋 | 副总编:彭坤煜 刘勤 卢永贤
责任编辑:张丽 | 责任校审:周黎黎
☟记得分享转发哦!
郑重声明:本文版权归原作者所有,转载文章仅为传播更多信息之目的,如有侵权行为,请第一时间联系我们修改或删除,多谢。
精彩信息
2021-06-03
2021-06-03
2021-06-03
2021-06-03
热门推荐