多只债基暂停个人投资者申购「无法申购新债」
在权益类资产调整、资金涌入固收类资产的大背景下,近日多只债基闭门谢客,对个人投资者申购发布“限购令”,限购金额在0元-1000万元不等。
多位基金业内人士表示,今年3、4月份以来,部分业绩优秀的中短债基和普通债基确实受到了资金的踊跃申购,为避免摊薄投资者收益、应对中短债投资中的“资产荒”,各家公募也采取了限制申购,久期、杠杆等多元化投资策略,力争债基产品的超额收益。
多只债基暂停个人申购
限购金额0-1000万元
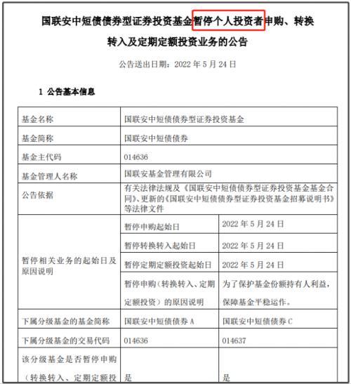
近日,鹏华基金、国联安基金双双发布公告称,为了保护基金份额持有人利益,保障基金平稳运作,对公司旗下鹏华0-5年利率发起式债券、国联安中短债债券,暂停接受个人投资者申购、转换转入和定期定额投资业务。暂停申购起始日为5月24日。
除了上述基金外,5月份以来还有广发景明中短债、海富通瑞兴3个月定开债券、永赢华嘉信用债等多只债基,也针对个人投资者实施了暂停申购或暂停大额申购的举措,限购金额从0到1000万元不等。
从归因分析看,上述基金今年以来皆斩获不错的回报,投资业绩优秀,多数产品在同类型基金中业绩排名靠前;其次,该类基金机构投资者占比较高,5月以来对个人限购的债基中,去年末平均机构持有人份额占比达到93.41%,平安惠信3个月定开债机构占比更是达到100%;第三,在今年股市调整,银行理财净值化转型中,优质债基也受到各类投资者的追捧。
针对债基对个人客户限购的现象,广发景明中短债基金经理宋倩倩表示,今年以来权益市场波动加大,投资者风险偏好降低;但货基收益率又日渐走低,相较来说,中短债基金、普通债基成为部分低风险资金对货币替代和货币增强的现实选择,近期申购量也是比较大的。为了避免摊薄存量持有人的收益,有一部分债基主动选择了限购。
永赢开泰中短债基金经理卢绮婷也表示,永赢迅利短债、开泰中短债两只产品收获不少投资者喜爱和关注,公司针对短期热度较高的两只产品均暂停了大额申购,以实现更好保护原有投资人收益的目的。长期以来,永赢基金始终将持有人利益放在首位,着眼长期,致力于为投资者打造更好的投资体验。
卢绮婷分析,今年以来,在国内经济下行压力加大、俄乌冲突、海外发达经济体普遍加息等因素共同影响下,实体投资回报及融资需求下行、权益等风险资产表现惨淡、避险情绪上升导致资金流向风险相对较小、收益相对稳定的固定收益市场。其中,主打追求“稳中求进”的短债、中短债基金因表现较好备受资金追捧;而随着中短端债券收益下行,中长端债券补涨,中长期纯债基金优势凸显,故而得到更多投资者关注。
沪上一位公募市场部负责人也告诉记者,今年以来股市债市波动均增加,中短债基金等固收类基金市场关注度较大,今年以来一直踊跃申购,特别是3-4月份之后,公司的中短期债基的个人申购明显加速。
“随着基金规模增加,可配置资产有限,后市不确定性较大,因此多只中短债基金和普通债基启动了大额限购。”该负责人称。
中短久期债券面临“资产荒”
公募多举措提升收益
事实上,在今年中短久期信用债受追捧的现象下,该类投资品种也开始凸显交易拥挤,“资产荒”现象也愈演愈烈。
多位公募人士表示,各类资金追逐中短久期债券,可能会导致各类投向该类资产的债基收益率下滑,各家公募也将通过多种举措应对市场的这种变化。
上述沪上公募市场部负责人告诉记者,当前利率处于历史较低水平,利率回升风险增加,长久期债券的配置意愿下降。因此,中短期债基的市场关注度明显增加,但短期较多资金的涌入,也会增加产品的资产配置压力。
在这位公募市场部负责人看来,个人投资者的涌入,整体更有利于债基规模的稳定,优化债基的持有人结构。而前述基金对个人客户限额申购,可能主要是两类情况:一种是机构“拼单”产品,设置了针对机构客户的特定风险收益特征,这类产品可能会限制个人客户参与;另一方面,部分公募产品此前就发布了机构和个人限额,近期进一步调低个人限额,总体上个人的限额会高于机构投资者。
永赢基金卢绮婷也表示,今年以来由于短债、中短债规模增长较快而资产配置上“资产荒”现象愈演愈烈,该类型产品静态收益也在不断下降。
面对这样的环境,卢绮婷表示,一方面我们将继续精准研判,努力通过久期、骑乘、杠杆、信用等策略多元化争取超额收益;另一方面,也须认识到收益的下行有市场客观因素,对于管理人而言,应审慎对待收益背后隐藏的风险,避免为追求高于市场合理的预期收益而将组合置于过度的风险暴露;对投资人而言,在利率普遍下行的环境下可适当降低投资的预期回报率,或充分认识到收益与风险匹配的原理。
广发基金宋倩倩也表示,她采用的是高等级信用票息策略,也就是主要做高流动性的信用债品种,久期0.5-2年之间,根据市场灵活判断。
“今年的配置策略是在波动和回撤,以及风险控制方面下更多的功夫。”宋倩倩称,她在投资中比较注重信用风险的控制与仓位的管理,在经济增长面临压力的大环境中,在产业债以及存在潜在信用风险上要进行规避等。
本文源自中国基金报