2021下半场 是时候关注一下债券基金了吗「2021年债券基金有机会吗」
最近,债券基金火了。
很多朋友关心债券基金的风险。今天,安小妹就把大家比较关心的问题,都详细解释一下。
文章比较长,主要包括以下内容:
什么是债券基金?有什么优点和缺点?债券基金的收益一定比股票基金低吗?投资债券基金,会产生亏损吗?债券基金适合什么样的投资人群?新手想买债基,如何上车才稳妥?什么是债券基金?根据中国证监会对基金类别的分类标准,基金资产80%以上投资于债券的基金,就是债券基金。
根据投资范围不同,债券基金可分为:纯债基金、一级债基、二级债基、可转债基。
下图为安得财富总结的四类债基的投资范围和风险特征,感兴趣的朋友可以自行查看(表格内容仅供参考,具体以实际操作为准):
制图:安得财富
接下来,说一下债券型基金的优缺点。
优点:
债券基金主要投资于债券市场,风险相对较低。2、债券基金投资的国债、金融债等投资品收益都比较稳定,因此即使在股市较为低迷的情况下,也能保持相对稳定的收益。
3、通过债券基金间接购买债券,可以随时将持有的债券基金转让或赎回,提高了资金的流动性。
缺点:
由于债券型基金主要投资于各类债券,收益会受到市场利率、发行主体信用等因素影响,所以只有在较长时间持有的情况下,才能获得相对满意的收益。
债券基金的收益怎样?一定比股票基金低吗?因为债券型基金80%都投资于债券市场,风险比股票型基金低,所以很多人认为它的收益也一定比股票型基金低。
但事实真是如此吗?
下图为债券型基金指数和股票型基金指数近10年的走势图。
数据来源:wind
单纯从近10年来的涨幅来看,股票型基金指数涨幅98.23%,债券型基金指数涨幅67.08%,股票型基金的收益的确更高一些。
但从曲线波动来看,债券型基金的收益,近10年来,一直都处于稳步增长的态势。而股票型基金的走势...像不像下面这张动图?
因为股票市场本身涨涨跌跌,波动幅度就很大,所以购买股票型基金,不仅要求投资者要有一个良好的心态,还要有相当专业的投资眼光及经验,否则很难获利;而债券型基金,因为风险低、安全稳健的特点,所以对投资者自身能力的要求就没那么高,大部分人都可以获得稳定的收益。
另外,仔细观察股票型基金指数与债券型基金指数的对比图,在2011年8月到2014年12月和2018年下半年,债券型基金指数大部分时间都跑赢了股票型基金指数。
这也就是说,债券基金的收益并不一定就比股票型基金低。
投资债券基金,会产生亏损吗?虽然债券型基金风险相对较低,但只要是投资就会有风险。
而债券型基金,因为80%投资于债券,所以它的风险主要来自两个方面:
1、债券违约风险
是指债券发行主体由于出现资金兑付困难,无法按照起初的约定偿还本金和利息,进而引起债券价格下跌。
在我国,债券基金主要投资于国债、金融债和企业债。
国债,发行主体是国家,所以几乎不会发生违约风险;金融债是由银行和非银行金融机构发行的债券,资信通常高于其他非金融机构债券,违约风险相对较小,但并不是没有;企业债是指境内具有法人资格的企业,依照法定程序发行、约定在一定期限内还本付息的有价证券。是否存在违约风险,主要看它的企业治理结构、信用指标、财务指标、行情指标等。
个人投资者想要防范债券违约风险,一是要树立正确的风险防范意识;二是尽量避开周期性强、产能过剩或毛利润低的企业;三是需要关注企业和债券的信用评级,如评级较低,说明企业的资金信用不佳,则有可能出现资金链断裂的风险。
2、利率上升风险
债券价格与市场利率呈反向变动。当资金供给收紧,市场利率上升时,已经买到的债券就会“贬值”,债券基金的收益也会减少。
债券基金适合什么样的投资人群?众所周知,基金有公募和私募之分,那么债券基金自然也有公募债券基金和私募债券基金。因为公募和私募本身存在很大差别,所以它们适合的投资人群自然也不同。
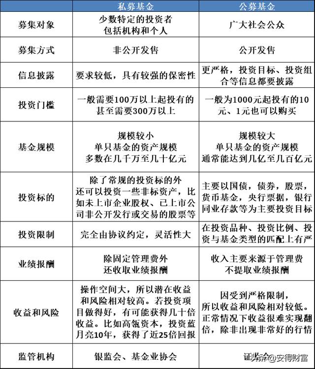
首先,我们来看一下公募基金和私募基金的区别。(下图为安得财富总结制作,图表内容仅供参考,不涉及任何投资建议)
制图:安得财富
通过对比上表中私募基金和公募基金的区别,我们知道:
公募基金面向的是社会大众,任何人都可以购买。而私募基金,因为最低投资门槛需要100万,所以只适合高净值客户投资。受投资限制、业绩报酬等影响,公募基金更加关注基金收益率的相对排名,而不是绝对盈亏;私募基金则更加看重绝对收益。简单来说,就是要力争不亏钱。因为从人性的角度上讲,亏损带来的痛苦远大于盈利带来的快乐,这很容易让私募基金流失客户。分析完公募和私募的差异,我们回到最初的问题:债券型基金适合什么样的人投资?
从债券基金本身的特性来看,它更适合稳健型投资者。但如果细分到公募债券和私募债券,投资人群的画像似乎可以更清晰。
公募债券——因为更加关注相对排名,所以比较适合资金量不多,且对收益没有过高要求的普通投资者。
私募债券——因为更加注重绝对收益,且最低100万起投,所以更适合具备经济实力以及能够分辨风险、承担风险的高净值投资人群。
另外,一些高风险偏好者同样可以拿出一部分资金去配置债券型基金,来使自己的总资产更加稳固。
新手想买债基,如何上车才稳妥?对于没有购买过债券基金的朋友来说,如果你想购买公募债券基金,那么在进行投资前,应均衡关注它的平台、团队和个人;如果你想购买私募债券基金,那么最重要的就是看基金管理人的个人能力。
假如你对债券型基金感兴趣,或者想更进一步学习其他理财知识,欢迎点击关注“安得财富”,这是一个专注于投资品解读与测评的平台,不管您有任何问题,都可以得到专家级理财师的解答,帮您避开理财路上的雷区,守护稳稳的幸福~
声明:本文内容及观点仅供参考,不构成任何投资建议。