注意 济南公积金提取能直接在银行办理 怎么提最划算 不会用等于浪费了
以后提公积金方便了
31日,济南市住房公积金管理中心发布《关于取消住房公积金提取申请材料复印件的通知》。通知称,为简化公积金提取办理流程,更加方便职工办理公积金提取业务,公积金中心将于4月1日起审核职工公积金提取申请材料后,不再要求办理住房公积金提取业务的职工提供申请材料复印件。
各类提取业务中,退休提取、租赁商品房房租提取、物业费提取、按月委托提取签约可直接在职工公积金缴存银行的经办网点办理,具体网点明细可登录济南公积金官方网站(http://www.gjj.gov.cn/index.html)查阅。
直接去银行提取公积金的简易流程:
1、首先登录济南公积金网站预约办理业务
2、在规定的时间至经办网点银行办理即可
济南各银行经办网点↓↓↓
公积金怎么提最划算?
不会用等于白交钱
公积金使用攻略
济南公积金怎么用最划算
2015年,
被称为“史上最宽松”的济南公积金新政落地,
并且在当年10月15日起正式施行。
可贷款额度提高了,
贷款计算公式增加了,
还能交房租,具体咋用?
↓↓↓
在济南这些条件都可以使用公积金
↓↓↓
购房提取
除上述材料外,根据具体提取条件还需提供以下材料:
1.购买本市商品房的,应提供所购住房的《不动产登记证书》(《房屋所有权证》)和契税完税证明原件及复印件;未取得《不动产登记证书》的,应提供在济南市不动产登记系统备案登记的《商品房销售合同》原件和税务部门统一印制的购房全款发票或全款《济南市房地产企业预收款收据》原件及复印件。
2.购买本市存量房的,应提供所购住房的《不动产登记证书》(《房屋所有权证》)和契税完税证明原件及复印件。
3.根据房改政策有关规定购买本市自有住房的,应提供所购住房的《不动产登记证书》(《房屋所有权证》)与有效购房发票的原件及复印件,或房改分配表与有效购房发票的原件及复印件。
4.购买本市拆迁安置自有住房的,应提供房屋拆迁安置协议、缴纳房屋差价款的有效凭证原件及复印件。
5.异地购买自有住房的,提供所购住房的《不动产登记证书》(《房屋所有权证》)、契税完税证明和税务部门统一印制的购房全款发票原件及复印件以及《商品房销售合同》原件。
翻建、大修提取
还贷提取
按月委托提取
点开能看大图
冲还贷业务
点开能看大图
物业费提取
点开能看大图
住宅维修资金提取
点开能看大图
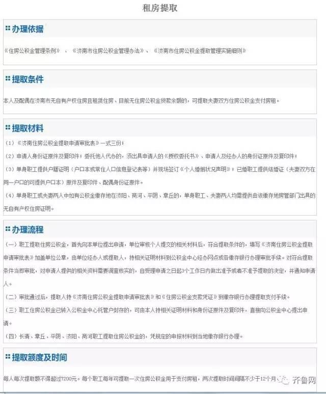
租房提取
点开能看大图
公积金提取更方便了,合理利用起来!
(综合:齐鲁网)
郑重声明:本文版权归原作者所有,转载文章仅为传播更多信息之目的,如有侵权行为,请第一时间联系我们修改或删除,多谢。