贵阳公积金最高缴存基数「贵州住房公积金最低标准是多少」
7月26日,贵阳市住房公积金管理中心发布关于2019年贵阳市住房公积金缴存比例及缴存基数执行标准的通知,贵阳市住房公积金又发生了新变化。
通知称,根据《住房公积金管理条例》和《关于印发〈贵阳市住房公积金归集管理办法〉的通知》(筑公积金通字〔2019〕85号)有关规定,现将本市 2019年—2020年度住房公积金缴存比例及缴存基数执行标准通知如下:
一、缴存比例
本市住房公积金缴存比例最低不得低于5%,最高不得高于12%。同一单位在同一缴存年度内只能选定一个缴存比例,个人缴存比例应当与单位缴存比例一致。
二、缴存基数
(一)根据贵阳市人力资源和社会保障局公布的现行本市企业最低工资标准计算,本市 2019年—2020年度住房公积金缴存基数下限为1680元,住房公积金月缴存额下限为168元。
(二)根据贵州省人力资源和社会保障厅、贵州省统计局联合公布的2018年度本市在岗职工平均工资标准计算,
本市2019年—2020年度住房公积金缴存基数上限为18670元,住房公积金月缴存额上限为4480元。
三、各住房公积金缴存单位应按本通知要求,做好2019—2020缴存年度的住房公积金缴存基数调整工作。
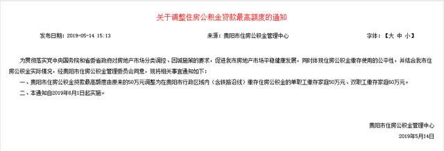
据了解,5月14日,贵阳市住房公积金管理中心还发布了关于调整住房公积金贷款最高额度的通知。通知称,将贵阳市住房公积金贷款最高额度由原来的50万元调整为在贵阳市行政区域内缴存住房公积金的单职工缴存家庭50万元、双职工缴存家庭60万元;通知自2019年6月1日起实施。
调整住房公积金缴存基数、缴存比例和月缴存限额将引发怎样的涟漪?最显眼的变化就是你的工资条和以前不太一样了吧。当下,多地已先后调整了公积金缴存基数等,调整公积金俨然成为了当下的主流。
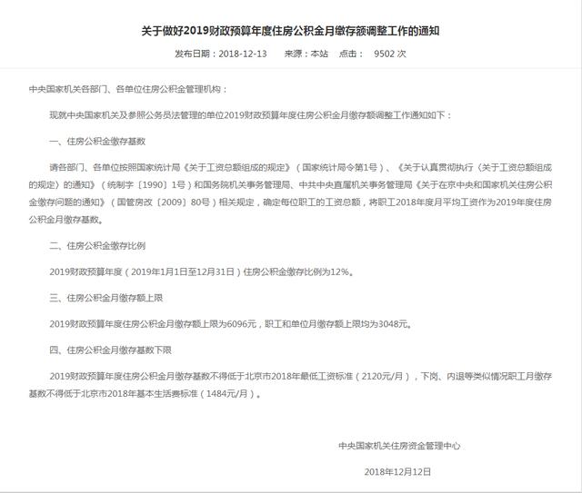
就在2018年12月13日,中央国家机关住房资金管理中心发布了关于做好2019财政预算年度住房公积金月缴存额调整工作的通知。通知内容如下:
而后,在今年7月1日,中央国家机关住房资金管理中心又发布了关于做好2019住房公积金年度月缴存额调整工作的通知,通知内容如下: