如何防范资金空转套利风险「违规套利是什么意思」
【正文】
昨天(2020年6月12日),北京银保监局发布《关于结构性存款业务风险提示的通知》(京银保监发〔2020〕320号),对结构性存款业务从严控业务总量及增速(增长过快的银行要逐月压降)、确保产品设计审慎合规、加强资金来源甄别(防空转套利)、切实规范宣传销售行为等几个维度进行规范约束。
事实上打击资金空转套利是今年5月以来的主要政策导向之一,而结构性存款则是这一轮资金空转套利过程的重要一环。在此之前我们已经通过“2020年4月24日的报告追寻此轮资金空转之祸与破解之道、2020年6月8日的报告历史的轮回:政策周期给债市带来的潮起潮落以及2020年6月9日的报告如何看待央行和银保监会近期对资金空转问题的整治?等三篇报告对此问题进行过深入探讨。此次我们将从结构性存款这一环节进行全面分析。
二、近期关于结构性存款相关政策文件的全面梳理与剖析(一)尽管监管部门不喜欢,但结构性存款有其存在的必要性
事实上自资管新规(2018年4月27日发布《关于规范金融机构资产管理业务的指导意见》正式稿)以来,监管部门便表现出不太喜欢结构性存款的明显倾向。只不过当时整体金融体系的保本理财规模太高,如果没有结构性存款这一产品的存在,则意味着商业银行的很多保本理财产品到期将无法续作,必然会导致商业银行客户流失严重、实体经济融资需求无法得到满足而出现债务链条断裂的严重局面。
基于这样的原因,尽管监管部门不太喜欢,但也无可奈何,毕竟保本理财的销售端对应着银行的客户,资产端对应实体经济的融资需求,结构性存款的存在有其必要性,毕竟非保本理财规模高达数10万亿。
(二)资管新规以前:结构性存款历史相关政策文件脉落梳理
1、结构性存款最早见于2002年,但在较长时期内没有专门的政策文件加以明确和规范。实际上资管新规以前,与结构性存款有关的政策文件大致有7个。
2、其中2004年的银监会1号文和2005年的银监会2号文分别为结构性存款的打基础文件(也即给予政策支持),而2009-2014年的相关政策文件则进一步明确相关政策且要求结构性存款纳入表内核算。
(三)资管新规以后:结构性存款的各类政策约束文件明显增多
2018年4月资管新规正式稿发布以来,监管部门便一直在考虑制定结构性存款的具体政策文件,相关的政策信息也在不断释放,且这些政策文件大多具有明显的系统整合特征。比较重要的主要有《商业银行理财业务监督管理办法》、《关于规范开展结构性存款业务的通知》、《关于进一步规范商业银行结构性存款业务的通知》、《关于加强存款利率管理的通知》以及《关于结构性存款业务风险提示的通知》等五份政策文件。
三、结构性存款的七个政策导向全面剖析
此次北京银保监局发布的320号文除强行要求逐月压降结构性存款规模外,并无新内容,而关于结构性存款的政策导向仍然见诸于2019年10月银保监会发布的204号文以及今年3月央行发布的3号文。
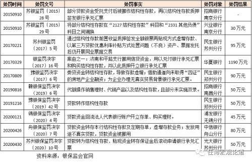
(一)结构性存款的监管处罚信息汇总:案由单一、处罚对象均为股份行
监管部门对结构性存款业务的相关处罚信息最能体现监管导向。我们从银保监会官网上抓取了近年来关于结构性存款的10条处罚信息,大致特点如下:
1、处罚对象均为股份行,主要有招行、兴业银行(601166,股吧)、民生银行(600016,股吧)、华夏银行(600015,股吧)、中信银行(601998,股吧)与光大银行(601818,股吧)。
2、处罚事由比较单一,主要有贷款或委托贷款挪作结构性存款质押开票、结构性存款调入其他负债科目、结构性存款收益前置虚增存款等。
(二)大背景为防风险(如资金空转套利)、降成本与补短板
1、政策层面对于结构性存款的严监管,除为了避免风险积聚和资金空转套利之外,更重要的政策背景则是为了降成本和补短板,因为和货币市场基金和保本理财一样,结构性存款在间接上提高了银行的负债成本,并进一步成为实体经济融资成本居高不下的重要帮凶。
2、2018年以来货币政策的宽松大幅压低了票据贴现利率,使得票据贴现与结构性存款之间的套利空间较为明显为大行和大型银行利用结构性存款套利创造了条件,这导致央行和银行投放的货币并没有真正到生产或投资中,而是进行实体后又挨过来流转于金融体系内,造成了资金空转困境。
(三)纳入全面风险管理体系、表内核算体系以及需要计提资本和拨备
204号文充分融合了之前资管新规、理财新规、大额风险暴露管理办法、流动性管理办法、资本管理办法以及衍生品交易管理办法等一系列政策文件的内容,提出了诸如结构性存款纳入全面风险管理体系 表内核算(缴纳存款准备金和存款保险基金)以及计提资本和拨备的要求
(四)对结构性存款挂钩的衍生产品提出了诸多具体的要求
1、发行银行需具备衍生产品交易资质。
2、具有真实的交易对手和交易行为。
3、纳入全行衍生产品管理框架,严格执行相关业务授权、人员管理、交易平盘、限额管理、应急计划和压力测试等风险管控措施。
4、足额计提交易对手信用风险、市场风险和操作风险资本,其中从事非套期保值类衍生产品交易,其标准法下市场风险资本不得超过本行一级资本的3%。
5、衍生产品交易形成的资产余额应当纳入杠杆率指标分母(调整后的表内外资产余额)计算。
6、将衍生产品交易纳入现金流测算和分析以及流动性覆盖率、净稳定资金比例、优质流动性资产充足率等流动性风险监管指标相应项目计量中。
(五)在销售端和信息披露等方面对结构性存款提出一系列要求
1、销售端的要求主要提出了具备普通类衍生产品交易业务资格、专区销售和双录、销售起点(不低于1万元人民币)、不得将结构性存款作为其他存款进行误导销售以及投资冷静期(不少于24小时)的要求。
2、信息披露方面的要求主要包括在应当披露发行报告和到期报告(成立和终止后5日内)、重大事项报告(重大影响事件后的2日内)以及至少每月向投资者提供产品账单。
(六)明确将结构性存款纳入自律管理、MPA和金融机构合格审慎评估
2020年3月3日央行发布的《关于加强存款利率管理的通知》明确将指导市场利率定价自律机制加强存款利率自律管理,要求将结构性存款保底收益率纳入自律管理范围,同时将银行执行存款利率管理规定和自律要求情况纳入MPA,并将上述情况纳入金融机构合格审慎评估。
(七)压降结构性存款规模是2019年下半年以来比较明确的政策要求
1、实际上2019年10月18日银保监会发布的204号文便明确提出压降结构性存款规模的过渡期为12个月,且过渡期内可以在存量范围内继续发行原有的结构性存款,并有序压缩递减。当然对于由于特殊原因在过渡期结束后仍无法达到要求的银行,经银行业监督管理机构同意,采取适当安排妥善处理。
2、因此近期银保监会及北京银保监局明确提出要求也不算是新提法,如银保监会要求股份行将结构性存款的规模压降至2019年末的2/3(同时要求降价)、北京银保监局要求年内结构性存款业务增长过快的银行应逐月压降本行结构性存款规模(2020年底将总量控制在监管政策要求的范围之内)。
四、结构性存款的基本定义
通过梳理政策文件来看,目前仅有两份政策文件对结构性存款的定义进行了界定,分别为银发(2010)240号文和银保监办发〔2019〕204号。
(一)央行于2010年8月31日发布的《存款统计分类及编码标准(试行)》(银发(2010)240号文)第一次对结构性存款的定义进行了明确。
结构性存款是指金融机构嵌入金融衍生工具的存款,通过与利率、汇率、指数等的波动性挂钩或与某实体的信用情况挂钩,使存款人在承担一定风险的基础上获得更高收益的业务产品。
为进一步明晰结构性在整个存款类别中的地位,现将240号文中的存款细分类汇总如下,240号文将存款总共分为15大类。
(二)2019年10月18日银保监会在《关于进一步规范商业银行结构性存款业务的通知》(银保监办发〔2019〕204号)文件中明确指出,结构性存款是指商业银行(央行的口径为金融机构)吸收的嵌入金融衍生产品的存款,通过与利率、汇率、指数等的波动性挂钩或者与某实体的信用情况挂钩,使存款人在承担一定风险的基础上获得相应的收益。
五、结构性存款的七个基本特征
从定义上来看,结构性存款的基本可以分为两个部分,即结构性和存款,即结构性存款本身是带有期权性质的特殊类存款产品。
(一)结构性存款是既无法保本、亦无法保收益的特殊存款产品
1、结构性存款的本质是存款,其同样需要缴纳存款保证金和存款保险基金。而相较于一般的存款,由于结构性存款嵌入了金融衍生工具,使得其成本更高、风险更高、收益也可能更高。
2、结构性存款嵌入的衍生产品既有可能基于存款本身,也有可能基于存款产生的利息,当然也有可能二者兼有,这也意味着所谓的结构性存款既无法保本,也无法保收益,需要看产品设计情况,其中银行有比较大的自由裁量权。
3、央行的240号文将存款划分为15大类,而结构性存款只是其中比较特殊的一类。之所以有诸多细分项的存在,究其根本原因是金融供给抑制所引起的信息不透明、统计不严谨、监管不规范等问题。
实际上我们在业界所日常见到的创新型存款(如智能存款等)、存款性理财、理财产品等各类存款品种的演变背景正是基于此。
(二)结构性存款是“存款 期权”组合型存款产品
1、发行结构性存款产品需要具备金融衍生品资质,因此理论上来讲有很多中小银行并不具备发行结构性存款产品的条件,对于这类银行要么通过和非银金融机构合作,要么通过和具备金融衍生品资质的银行合作。
2、即便对于拥有金融衍生品资质的银行而言,由于其可能希望发行的结构性存款产品挂钩的是大众所熟知的市场类产品(如股指等),因此通常情况下这些银行也会选择和非银行金融机构合作。
3、选择其它银行或非银机构合作相当于将它们作为通道,而发行银行本身则需要为此付出一定的期权费用,这种期权费如果能够转嫁至投资者身上当然更好,但实际上多由发行银行自己承担,因此结构性存款产品本身是腐蚀银行自身的有害产品。但是,在银行内部揽储以及外部监管考核的双重压力下,有害的结构性存款产品往往也是不得不为之,痛并快乐着。
(三)结构性存款最初只是挂钩利率和汇率
最开始,我国只有利率联动型、汇率联动性和商品联动型等三大类结构性存款产品,但实际上差不多都是挂钩利率和汇率,这主要是因为国内商业银行不能介入股票和商品交易业务,能够挂钩的金融衍生品种类非常少。后续,一些银行开始发行挂钩黄金、股票的结构性存款,相关的品种愈发丰富。
(四)结构性存款是利率市场化过程中的产物,国外也有
和央行主动推出同业存单、大额存款来加快推进利率市场化相比,结构性存款是银行自身主动应对利率市场化的产物。因此虽然表面它们差异较大(如流动性、定价等等),但从实质上看结构性存款、同业存单和大额存单的用意是一致的,只不过它们的角度不一样。
同时,结构性存款也并非国内的特定产物,国外同样也有,且针对资管产品和结构性存款制定了不同的监管框架。
(五)结构性存款的套利行为是常态模式
票据的本质是信贷,但这是一类定价具有典型市场化特征的短期信贷行为,而结构性存款则是一类具有典型市场化特征的短期客户端负债行为,存款与贷款之间的天然关联性使得二者之间难舍难分(特别是市场利率较低、票据贴现利率低于结构性存款时表现尤其明显),这也给商业银行提供了一种全新的业务模式。我们可以举一个非常简单的例子,
假设结构性存款收益率与同期限票据贴现率分别为4%与3%(假设这里的期限均为一年),则银行可发行1个亿的结构性存款销售给客户A,A可以1亿元结存款为质押要求银行开票(开票规模最高可以达到1.04亿元),并拿票据B在市场上进行贴现(贴现规模=1.04/1.035即为1.005亿元),后续客户可以将0.005亿元作为利润留存并对剩余的1亿元进行滚动贴现。
需要说明的是,这里的银行会损失4%的结构性存款利息(客户的利润作为银行支付给客户的通道费),而相应的成本则必然会转嫁到授信端,即推动授信定价上行。当然在业务实践中模式要更复杂一些,而相应的客户也必须由多方来完成,以便形成相应的资金流和物流,这其中贸易企业几乎成为常态。
(六)结构性存款与保本理财的同与不同
保本理财几乎所有的银行都可以发行,而结构性存款必须要有一定的资格,这是我们直接感受到的最大区别。当然除此之外,它们还有以下几个关联性。
1、并非隶属关系:只有本金得到保证的结构性存款才是保本理财
根据监管规定,保本理财产品按照是否挂钩衍生产品,可以分为结构性保本理财产品和非结构性保本理财产品,应分别按照结构性存款或者其他存款进行管理。而结构性存款则可分为保本型结构性存款和非保本型结构性存款,因此只有二者的结合点即为产品设计既具有结构性、产品收益既能保本。
因此二者之间的关系图大致如下:
2、均应纳入表内核算、计提拨备和风险资产
关于结构性存款与保本理财的会计核算与资本计提相关规定可见于文件《关于2014年银行理财业务监管工作的指导意见》(银监办发(2014)39号)。
(1)对于保证收益和保本浮动收益类理财产品,应按照真实穿透原则,解包还原理财产品的投资标的,并严格参照自营业务的会计核算标准计提相应的风险资产、拨备,以及计算资本充足率等。
(2)结构性存款理财产品的保本部分应纳入银行自身资产负债表核算。
目前监管口径目前对于保本理财和结构性存款几乎不加区分,统一把保本理财归为结构性存款,但银行自己做账户时会有些许差异,本质上是一样的。
3、虽然都是预期收益率型,但结构性存款明显更符合规范
对于我们通常熟知的保本型理财,其预期收益的背后更多是一个黑箱,包括资金投向、风险状况等,不会对客户公布,其在投资范围方面也会更宽泛于结构性存款。对于结构性存款而言,虽然其也是预期收益率型,但在其资金投向、风险状况、收益计算、口径监管等方面实际上都是比较透明的,更符合监管规范。
(七)结构性存款本身是抢存款大战略中的一个工具
抢存款一直是商业银行最为传统也是最为重要的一类经营现象,其中保本理财、结构性存款、大额存单、现金管理产品等均扮演着不同的角色。资管新规后,保本理财的时代逐渐落幕,短期限的大额存单在价格上以及中长期限的大额存单在流动性上均没有特别明显的竞争力,唯有结构性存款和现金管理产品成为目前商业银行抢存款大战略的利器。
不过实践中的结构性存款大多也是商业银行与商业银行之间的利益输送、互相帮忙,但最终利益的依然是金融消费者,毕竟抢存款大战意味着高息揽储、高息揽储就意味着商业银行需要有所让利、那么其中的受益者便是套利人。
六、结构性存款的发展历史简述(一)2002-2016年:应对利率市场化的创新产物
这一期间结构性存款产品从产生到在银行业中普及,历经15年左右的时间,而结构性存款业务的产品恰恰是银监会从央行分离之际。更为巧合的是,2002-2003年,也是中国银行业黄金十年的起始之年。所以我们看到,种种背景之下,结构性存款这一产品的开创者仍然是股份行,既在财富管理领域有着历史优势的光大银行。但是我们需要明确的是,这一时期的结构性存款业务产生是在利率市场化的背景下,股份行与全国性银行相互竞争的自然产物。
1、2002-2005年,外汇结构性存款业务初步问世
这一期间主要处于利率市场化初期,同时利率不断走低和外资银行的进入(2003年入世后开始),导致银行业吸储压力加大,具有市场化性质的结构性存款应运而出。具体来看,
(1)2002年9月,一些外资银行和国内的光大银行在中国首推外币结构性存款业务。(2)2003年8月,建设银行上海分行在国内首发个人外汇结构性存款,随后中国银行、工商银行以及农业银行等银行也相继介入。(3)2004年以后,一些股份行、城商行、外资银行等也陆续推出外汇结构化存款产品,也包括一些不具备资质的中小银行。(4)民生银行2005年9月推出第一款人民币结构性存款产品,正式拉开了人民币结构性存款的序幕。
2、2006-2016年,利率市场化和市场竞争推动结构性存款规模快速增长
2006-2016年这一时期既是银行业的黄金发展期,亦是中国经济的真正腾飞期,而利率市场化也正处于深化期,特别是2013年余额宝问世之后,银行业在快速发展的同时也日益面临存款的竞争压力。在此背景下,结构性业务得到快速发展,由2010年以前的不足万亿元迅速增长至2015年的近6万亿元。
(二)2017—2019年:严监管环境下,商业银行对结构性存款更为依赖
2015-2016年,结构性存款业务可以说波澜不惊,没有特别的亮点。但是始于2016年-2017年的严监管在加大商业银行流动性压力的同时,也禁止了保本理财产品的发行,促使商业银行不得不大力发行结构性存款产品,以保持负债端的竞争力并借此增加客户粘性。
在此背景下,全国性银行的结构性存款业务规模从2016年的5万多亿元快速增至2019年1季度的11.50万亿元左右,逼近12万亿元。
(三)2019年—至今:结构性存款的套利问题屡屡引起关注
1、之前很长一段时间结构性存款的发展没有呈现出明显的稳定性和趋势上升性,而与之相对应的结构性存款监管政策也没有起到实质性的作用。但是2019年以来(严格来讲应该是2018年二季度以来),结构性存款与票据之间的套利行为引起了广泛关注。
虽然这种套利行为由来已久,但是在经济下行压力加大的2018年以来这一段时期,二者之间的套利行为所引起的诸多问题(如风险隐患积聚、变相突破资管新规、间接推高银行负债成本和实体经济融资成本、规避监管等等)。
2、针对2019年1月份的天量社融,2019年2月20日总理指出“降准信号发出之后,社会融资总规模上升幅度表面上看比较大,但仔细分析就会发现,其中主要是票据融资、短期贷款上升比较快,这不仅有可能造成套利和资金空转等行为,而且可能会带来新的潜在风险”。央行货币政策司课题组随后也对1月份票据融资增长较快问题进行解读。
3、2020年新冠疫情以来,无风险利率(10年期国债收益率)从年初的3.20%左右的水平被强行压降至2.48%的水平(下行幅度超过70个BP),票据贴现利率和债券利率也随即便大幅下行,贷款利率降至4%以下甚至也成为一种常态,而此时的结构性存款收益率还在4%以上。在此背景下商业银行也主动发行结构性存款进行配合,结构性存款规模在2019年以来显著萎缩后,自2020年以来再次进入快速增长通道,企业结构性存款规模创历史新高,接近7.50万亿元。
根据央行披露的数据,2020年4月,全国性银行的结构性存款余额高达创纪录的12.14万亿。其中,个人和企业分别达到创纪录的4.71万亿和7.43万亿。相较于2019年底,个人和企业结构性存款分别净增0.53万亿和2.01万亿,合计净增2.54万亿。可以看出企业结构性存款的净增额远远大于个人,背后折射的便是非常畸形的资金空转现象。
但是由于内外环境的复杂性使得企业真正愿意进行生产或投资的欲望并不强,因此这些能够便利拿到低成本债务资金(包括贷款和债券)的企业便反过来购买结构性存款,以获取可观的利差空间,造成了所谓的这一轮资金空转套利现象,而这也是近期监管部门着力整顿结构性存款的大背景所在。
七、结构性存款严监管可能会导致的七个结果
结构性存款的严监管格局可能会导致以下几个结果:
(一)必然会导致商业银行的存款压力倍增,因为商业银行今年以来大力发行结构性存款的目的之一是维护之前的保本理财存量客户以及抢夺增量客户。同时这一举措预计也会冲击到地方性银行,而地方银保监局也会对辖区内商业银行的结构性存款净增情况进行排查。因此虽然政策层面的指向是股份行,但其它中小银行也会受到影响。
(二)由结构性存款所引致的套利空间被压缩势必会造成企业拿到低成本的债务资金而无处可去,在这种情况下企业是否还会有意愿去主动获取低成本债务资金便是一个问题,也即可能会对融资需求产生一定压制作用,会进一步加剧商业银行对客户的争夺,造成资产荒问题更为突出,预计社融增速可能会受到影响。
(三)结构性存款量增价降虽然会有助于商业银行降低负债成本(如推动商业银行整体存款利率的下降),但无疑会进一步推动资产端利率下行,这意味着商业银行的利差空间仍会保持基本稳定,对利差空间的扩大并不会有特别的利好。
(四)在结构性存款不会大幅增加及利率有所下调的同时,实体企业拿到低成本的债务资金再次回流到金融体系的动力便会弱了很多,资金空转的困境显然会得到一定程度的缓解,但企业主动寻求债务资金的动力也会有所削弱,如果企业拿到低成本的债务资金不去买存款,那会去向哪里呢?买理财?抑或买股票?
(五)商业银行整体存款利率的下降有可能会再次带动资产端利率的下降,对债券市场可能会有一定利好。
(六)央行后续可能也会通过MPA、自律机制以及合格审慎评估对结构性存款定价紊乱的机构给予相应处罚。
(七)商业银行在存款拓展方面可能还会有一些其它方面的创新,或者在拓展资金来源方面会重新转向现金管理类产品,毕竟目前商业银行有竞争力的产品也只有结构性存款、大额存单和现金管理类产品,结构性存款受到压制后,另外两类可能会被寄予厚望。
【完】
本文首发于微信公众号:任博宏观论道。
本文源自任博宏观论道