国外负利率时代如何投资理财「海外投资风险」
获取报告请登录未来智库www.vzkoo.com。
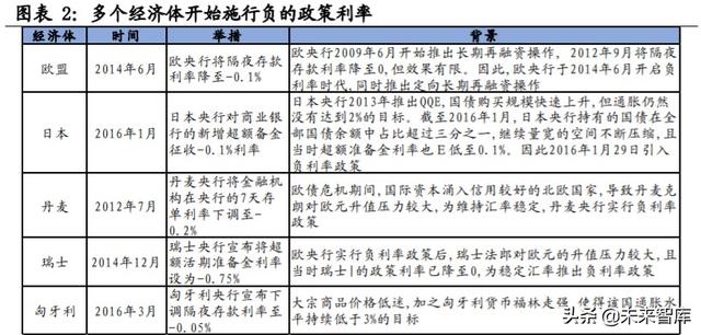
负利率常态化时代来临2008 年金融危机后,全球多个经济体通过货币宽松来提振经济。2008 年爆发全 球金融危机以来,全球经济下行,据世界银行数据可知,2009 年全球 GDP 增速 为-1.68%,为 1961 年以来的首次负增长。为了提振经济,多个国家货币政策趋向 宽松,如美联储的四轮量化宽松及“零利率”政策,推动利率下行。而欧盟、日 本等多个经济体,为了刺激通胀或稳定汇率,更是开始施行负的政策利率, 2014 年 6 月,欧央行将隔夜存款利率降至-0.1%,打响了全球“负利率”第一枪。
2015 年底美联储打开加息窗口,也标志着全球此轮 QE 的结束。美联储素有“全 球央行”之称,利率政策具有全球效应。在 2008 年金融危机后,在长期利率宽松 政策的拉动下,美国经济强劲复苏,逐步完成历史使命的零利率政策也即将推出 历史舞台。在 2015 年 12 月 17 日,美联储宣布将联邦基金利率提高 25 个基点, 新的联邦基金目标利率将维持在 0.25%至 0.50%的区间。此后,在 2015 年 12 月 至 2018 年 12 月间,美联储一路上调联邦基金利率,截至 2018 年 12 月 19 日,美 联储已将联邦基金利率上调了 225 个基点,美联储的联邦基金目标利率区间已达 到 2.25%-2.5%。
然而在 2018 年中美关系趋紧叠加美股暴跌的背景下,美联储再次转“鸽”。进入 2018 年四季度后,随着中美贸易摩擦不断升温,全球对经济增速下滑的悲观预期 持续升温,IMF 等金融机构陆续调低对经济数据的测算。而在美联储加息预期下, 美股走势在四季度持续承压,各大指数暴跌。自 2018 年 10 月 1 日至 12 月 31 日,标普 500、道指和纳指分别重挫 13.97%、11.83%和 17.54%。美股本轮暴跌表明, 逐步升高的利率使市场的担忧情绪加重。2019 年 7 月 31 日,美联储宣布将联邦 基金利率目标区间下调 25 个基点到 2%-2.25%,自 2008 年 12 月以来开启的加息 周期就此中断。
负利率债券规模持续膨胀。自 2014 年 6 月欧洲央行首次将隔夜存款利率调至 -0.10%以来,西方经济中利率为负值的债券、存款乃至贷款等资产规模迅速扩大。 国际清算银行数据显示,截至 2019 年 11 月,全球负利率债券规模已超 17 万亿美 元,约相当于全球 GDP 的 20%,其中三分之二的欧洲债券到期收益率为负值。
2020 年全球卫生事件影响下,主要经济体纷纷开启新一轮量化宽松,负利率常态 化。为应对新冠疫情对经济带来的冲击,多国政策持续加码,使货币环境更加宽 松。美联储再次降息至零利率,并推出 7000 亿美元的量化宽松计划;日本央行决 定将交易型开放式指数基金(ETF)年购买规模增加一倍至 12 万亿日元,将房地 产投资信托基金(J-REIT)年购买规模增加一倍至 1800 亿日元,以及购买 1 万 亿元的日本国债;欧洲央行将采取长期再融资操作、推出 7500 亿欧元紧急购债计 划等,为欧元区注入额外的流动性。
次贷危机之后,以挪威主权基金、加拿大养老金、阿布扎比投资局等为代表的海 外主流机构采取了不同的措施来应对利率下行,包括:1)提高权益资产的配置比 例;2)对核心持仓长期持有;3)多元化资产配置组合,提高另类投资配比;4) 进行融资融券等资本运作;5)通过配置衍生品,控制了利率下行环境中的风险。 我们发现尽管短期波动不能避免,但这些措施能够为投资组合带来显著的长期收益。
提高权益资产的配置比例
近年来养老金增配权益资产成大趋势。主权基金投资白皮书《How Do Sovereign Wealth Funds Invest? Less and Less Contrarian》选取了 35 个资产规模超过 50 亿美元的大型主权基金(统计时间截至 2018 年底),统计结果显示,从 2002 年到 2018 年,在这 35 个大型主权基金中,股票资产对总资产的占比从 37.4%上 升到 38.5%,总体呈现对权益资产的增配趋势。2018 年,大型主权基金持有权益 资产的比例达到 38.5%,为各类资产中占比最高。
⚫ 挪威主权基金将权益资产配比提高至七成
2008 年金融危机后,货币宽松导致固收资产收益率下滑,挪威主权基金逐步降低 债券配比。利率下行趋势下,GPFG 难以从债券市场获得良好的回报。2009-2014 年间,由于全球货币环境趋于宽松,各品种债券的投资收益率也随之下降。在 2009-2014 年间,GPFG 固定收益年化回报率仅为 6.2%,低于整个基金的年化收益 11.3%。在回报率不尽如人意的背景下,GPFG 逐步减配固定收益资产:从 2008 年 至 2019 年,GPFG 的固定收益资产占比从 50.37%下降到 26.47%。
同时,GPFG 决定增配权益资产来提高投资组合的整体收益率。经济危机后,GPFG 聘请了三位分别来自 Columbia, Yale 和 LBS 的教授进行分析。在对 1998 至 2008 年的历史业绩进行分析之后,三位作者发现 GPFG 从主动管理中获得的超额回报年 化收益率约为 0.24%,其中主要贡献来自股票投资。虽然超额回报率看似较小, 但基于基金资产规模基数,主动管理可创造巨大收益。在三位学者建议下,GPFG 基金决定加仓权益资产。截至 2019 年底,GPFG 基金的权益性投资对总市值占比 已经高达 70.83%,是整体投资组合的收益率的决定性因素:2019 年,GPFG 的权 益资产投资收益率高达 26.02%,而整体投资组合收益率也高达 19.95%。
⚫ CPPIB 权益资产配比过半,私募股权投资成为主要收益来源
CPPIB 初期全部配置政府债券,但 2004 年开始主动管理后,权益资产的占比逐 步超越债券。在 CPPIB 成立初期,CPPIB 主要采用被动管理模式,重仓政府债券。 1999 年时,CPPIB 对固定收益的投资为 100%,在 1999-2003 年间,CPPIB 的固 定收益资产占比均过半。自 2004 年起,CPPIB 开始一定程度的主动管理,持仓开 始从固定收益资产主导过度到权益资产主导, 2004 年的权益资产占比达到 45.20%,首次超过固定收益资产(43.2%)。此后,CPPIB 持续增加权益资产配置, 当前 CPPIB 的固定收益资产占比仅为 21.1%,而权益资产占比则高达 56.90%。
与其他机构不同,非上市股票是 CPPIB 投资组合中主要的收益来源。在增配权 益资产过程中,具有高回报、系统性风险相对较弱特征的非上市股票投资成为了 CPPIB 的配置重点。2004-2019 财年间, CPPIB 对上市股票持仓由 42.7%下降到 33.2%,但对非上市股票持仓却由 2.5%上升到 23.7%,权益资产总持仓也由 45.2% 上升到 56.9%。而 CPPIB 在海外市场配置的非上市股票收益率也高于上市股票:2019 年 CPPIB 在加拿大/海外发达国家/新兴市场的非上市股票投资收益率分别为 5.7%/18.0%/11.8%,而 CPPIB 在加拿大/海外发达国家/新兴市场的上市股票投资 收益率分别为 7.9%/7.5%/-1.7%,非公开发行的权益资产已逐步成为 CPPIB 投资 组合中的主要收益来源。
⚫ 阿布扎比投资局规定股票投资占比需超过 42%
阿布扎比投资局(ADIA)对股票投资占整个资产组合最大比重,旨在为投资者 提供长期价值与回报。ADIA 的目标资产配置自其 2009 年披露第一份年报以来均 保持不变,是 ADIA 根据长期投资战略而制定的。投资组合以股票为主,整体股 票资产最高可占整个资产组合的 62%,最低必须占比 42%。股票资产是 ADIA 高长 期收益率的主要支撑,ADIA 考察 20 年和 30 年年化回报率。20 年年化回报率在 5%-8%的区间浮动,30 年年化回报率相比 20 年更高,处于 6%-9%的区间波动。
⚫ 前车之鉴:CalPERS 在金融危机后下调权益持仓,收益率持续跑输基准
08 年次贷危机冲击前,偏股的配置结构使 CalPERS 获得了较高的投资收益。1990 年到 2000 年间,美国标普 500 指数增长了 3 倍,美国 10 年期国债收益率却从 8.2% 下降到 6.7%。强劲的股市增长与不断下降的债券利率使得 CalPERS 不得不增加 股票配置的投资比例。从 1994 年到 2007 年,其股票资产的配置比例从 40%左右 逐渐提高到 60%以上,形成了偏股型的资产配置结构。高比例的股票配比也带了 了丰厚的投资回报,2007 年,CalPERS 的五年投资回报率高达 12.8%。
金融危机冲击下,CalPERS 下调权益资产配比,但持续跑输基准。次贷危机使 CalPERS 的权益资产大幅缩水,导致其在 2008 年与 2009 年的投资收益率仅为 -5.1%和-24.0%。对此 CalPERS 通过下调权益类资产配比使其投资风格更为审慎: 2010 年开始,权益类资产的战略配置比例下调至 49%,至此一直维持在 50%上下。 比较有意思的是,2008 年之后股票资产的表现在大类资产中一路走高,CalPERS 也因此错失了提高投资回报的机会,在 2008 至 2018 年的 11 年中仅有 3 年的投资 收益高于基准收益率,整体表现不尽如人意。
忽略短期波动,对核心持仓长期持有
尽管持有权益资产的风险相对较高,短期波动较大,但长期角度来看收益率十分 可观。以 GPFG 为例,截至 2019 年,GPFG 已获得累计投资收益约 5.36 万亿克 朗,远超挪威政府对其财政拨款 3.13 万亿克朗,而从其配置情况来看,1998 主动 管理至今,权益资产的收益率有 14 年超过整个投资组合的收益率。在面临市场波 动时,GPFG 等机构都选择对其核心持仓保持长期持有。
⚫ GPFG 对重仓股的平均持有时间接近 10 年
GPFG 长期持有重仓股。GPFG 重仓股(持仓前 50)平均持有时间为 9.3 年,持 有时间长于 10 年的股票共有 22 支,持仓占比为 44%,其中汇丰控股、诺华制药 以及微软集团持有时间超过 21 年,意味着从 NBIM 成立开始至今对这三家企业 的持仓规模从未跌出过前 50 名。
对于中国投资方面,GPFG 基金对核心资产也秉持了长期持有的策略。GPFG 基 金总共对 1560 家中国企业进行过投资,其中有 26 家公司持仓时间超过 10 年,这 26 家公司基本都属于现下外资偏好的“核心资产”系列。
⚫ CPPIB 重仓股最长持有期达到 10 年
CPPIB 重仓股持有期普遍在 3-4 年间,最长持有期达到 10 年。2019 财年中,在 CPPIB 持有的重仓股(市值前 50)中,持有时长达 1-2 年/3-4 年/5 年以上的个股 分别为 6/41/3 只,对重仓股的总市值占比分别为 9.5%/78.31%/12.19%。其中,而 腾讯控股、科塔克-马亨德拉银行、Live Nation Entertainment 三只个股的持有期则 超过 5 年。其中,腾讯控股是持有时间最长的重仓股,高达 10 年,体现了 CPPIB 长期持有重仓股的导向。
另类投资包括私募股权投资、风险资本、杠杆收购、房地产、绝对收益等资产类 型。另类投资虽然通常流动性较低,但可增加投资组合的多元性,能够分散风险, 并有望在低利率环境中提高收益率,适合长期投资者。挪威主权基金和 CPPIB 等 都将另类投资作为重要投资策略。
⚫ 房地产投资为 GPFG 带来高于整体组合的资本回报
目前在资产配置上,GPFG 仍然以传统资产为主,但已在探索对另类资产的配置。股票和固定收益证券一直以来是最主要的投资资产,截至 2019 年底,GPFG 的总 市值中,权益资产占比为 70.83%,固定收益占比为 26.47%,而房地产的市值占比 仅为 2.71%。然而,GPFG 于 2017 年将房地产的投资占比基准由 5%上调至 7%,表 明 GPFG 探索另类资产配置的用意。
即使不动产投资的流动性较差,但从历史回报来看,房地产的平均资本回报率高 于整体组合。由于不动产投资资金来源于权益、债券资产的出售,为房地产提供 融资的股票/债券组合收益为房地产投资的机会成本。将房地产与此融资组合比较 来看,2014-2018 年融资组合年总回报率为 3.4%,(非上市)房地产年总回报为 7.4%。从历史回报来看,2011-2018 年期间,基金组合平均年回报为 3.6%,房地 产平均资本回报率达 6.1%,高于整体组合资本回报率。
⚫ CPPIB 致力于投资基建设施和房地产等另类资产
CPPIB 持续增配基础设施投资,收益率长期高于投资组合整体。CPPIB 致力在全 球范围内进行大型基础设施投资,包括公用事业、交通、电信和能源领域。在 2006-2019 年间,CPPIB 的基础设施持仓由 0.4%上升到 8.5%。CPPIB 倾向于风险 较低、资产密集型、长期回报稳定且可预测的基础设施,因此,CPPIB 更偏好投 资发达市场的基础设施。以北美、西欧和澳大利亚等发达市场的基础设施投资占 比达到 79.3%,而以拉丁美洲和印度为主的新兴市场则为 20.7%。CPPIB 的基础设 施投资收益率长期高于基金整体收益率。在 2006-2019 年,CPPIB 的基础设施投 资收益率仅有 4 个年度低于整体,2019 年,CPPIB 的基础设施投资收益率为 14%, 高于整体收益率(9.8%)。
除了投资基础设施,CPPIB 重点配置的另类资产还有房地产。2003-2019 年间, CPPIB 的房地产持仓由 0.6%上升到 12.1%。CPPIB 的房地产投资同样遍及全球,包 括加拿大、美国、英国和澳大利亚为主的发达市场(房地产投资占比为 82.5%) 和中国、印度和巴西为主的新兴市场(房地产投资占比 17.5%)。CPPIB 专注投资 高质量的商业地产,包括写字楼、零售、工业和住宅,并把项目的日常管理委托 给经验丰富的本土运营者,从地产项目运营中获取稳定的长期现金流。在全球投 资者疲于应对利率下行、贸易紧张局势加剧、政治不确定性和能源市场波动的环 境下,能够获取稳定收益的房地产投资相对具有吸引力。2011-2019 年间,CPPIB 房地产的投资收益率均值为 11.62%,高于整体收益率的均值(10.86%)。
通过融资融券等方式寻求相对收益
GPFG 主要通过参与 IPO、定增等方式来提高相对收益。融资方面,GPFG 基金通 过参与更多 IPO、SEO 中,通过获取发行溢价以提高收益率。2019 年,GPFG 基金参与到 182 起 IPO 中,其中包括阿里巴巴集团控股、优步和百威等标的,随着 GPFG 基金参与 IPO 事件的积极度提升,GPFG 基金有望从股票发行的溢价中获 取更高收益。融券方面,由于 GPFG 基金长期持有固定收益资产与权益资产,GPFG 基金可发展融券业务,将债券或股票出借给做市商以获取收益。2014-2019 年, GPFG 基金的融券收入从 27.58 亿克朗上升到 45.29 亿克朗,为 GPFG 基金开拓 了新的营收增长点
阿布扎比投资局也积极参与各类 IPO,其中包括全球最大 IPO—沙特阿美上市。2019 年 12 月,沙特阿拉伯国家石油公司(沙特阿美公司)于 2019 年 12 月 5 日 宣布,公司首次公开募股(IPO)的最终定价为每股 32 沙特里亚尔(约合 8.53 美元)。这意味着沙特阿美此次 IPO 将募集 256 亿美元资金,成为全球最大规模 IPO。沙特阿美公司主要依赖沙特及海湾(波斯湾)投资者支持,其中,据新京报 报道,阿布扎比投资局也参与到沙特阿美的 IPO 中来,投资金额在 10-15 亿美元 间。
配置衍生品来对冲风险
在利率下行背景下,金融衍生品的运用对养老金的风险控制具有重要意义。每隔 数年发生的金融市场动荡,使养老金不得不重视金融市场的短期波动。养老金承 担的风险分为两类,一类是主动承担的风险,例如股票风险与信用风险;另一类 是被动承担的风险,利率下行会导致固定收益资产的现值会出现波动,进而导致 养老金出现被动承担的风险。通过运用金融衍生品,养老金可以中性化利率下行 导致的被动承担的风险,进而优化组合的风险收益特征。
当前,多国养老金加强了对金融衍生品的运用。在英国,NAPF2012 年出具的报 告显示,英国有 57%的养老金计划使用衍生品;在美国,Ryan Labs2016 年的报 告指出,现阶段 70%的美国养老金都将衍生品作为其投资策略的一部分。在加拿大,加拿大银行 2016 年的调查报告表明,2008 年金融危机以来,8 家公共养老金 加强了金融衍生品的运用。在澳大利亚,2017 年 Milliman 对澳大利亚政府强积金 管理人的调查发现,79%的养老金“总是”或“经常”利用衍生品进行风险管理 或对冲,从不运用的仅占 3%;52%的养老金“时而”运用衍生品增强收益。
养老金重点配置国债,在利率下行背景下,运用国债期货进行风险对冲的重要性 凸显。国债是养老基金配置的重点资产,以美国为例,截至 2019 年,养老金持有 15.73%的美国国债,仅次于海外和国际投资者(35.32%)。在利率下行的背景下, 美国国债收益率也一路下跌,2019 年,30 年期美国国债收益率已为 1.27%。为了 对冲收益率下降、国债价格上升带来的投资成本上升,并拉长利率下行背景下的 投资组合的久期,养老金可采用国债期货对投资组合进行管理。以 CalPERS 为例, CalPERS 的国债持仓持续上升,截至 2018 年,CalPERS 的固定收益资产持仓为 22.5%,同比上升 3.1 个百分点,而国债对固收资产的占比也从 2014 年的 33.80% 上升到 2018 年的 34.96%。同时,我们同样可以观察到,CalPERS 持有的固定收 益期货多头头寸价值,也在持续上升。2016 年,CalPERS 持有的固定收益期货多 头头寸价值仅为 337.71 亿美元,而截至 2019 年,对应指标则高达 2995.67 亿美元, 远高于固定收益期货空头头寸(125.57 亿美元),可用于多头套期保值。
利率下行压力凸显期限错配问题,利率互换可调整久期。老龄化趋势加大了养老 金的支付压力。2017 年 5 月世界经济论坛发布的报告指出,预计 2050 年全球养 老金缺口将达到 400 万亿美元。Adams J 和 Smith D J(2009)通过案例分析后发 现,由于养老金习惯于通过“借短贷长”获取更高收益率,导致养老金利率敏感 性资产的久期远低于利率敏感性负债。当利率下行,养老金利息收入的增长慢于 利息支出的增长,即在利率下行的背景下,期限错配使养老金蒙受损失,进一步 提升了养老金的支付压力。因此,为了缓解期限错配对养老金的负面影响,需要 将利率敏感性资产对利率敏感性负债的久期差值从负提升到 0。养老金可以选择 做多利率互换头寸,相当于购入一份固定利率债券,并卖出一份浮动利率债券, 而固定利率债券的久期往往高于浮动利率债券,进而提升利率敏感性资产的久期。 以 CPPIB 为例,该养老金持续做多利率互换合约,持有的利率互换多头头寸价值 由 2012 财年的 0.37 亿美元上升到 2019 财年的 6.92 亿美元。
为了使基金获取长期内的高收益率,并控制投资组合的风险,海外机构需妥善应 对负利率常态化趋势。挪威主权基金在 2020 年 3 月发布了《Strategy for Norges Bank Investment Management 2020-2022》,对未来 3 年进行了投资展望,包括维 持股权投资的高仓位、寻求对非上市公司的投资机会、加大对可再生能源基础设 施的投资、将房地产投资组合对总市值的占比提升至 5%、从融资融券等资本运作 中获取收益等,以应对负利率常态化趋势。
维持七成以上的权益资产配比
未来三年内,GPFG 将保持 70%以上的股权投资份额。2017 年,GPFG 基金在股 权投资的份额限制提高至 70%,而在 2019 年底,股权投资对总市值的占比已达到 70.83%。GPFG 基金为了获取令人满意的长期回报率,愿意承担股票市场的波动 风险,因此,GPFG 基金将在未来三年内保持 70%以上的股权投资份额,“不希望 在战略期间股权份额有任何变动”。尽管为了支付挪威政府的财政支出,GPFG 基 金需要出售大量资产,但 GPFG 基金很有可能选择出售大量固定权益资产,以维 持股权投资的高仓位。
GPFG 仍维持目前股债配比策略,在当前冲击后将再度购买股票资产来平衡其投 资。尽管近期 GPFG 的股票持仓出现缩水,但 CEO 表示从长期角度来看仍看好当前 投资策略的前景。我们认为在疫情冲击与经济波动的冲击下,持仓中优秀的核心 资产的业绩虽有一时波动,但核心竞争力并无损伤,在行业加速优胜劣汰的背景 下,核心资产反而能够受益于集中度的提高。以沙特的 PIF 基金为例,该基金的 股权投资占比高达 80%,而据英国《金融时报》称,“未来几周内 PIF 将积极参与 交易……吸取 2008 年的教训,购进被低估的资产”。疫情冲击叠加经济波动,反 而给核心资产创造了“买点”,给了 GPFG 基金寻求“黄金坑”的良机。
挪威政府为应对经济危机,亟需增加财政支出,而 GPFG 很有可能通过出售债券, 为挪威政府“雪中送炭”。尽管 GPFG 已竭力减小油价波动对基金本身经营业绩 的冲击,但油价暴跌却会导致挪威政府的石油收入减少,进而影响到 GPFG。当 下,挪威政府为应对新冠疫情及可能到来的经济持续衰退,拟定了一系列财政支 出计划,如每月 200 亿克朗的中小型企业补偿计划、超过 10 亿克朗的基础设施维 修计划、超过 10 亿克朗的额外助学贷款计划等。然而,受油价暴跌波及,挪威政 府的石油收入减少。为了施行新的财政刺激政策以应对危机,GPFG 可能需要“反 哺”经济(财政支取上限为 GPFG 基金本金的 4%)。近期 GPFG 的 CEO 在公开采访 中表示,GPFG 很有可能会出售债券来支付今年的政府支出。
扩大对非上市公司的投资来提高收益率
在 2020-2022 年的投资策略中,GPFG 提出要寻求对非上市公司的投资机会。GPFG 认为近年来全球 IPO 增速趋缓,2014-2018 年,全球上市公司数量连续减少, 从 2014 年的 43877 家减少到 2018 年的 43342 家,意味着上市投资范围受限。为 了获取更多的投资机会及获取更高的收益率,GPFG 将考虑投资非上市公司。
多元化资产配置,将可再生能源基础设施纳入投资组合
GPFG 开始投资可再生能源基础设施,进一步提升投资组合的多样性。2019 年 6 月 12 日,挪威议会通过决议,首次授权 GPFG 基金投资可再生能源基础设施,未 来将可动用 2%的资产直接投向未上市的可再生能源项目,其中优先投资发达国家 的风能与太阳能发电项目。
同时在 GPFG 基金 2020-2022 年的投资策略中,细化了对可再生能源的投资目标。GPFG 基金提出,截至 2022 年底,对可再生能源的投资将达到基金总市值的 1%。 由于欧洲与北美的监管环境较为成熟,在能源基础设施的私募投资方面也经验丰 富,因此,GPFG 将把投资的地域重点放在欧洲和北美。2010 年至 2019 年上半年 间,美国与欧洲的可再生能源投资额分别为 3560 亿美元和 6980 亿美元。因此, 而投资的项目重点则是受价格波动影响小、现金流稳定的风能与太阳能发电资产。
提升房地产投资配比
按照 GPFG 的投资规划,截至 2022 年,房地产对总市值的占比应提升至 5%。截 至 2019 年底,房地产投资对 GPFG 基金市值的占比为 2.71%。而 GPFG 基金提出, 预计在 2022 年时,GPFG 的房地产投资对基金市值占比要达到 5%。按细分类别来看,GPFG 预计 40%布局写字楼,20%零售商业地产、20%住宅和 20%物流,在房地 产投资上也采用多元化策略。
……
(报告观点属于原作者,仅供参考。报告来源:兴业证券)
获取报告请登录未来智库www.vzkoo.com。
立即登录请点击:「链接」