火速收藏 2022最新通讯录 人手一份 有了它走遍天津不用愁
如今出门办事之前
人人都喜欢电话咨询一下再出发
有时候电话能解决的问题
都不是问题
2022天津便民服务通讯录大全
小编已经整理好了
赶紧收下~
万能便民热线
如果你在生活中遇到问题
却不知道找具体的哪个部门求助咨询
打这个就好了!
天津政务服务热线
7×24小时全天候人工服务:
12345
注意:12345热线主要受理企业和群众各类非紧急诉求,包括经济调节、市场监管、社会管理、公共服务、生态环境保护等领域的咨询、求助、投诉、举报和意见建议等。
天津市便民服务电话:
88908890
(每天9:00—17:00)
注意:88908890便民服务专线受理家政服务等事项,不再受理政务服务事项。
社保、公积金相关
比如提取住房公积金、贷款;
医保报销的比例;
社保怎么补缴、社保转移等等问题。
可以拨打以下电话查询信息。
社保、医保、公积金
电话号码
天津人力资源和社会保障局
12333
医疗保障服务热线
12393
住房公积金咨询热线
12329
长期护理保险服务热线
4006972666
参保人意外险咨询热线
4006257666
各区社保分中心咨询电话
各区社保分中心地址
“社银一体化”银行服务网点
本市户籍在社保中心或劳服中心个人缴费窗口缴费人员也可就近到“社银一体化”银行服务网点办理。
天津各社区街道咨询电话
南开区
河西区
和平区
红桥区
河北区
河东区
西青区
滨海新区
东丽区
北辰区
武清区
宁河区
宝坻区
序号
单位
24小时咨询电话
1
宝平街道
29241813
2
钰华街道
82656161
3
海滨街道
29266056
(工作时间)
29241239
(非工作时间)
4
朝霞街道
22536211
5
潮阳街道
59211081
6
周良街道
29666912
7
大白庄镇
29660208
8
口东镇
22568594
9
霍各庄镇
22515945
10
史各庄镇
22450016
11
牛道口镇
22558101
12
大口屯镇
22486850
13
新开口镇
29611041
14
郝各庄镇
15510963810
15
牛家牌镇
29635183
16
大唐庄镇
29657093
17
尔王庄镇
22469832
18
王卜庄镇
82517853
19
方家庄镇
82447547
20
林亭口镇
82535850
21
八门城镇
82567111
22
黄庄镇
82579107
23
大钟庄镇
82428606
24
新安镇
82476636
25
宝坻开发区管委会
22539000
26
京津中关村科技城管委会
22531001
静海区
蓟州区
津南区
公安局、出入境、户籍
办理各类证件、户籍、出入境业务
或者遇到安全紧急事件,
这些电话要收好!
各区出入境服务大厅电话
所属区域
咨询监督电话
市公安局出入境管理局
咨询:12367
监督:24459652
和平分局出入境大厅
咨询:58929255
监督:58929266
河西分局出入境大厅
咨询:12367
监督:28652622
南开分局出入境大厅
咨询:12367
监督:27203197
河北分局出入境大厅
咨询:12367
监督:26281600
红桥分局出入境大厅
咨询:12367
监督:88163185
东丽分局出入境大厅
咨询:12367
监督:24848585
西青分局出入境大厅
咨询:12367
监督:27398795
津南分局出入境大厅
咨询:12367
监督:88981280
北辰分局出入境大厅
咨询:12367
监督:26391600
武清分局出入境大厅
咨询:12367
监督:82190200
宝坻分局出入境大厅
咨询:12367
监督:59216028
宁河分局出入境大厅
咨询:12367
监督:69582663
静海分局出入境大厅
咨询:12367
监督:68128118
蓟州分局出入境大厅
咨询:12367
监督:29762703
滨海新区分局出入境大厅
咨询:12367
监督:66977445
各区公安分局电话
区域
电话
地址
市公安局
022-27319000
西青区中北镇新科道2号
和平分局
022-58929305
和平区福安大街152号
河东分局
022-24329682
河东区东兴路111号
河西分局
022-23394890
河西区前进道33号
南开分局
022-27601077
南开区二纬路34号
河北分局
022-26410110
河北区金钟河大街208号
红桥分局
022-27323400
红桥区邵公庄大街2号
东丽分局
022-84374110
东丽区先锋东路15号
西青分局
022-27392592
西青区柳口路119号
津南分局
022-28511111
津南区北闸口镇二八公路55号
北辰分局
022-26390505
北辰区北辰道11号
武清分局
022-82167101
武清区杨村镇泉发路2号
宝坻分局
022-59216208
宝坻区建设路18号
宁河分局
022-69591252
宁河区芦台镇新华道9号
静海分局
022-28942821
静海区静文路28号
蓟州分局
022-82863044
蓟州区迎宾大街88号
滨海新区分局
022-65300811
滨海新区营口道734号
滨海天津港分局
022-25701100
滨海新区开发区二大街69号
公交分局
022-24535110
河东区红星路107号
铁路公安处
022-26182778
河北区律纬路10号
滨海国际机场公安分局
022-24902703
天津滨海国际机场西区四号路8-2
各区人口服务管理中心
所属区域
咨询监督电话
天津市公安局
人口服务管理中心
23394772
和平分局
人口服务管理中心
27120456
河西分局
人口服务管理中心
28275258
河东分局
人口服务管理中心
24327582
南开分局
人口服务管理中心
27601171
河北分局
人口服务管理中心
24458480
红桥分局
人口服务管理中心
26583016
东丽分局
人口服务管理中心
24981763
西青分局
人口服务管理中心
蓝印办:27936852转8005
身份证:27936852转8028
西青分局
人口服务管理大寺分中心
83960759
津南分局
人口服务管理中心
28510976
北辰分局
人口服务管理中心
86994050
武清分局
人口服务管理中心
82105003
宝坻分局
人口服务管理中心
59216363
宁河分局
人口服务管理中心
69582663
静海分局
人口服务管理中心
28942819
蓟州分局
人口服务管理中心
29186230
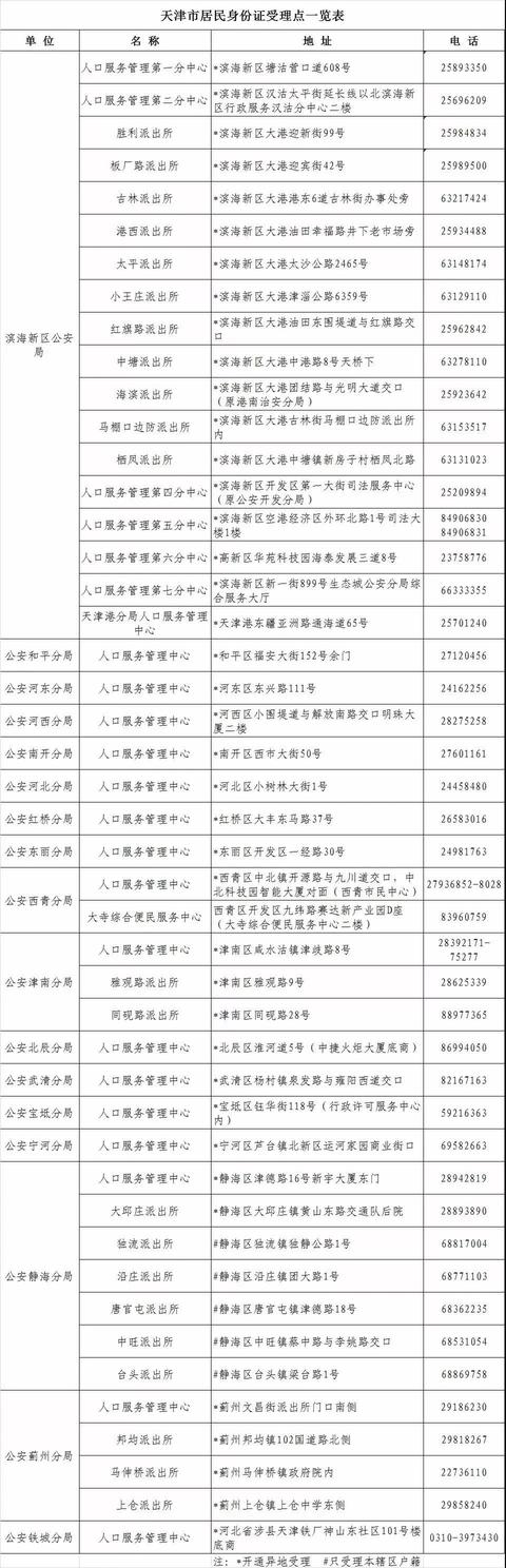
各区居民身份证受理点电话
各区婚姻登记处电话
各大医院电话
医院
电话号码
天津市中心妇产科医院
022-58287388
天津医科大学总医院
022-60362255
天津市肿瘤医院
800-818-0388
天津中医药大学第一附属医院
022-27986060
天津市眼科医院
022-27313336
天津市第一中心医院
022-23626600
天津长征医院
022-27339608
天津市胸科医院
022-88185111
天津医院
022-28332917
天津市儿童医院
022-59556146
天津市环湖医院
022-59065906
天津中医学院第二附属医院
022-60335320
天津市血液病医院
022-23909999
天津市第三中心医院
022-84112114
天津市口腔医院
022-27119191
天津市南开医院
022-27435890
泰达国际心血管病医院
022-65208888
天津市第二人民医院
022-27468165
天津安定医院
022-88188818
天津市中医院
022-28353345
天津市第983医院(原二五四医院)
022-84683114
天津市人民医院
022-87729595
天津市第二儿童医院
022-87787101
海河医院
022-58830196
全市发热门诊医院名单
天津提供核酸检测的医疗机构
天津市交通场所核酸采样点
天津市基层医疗机构核酸采样点
天津各区社区卫生服务中心
和平区
河东区
河西区
南开区
河北区
红桥区
滨海新区
东丽区
西青区
津南区
北辰区
宁河区
武清区
静海区
宝坻区
蓟州区
海河教育园区
备注:以上信息仅供参考,具体接种、门诊信息以天津市卫健委官网(http://wsjk.tj.gov.cn/)、健康天津等官方发布平台为准。
水、电、气、供暖
家里断电断水、暖气不热、网速不佳?
可以拨打下面电话解决问题。
各区24小时供热服务电话
▼
水/电/气/网络宽带服务电话
▼
水、电、气、宽带
电话号码
天津市供水24小时服务电话
96655
天津市天然气抢险咨询
022-23006777
供电服务
95598
电信宽带
10000
联通宽带
10010
移动宽带
10086
长城宽带
022-95079
海尔
400-699-9999
格力
400-836-5315
美的
400-8899-315
志高
400-675-7999
奥克斯
400-826-8268
格兰仕
400-830-0888
三菱电机
400-820-5830
三菱重工
400-700-3030
汽车、客运、交通
高铁、航班、公交、地铁、出租
一个电话都可以帮你搞定
交通工具
电话号码
火车、高铁订票
022-95105105
火车票客服
12306
天津站咨询电话
022-60536053
天津西站咨询电话
022-26189805
高速公路服务热线
12122
天津南站咨询电话
022-24210073
天津北站咨询电话
022-26181162
天津滨海国际机场客服热线
022-24906363
天津滨海国际机场问询电话
022-96777
天津滨海国际机场投诉电话
022-24900315
天津滨海国际机场自助查号电话
022-24901114
通莎客运站
022-60533328
白庙客运站
022-26341189
天津市东北角长途汽车站
022-87732902
天津市客运西站
022-27320688
天津市滨海客运总站
022-66580000
天津市黑牛城长途汽车站
022-28335687
天津市宝坻客运站
022-29262337
王串场客运站
022-26430794
武清客运站
022-82106011
河北客运站
022-26746478
大港客运站
022-63349666
蓟州区客运站
022-29168558
红桥客运站
022-27322956
天津公交服务热线
96196
天津轨道交通服务热线
022-85568890
出租车调度中心
96880
车管所、交警部门
查询机动车、驾驶证违章情况
车辆年检等问题请拨打 12123 咨询
车管所驾驶人考试业务咨询电话
(周一至周五8:30-11:30 13:30-17:00)
所属区域
电话
市车管所
26020087
津东分所
24091928
津西分所
23090905
津南分所
28093998
津北分所
26094900
滨海分所
62003387
各区交警支队现场教育咨询电话
(周一至周五8:30-11:30 13:30-17:00)
所属区域
电话
和平支队
87133386
河西支队
28228171
河东支队
24316611
河北支队
26336700
南开支队
87487579
红桥支队
86515254
东丽支队
24990122
西青支队
27929765
津南支队
88512671
北辰支队
15522868814
武清支队
22957997
宝坻支队
59216134
蓟州支队
13820487989
静海支队
68289530
宁河支队
69110814
滨海塘沽
25325264
滨海汉沽
67129464
滨海大港
63224534
滨海港南
25922011
天津港支队
25701126
各道路交通事故快速处理分中心
各区机动车检测机构电话
教育、招生、报考咨询
孩子上学、转学、中高考问题,
可以咨询相关教育部门。
各区幼儿园招生咨询电话
小学、初中招生入学咨询电话
区域
名称
咨询电话
地址
天津市
天津市教委中小学教育处
83215109
南开区水上公园北道50号
和平区
和平区教育局小教科
27121337
和平区南门外大街257号
和平区教育局中学科
27127532
鞍山道85号
河西区
河西区教育局小教科
28334781 28331259
河西区广东路211号
河西区教育局中学科
28379075
越秀路健春里2号增1号
河北区
河北区教育局小学科
26361715
河北区中山路205号
河北区教育局中学科
26288185
河北区中山路205号
河东区
河东区教育局小学科
84110241
河东区十四经路5号
河东区教育局中学科
24140672
河东区津塘公路十四经路5号
南开区
南开区教育局小教科
27459972
南开区广开四马路与广开南街交口
南开区教育局中学科
27459971
南开区广开四马路广开南街交口
红桥区
红桥区教育局小学科
86513018
红桥区育苗路2号
红桥区教育局中学科
86513036
红桥区育苗路2号
东丽区
东丽区教育局小教科
84375722
东丽区路进路51号
东丽区教育局中学科
84376805
东丽区路进路51号
西青区
西青区教育局普教科
27391594
西青区杨柳青镇柳口路10号
西青区教育局普教科
27936945
西青区杨柳青镇柳口路10号
津南区
津南区教育局中小学教育科
88510599
88510596
津南区津沽路77号
北辰区
北辰区教育局教育科
26390388
北辰区富锦道1号
宝坻区
宝坻区教育局教育科
29241309
宝坻区广川路16号
武清区
武清区教育局普教科(小学)
60911894
武清区杨村街富民道与泉旺路交口
武清区教育局普教科(中学)
60911894
武清区杨村镇泉旺路与富民道交口东50米
蓟州区
蓟州区教育局教育科
29038076
蓟州区兴华大街4号
静海区
静海区教育局教育科
28942556
静海区静海镇建设路3号
宁河区
宁河区教育局普成教科
69591381
宁河区芦台镇新华道34号
河东区天铁教育中心
河东区天铁教育中心教育管理科(小学)
0310-5576820
河北省邯郸市涉县天铁教育中心
河东区天铁教育中心教育管理科(中学)
0310-5576820
河北省邯郸市涉县天铁教育中心
滨海新区
滨海新区教育体育局小学教育室
66897259
天津市滨海新区塘沽营口道734号
滨海新区教育体育局中学教育室
66897210(新区) 25208393(开发)
84906302(保税)67289022(生态城)
83715776(高新)
滨海新区塘沽营口道734号
各区中招办咨询电话
区 名
咨询电话
和平区
27110625
河西区
58266220
河北区
26288185
河东区
24127718
南开区
83577066
红桥区
86513066
滨海新区塘沽
25861695
滨海新区汉沽
25695182
滨海新区大港
60989978
东丽区
84376805
西青区
27940985
津南区
88510596
北辰区
26390388
宝坻区
29241309
武清区
60911626
蓟州区
29142588
静海区
28942556
宁河区
69591381
铁厂
0310-5576803
滨海新区油田
25924344
开发区
25201111
保税区
84905055
生态城
66328730
高新区
83715776
市中招办
23769161
各区高招办入学咨询电话
单位
电话
地址
天津市招生考试院
23769162
23769300
西青区宾水西道395号
和平区
27110012
和平区鞍山道85号
河东区
24136312
河东区八纬路(田庄大街4号楼旁)
河西区
28379078
河西区越秀路健春里2号增1号
南开区
23346508
南开区复康路5号
河北区
26274638
河北区中山路205号(河北区教育局内)
红桥区
27272149
红桥区大丰路先春园大街(文昌宫民族小学院内)
塘沽区
25861369
滨海新区塘沽向阳南街12号
汉沽区
67963755
滨海新区汉沽铁狮坨街1号
大港区
60989976
滨海新区大港旭日路6号
东丽区
84375736
东丽区跃进路51号(教育局10楼)
西青区
27940983
西青区杨柳青镇西青道329号
津南区
88510592
津南区咸水沽镇津沽路77号(教育局6楼)
北辰区
26911722
北辰区富锦道1号(北辰教育中心内)
宁河区
69592751
宁河区教育局316室
武清区
60911800
武清区富锦路与泉旺路交口(教育中心4楼)
静海区
28942360
静海区静海镇建设路3号(静海教育局内)
宝坻区
82627805
宝坻区南三路6号
蓟州区
29142513
蓟州区兴华大街4号(蓟县教育局内)
天铁
0310-5576803
河北省涉县天津铁厂教委招生办
油田
25924340
滨海新区大港油田腾飞道(海滨教育中心)
备注:以上信息仅供参考,具体更新动态请以市教委官网等平台为准。
祭扫、殡葬服务
全天津市殡仪馆电话
全天津市经营性公墓电话
家政、保洁服务
家居保洁、母婴护理、病患护理等
天津商务局统计的
家政服务的企业名单及联系方式都在这里
可提前打电话咨询。
提供家政服务的企业(80家)
提供保洁服务的企业(56家)
提供母婴护理服务的企业(68家)
提供养老照护服务的企业(55家)
各大银行客服
想了解各个银行的利率、理财产品?
可以先打电话咨询再去柜台办理。
银行
电话号码
中国银行
95566
工商银行
95588
农业银行
95599
建设银行
95533
交通银行
95559
招商银行
95555
邮政储蓄银行
95580
光大银行
95595
广发银行
4008308003
中信银行
95558
浦发银行
95528
民生银行
95568
华夏银行
95577
平安保险
95511
人寿保险
95519
太平洋保险
95500
支付宝
95188
微信支付、理财通
95017
文娱、演出、景区
景区、场馆名称
电话
天津大礼堂票务中心
022-28362008
022-88372005
天津演艺网(文惠卡)
400-160-1266
天津津湾大剧院
022-23219170
天津音乐厅售票处
022-23320068
大麦网客服热线
1010-3721
淘票票客服热线
0571-88157838
天津古文化街旅游区
022-27356128
国家海洋博物馆
022-67185138
九山顶自然风景区
022-29719666
蓟州车神架风景区
022-22711910
欢乐水魔方水上乐园
022-59919999
天津欢乐谷
022-84977666
022-84977766
022-58615751
天津方特欢乐世界
022-66325566
天津天山海世界·米立方
022-28526666
蓟州国际滑雪场
022-22727666
蓟州盘山名胜风景区
022-29821824
杨柳青庄园
022-27921666
天津海昌极地海洋公园
022-66227777
天津博物馆
022-83883000
天津静园
022-27311618
天津之眼
022-26288830
五大道文化旅游区
022-23307222
天津自然博物馆
022-83881997
天津市体育博物馆
022-23393937
各市级部门监督/举报电话
各部门受理形式主义官僚主义
不担当不作为问题举报方式
邮政、快递公司
快递到哪里了?
快递寄件、收件联系哪个快递网点?
各大快递公司联系电话送上!
快递
电话号码
申通
95543
圆通
95554
中通
95311
顺丰
95338
韵达
95546
EMS
11183
邮政包裹
11185
德邦
95353
天天
4001888888
百世汇通
4009565656
淘宝网
0571-88158198
0571-88157858
京东商城
4006065500
当当网
4001066666
亚马逊
国际:86-28-65332666
国内:4008105666
唯品会
4006789888
拼多多
400-8822-528
外卖平台
外卖没有按时送达?
各大外卖平台客服电话送上!
外卖送餐
客服电话
美团
1010-9777
饿了么
1010-5757
必胜客
4008-123-123
肯德基
400-882-3823
麦当劳
400-851-7517
德克士
400-630-9907
大众点评网
1010-0011
日常便民电话
生活里遇到问题不知道怎么办,
这些电话也要收藏备用!
@有志的大志
生活热线
电话号码
天津便民热线
(万能热线)
12345
全国农业系统公益热线
12316
全国扶贫监督举报平台电话
12317
全国文化市场举报电话
12318
城建服务热线
12319
全国公共法律服务专线
12348
交通事故报警台
122
天气预报
121
报时服务
12117
环保热线
12369
短信报警平台
12110
职工维权热线
12351
消费者申诉举报热线
12315
旅游投诉
12301
法律援助热线
12348
国家安全机关举报热线
12339
妇女儿童维权热线
12338
儿童紧急救助热线
4000069958
全国纳税服务热线
12366
国家移民管理局咨询服务热线
12367
城管综合执法局
87880555(白天)
87880505(夜间和节假日)
菜市场经营服务行业协会
15522273107
全国统一海关公益服务电话
12360
全国统一安全生产举报电话
12350
24小时紧急求助电话
紧急求助电话,
预防万一,一定要知道!
紧急求助(24小时)
电话
报警电话
110
医疗急救
120
火警
119
森林火警
95119
交通事故
122
红十字急救
999
水上遇险
12395
END
以上电话号码都是
从各官网综合整理而来
如有更新/遗漏请多多理解并补充
别忘了发给亲友看看哦!